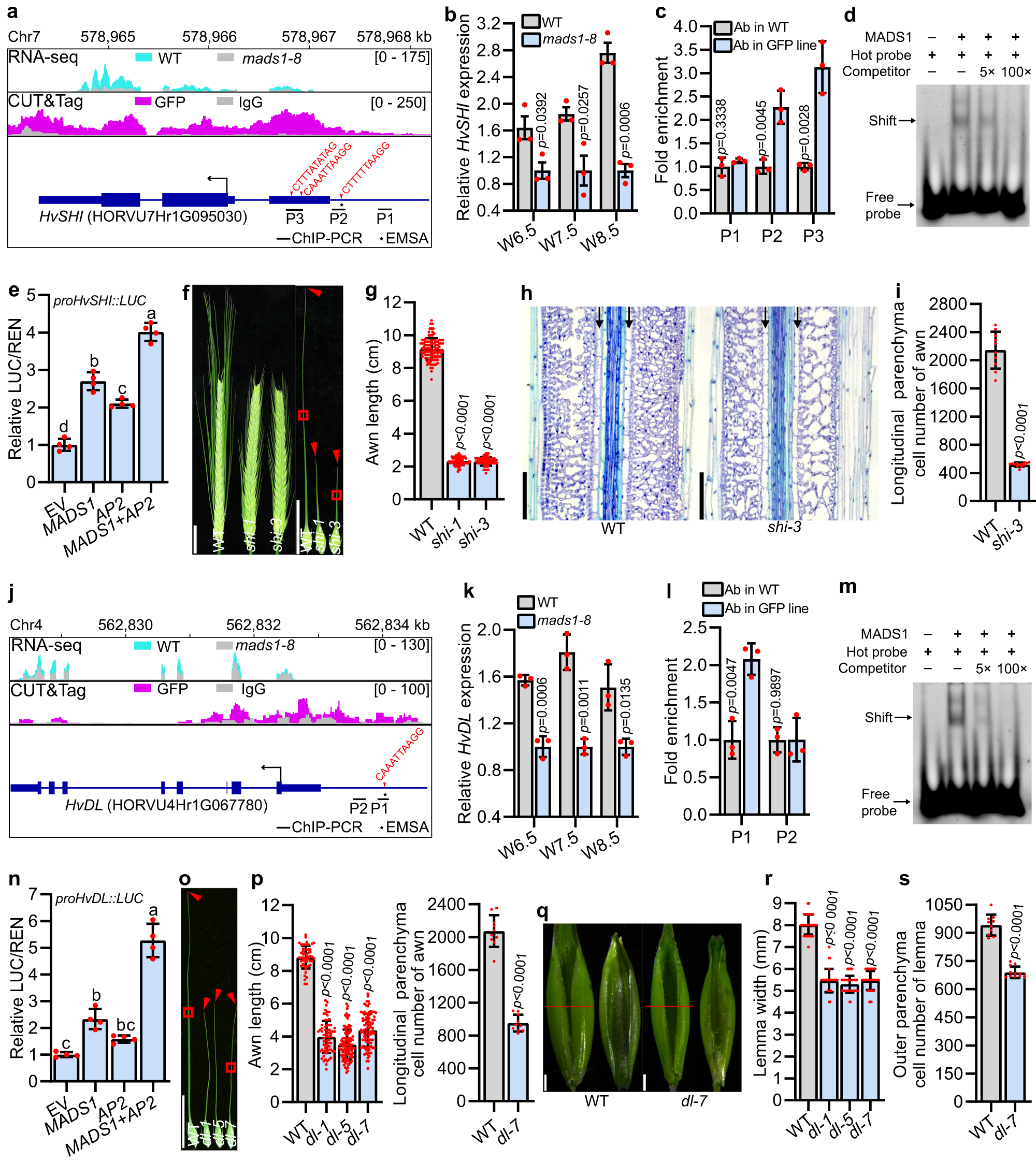
Fig. 5: HvMADS1 directly regulates potential downstream genes HvSHI and HvDL to control awn length and lemma width.
From: MADS1-regulated lemma and awn development benefits barley yield

a, j Genome browser view of RNA-seq and CUT&Tag profiles and the schematic diagram of promoter fragments of HvSHI (a) and HvDL (j) for ChIP-PCR and EMSA assay in (c, d, l, m). Expression of HvSHI (b) and HvDL (k) in developing lemma and awn of WT and mads1. c, l Binding of HvMADS1 to the HvSHI (c) and HvDL (l) promoters in vivo as revealed by ChIP-PCR. Binding of MADS1 to probes from the HvSHI (d) and HvDL (m) promoters harboring a CArG-box (EMSA), a representative result from three replicates was presented. Transactivation activity assay of HvMADS1 and HvMADS1-HvAP2 interaction on HvSHI (e) and HvDL (n). Different letters represent significant differences (p < 0.05) determined by one-way ANOVA with Tukey’s multiple comparisons test. Images of shi (f) and dl (o) awns. Longitudinal sections of boxed regions in (o) are shown in Supplementary Fig. 7c. g Statistic data of WT and shi awns. h Longitudinal sections in the boxed regions of (f). Black arrows indicate cells used to measure cell length for cell number estimation in (i). i, Statistic data of longitudinal parenchyma cell number in WT and shi awns. p Statistic data of the length and cell number of WT and dl awns. q Images of spikelet hulls of WT and dl. Red lines indicate the position of the cross-section used in (r, s). Statistic data of the width (r) and number of the outer parenchyma cell (s) in the lemma of WT and dl. Values are mean ± SD, p values shown are from two-tailed Student’s t-test; n = 3 and 4 biological replicates for (b, c, k, l) and (e, n), respectively. Scale bars, 2 cm (f, o), 1 mm (q), 100 µm (h). Source data are provided as a Source Data file.