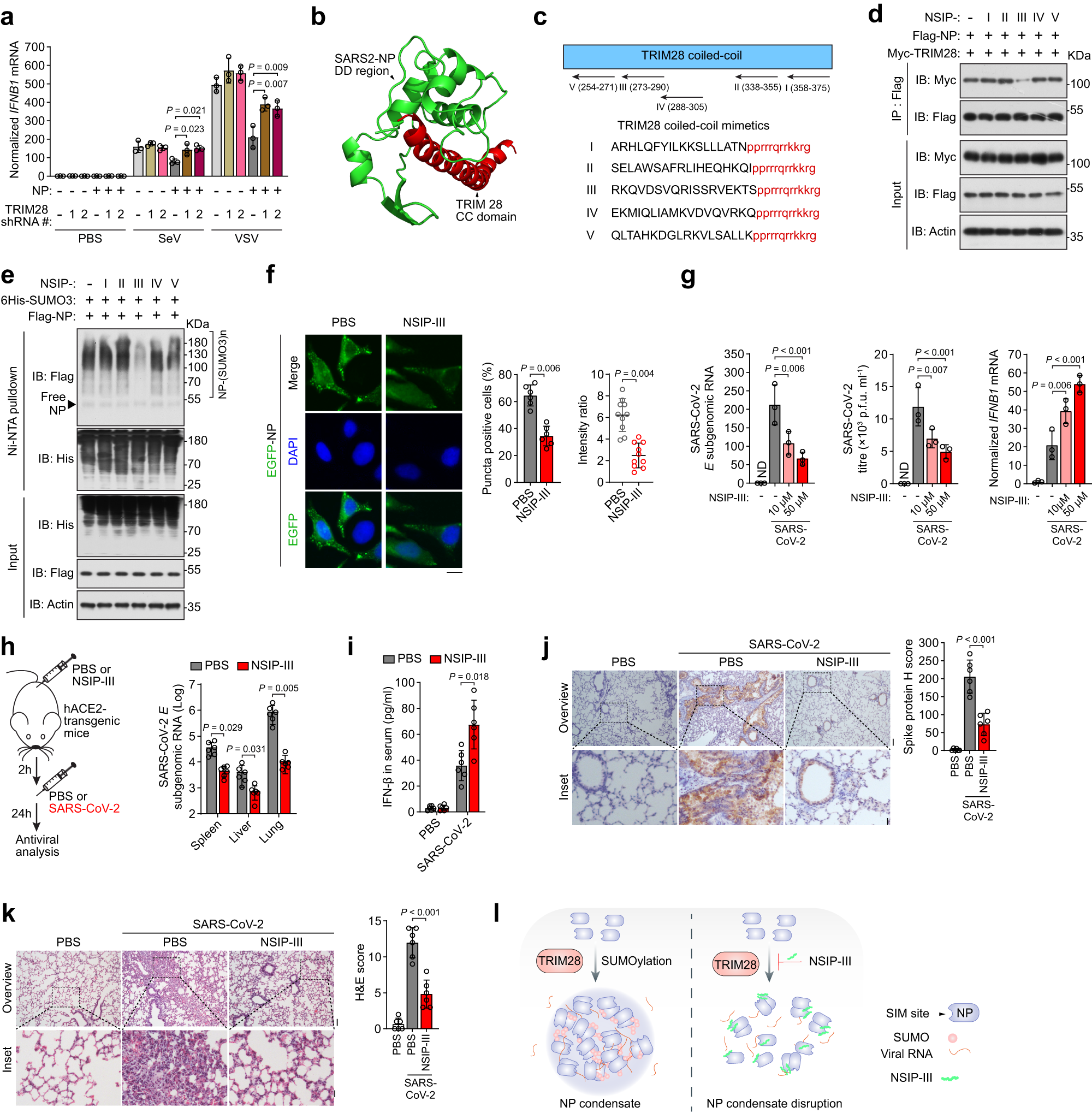
Fig. 8: The peptide NSIP-III disrupts SUMOylation and LLPS of SARS2-NP, thereby relieving immunosuppression.
From: TRIM28-mediated nucleocapsid protein SUMOylation enhances SARS-CoV-2 virulence

a Normalized IFNB1 mRNA in HEK293T cells transfected with indicated expression plasmids, followed by SeV/VSV infection for 12 h. b Predicted docking module of the TRIM28 CC domain (red) and SARS2-NP DD regions (green) interaction. c NSIP-I–V are designed to block SARS2-NP and TRIM28 interaction. Red, HIV-TAT cell-penetrating sequence. d, e Immunoblot (IB) of total lysates (input) and anti-Flag immunoprecipitates (IP, d) or Ni-NTA pulldown of cell lysates (e) from HEK293T cells transfected with indicated expression plasmids, followed by 10 μM of NSIP treatment for 12 h, or not. f Puncta formation of EGFP-SARS2-NP in HeLa cells treated with PBS or 10 µM of NSIP-III for 12 h. g CaCo-2 cells were pretreated PBS or NSIP-III for 2 h and infected with SARS-CoV-2 for 12 h. Left, the subgenomic RNA4-encoding E gene. Middle, the SARS-CoV-2 titres. Right, Normalized IFNB1 mRNA. ND, not determined. h hACE2 transgenic mice were pretreated with PBS or NSIP-III (25 mg/kg) via i.p. injection for 2 h and inoculated with SARS-CoV-2 intranasally for another 24 h (left). Right, the subgenomic E gene in the spleen, liver and lungs. i IFN-β concentration in the serum of the mice from h. j Immunohistochemistry staining (left) and H score (right) of the SARS-CoV-2 S protein of lung sections of mice from h. k H&E staining of lung sections of mice from h (left). Right, the cumulative H&E score. l The peptide NSIP-III targeting TRIM28 and SARS2-NP interaction disrupts SUMOylation and LLPS of SARS2-NP, and relieves immunosuppression. Data are representative of at least two (h–k) or three (a, d–g) independent experiments with similar results. Data are presented as Mean ± SD (a, f–k). n = 3 (a, g) or 6 (f) or 10 (f right) independent samples, or 6 independent mice (h–k). Statistical analyses were performed using a One-way ANOVA (a, g, j, k) or two-tailed Student’s t-test (f, h, i). Scale bar, 10 μm (f), 500 µm (j left-top, k left-top), or 100 µm (j left-bottom, k left-bottom).