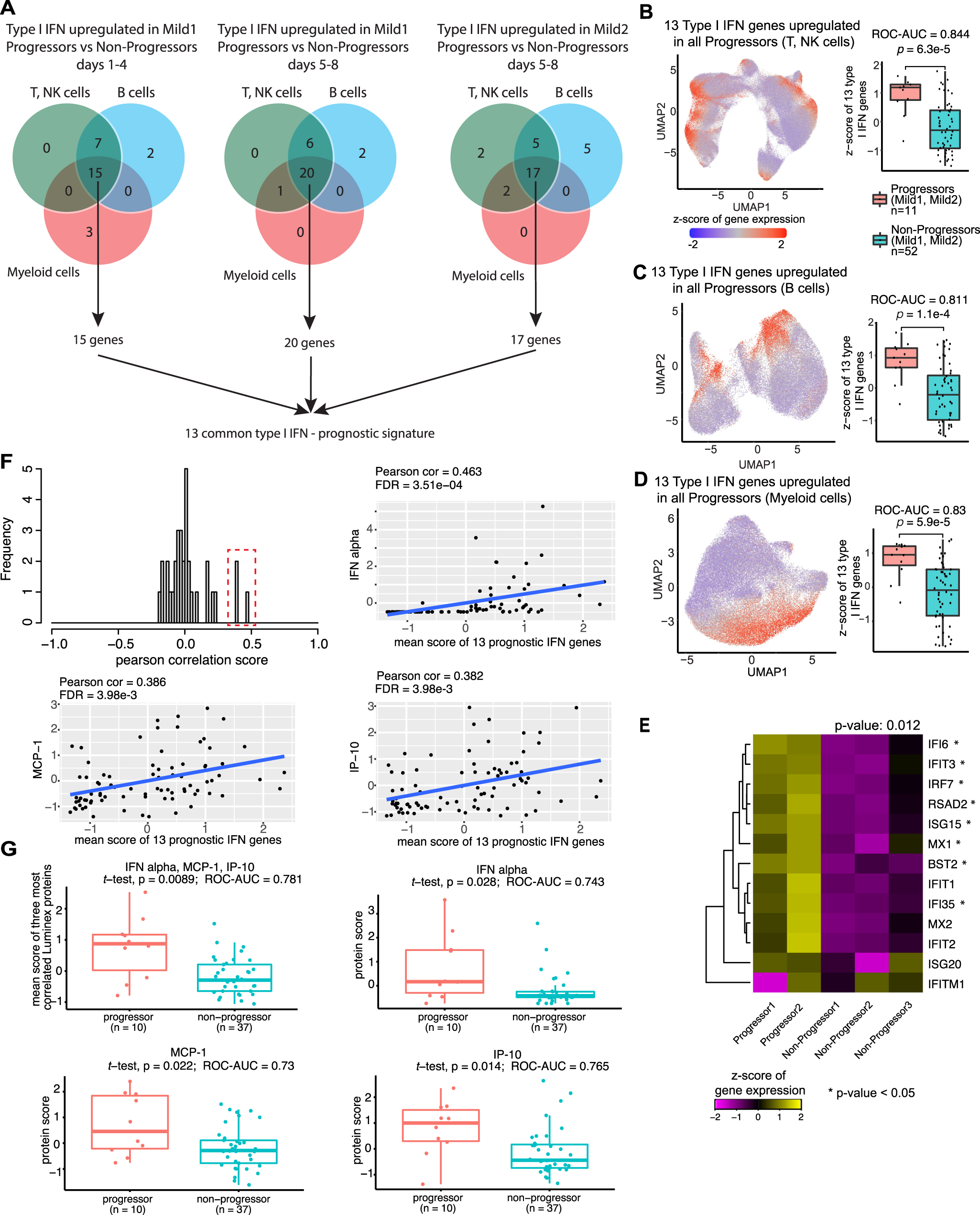
Fig. 3: Identification of 13 type I IFN signaling gene prognostic signatures.

A. Venn diagrams show the overlapping of type I IFN signaling genes upregulated in Progressors compared to Non-Progressors across three cell types. In the end, 13 type I IFN signaling genes were identified as prognostic marker genes. B–D Metagene z-score (normalized relative to all samples from Days 1–4) of 13 type I IFN signaling genes in T, NK cells, B cells, and myeloid cells. Left panels: scRNA-seq UMAP plot colored by metagene z-score. Right panels: box-plots of the pseudobulk (averaged across cells in one sample) metagene z-score in Progressors (n = 11) vs. Non-Progressors (n = 52). p-value: Student’s t-test (one-sided). Receiver operating characteristic—area under curve (ROC-AUC) values show the accuracy of the 13-gene prognostic signature for predicting progression to more severe disease. E Heatmap shows the scaled pseudobulk expression levels (expression z-score) of the 13 prognostic ISGs in baseline samples from 2 Mild Progressors and 3 Mild non-Progressors in the German cohort94 *: p-value ≤ 0.05, Student’s t-test (one-sided) for differential expression between Progressors and non-Progressors. p-value is shown above heatmap: the difference between Progressors and non-Progressors in the trimmed mean of the 13 genes (greater). F Histogram: expression correlation of 41 plasma proteins with the prognostic 13-gene ISG signature across 83 samples. The red box indicates the three highly correlated proteins: IFN-alpha, MCP-1, and IP-10. Scatterplots illustrate the correlation between the three proteins and the prognostic 13-gene signature. Each dot represents a single sample. Blue lines: linear regression. FDR: Q-values: Benjamini Hochberg correction on linear regression p-values. G The first box plot shows the average of the protein expression scores of IFN-alpha, MCP-1, and IP-10 in baseline samples from 10 Mild Progressors (red) and 37 Mild non-Progressors (blue). The rest three box-plots: are individual plasma markers. p-values: Student’s t-test (one-sided). Box-and-whisker plots show the median (center line), 25th, and 75th percentile (lower and upper boundary), with 1.5x inter-quartile range indicated by whiskers and outliers shown as individual data points. Source data are provided as a Source Data file.