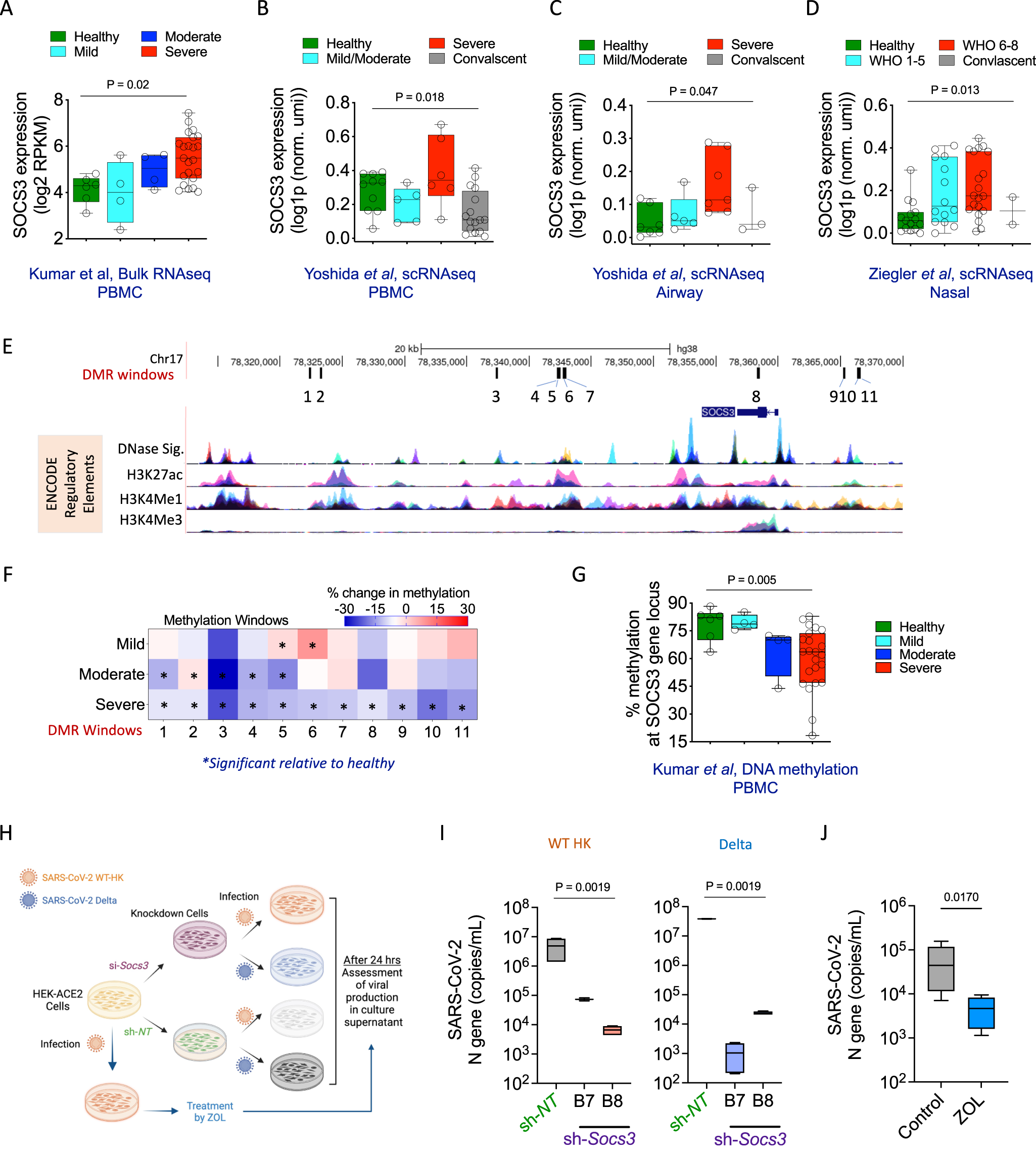
Fig. 7: SOCS3 expression associates with severe COVID-19 and enhances SARS-CoV-2 replication in vitro.

A SOCS3 expression in healthy, mild, moderate, and severe COVID-19 donors, inferred from bulk RNA-seq analysis of PBMCs (N = 37, Singapore cohort). B Pseudobulk SOCS3 expression in healthy, mild/moderate, severe, and convalescent COVID-19 donors, inferred from PBMC scRNA-seq by averaging across cells4 (N = 37). C Upper airway4 (N = 22). D Nasal swab, healthy, WHO COVID-19 severity 1−5, severity 6–8, convalescent, similar to ref. 5 (N = 51). E SOCS3 locus: 11 differentially methylated regions (DMRs) between PBMCs from severe COVID-19 and healthy donors, inferred from whole-genome bisulfite sequencing (black ticks). ENCODE chromatin profiles from 7 cell lines are shown below. F Degree of differential methylation at the 11 loci in mild, moderate, and severe COVID-19, relative to healthy. *: FDR Q-value ≤ 0.05; Kruskal–Wallis test. G Similar to A: average of methylation levels at the 11 DMRs in the 37 donors. H Schematic of in vitro knockdown assay to evaluate the modulation of replication of two strains of SARS-CoV-2 by SOCS3: WT-HK and Delta. I Abundance of SARS-CoV-2 (qRT-PCR) in the cell culture supernatant after shRNA knockdown, with non-targeting shRNA (sh-NT) as a control. Two independent experiments were performed on two distinct clones of the HEK-ACE2 cell line (B7, B8). Data from one experiment is shown. J. Effect of small-molecule inhibition of SOCS3 with zoledronic acid (ZOL), similar to I. Error bars represent SE of 4 technical replicates. p-values in A–D, G and I: Kruskal–Wallis test. p-value in J: Student’s t-test (two-sided). Box-and-whisker plots in this figure show the median (center line), 25th, and 75th percentile (lower and upper boundary), with a 1.5x inter-quartile range indicated by whiskers and outliers shown as individual data points.