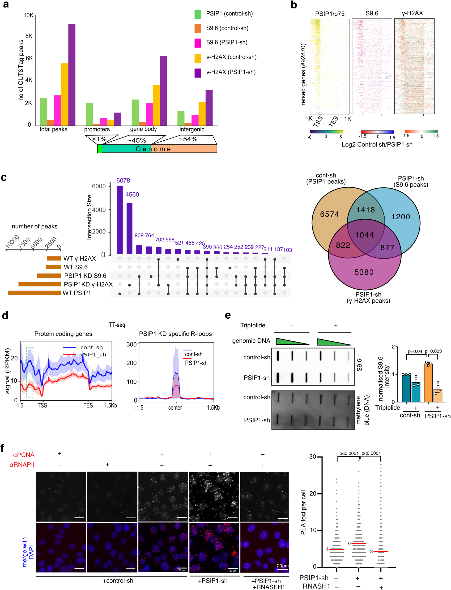
Fig. 3: R-loop accumulation at promoters leads to transcription-replication conflict.
From: PSIP1/LEDGF reduces R-loops at transcription sites to maintain genome integrity

a Distribution of PSIP1, R-loop (S9.6 ab), and γ-H2AX CUT&Tag peaks from RWPE-1 cells around the gene transcription start sites (promoters), gene bodies and intergenic regions. b Heatmaps showing the log2 fold change in read counts between control and PSIP1-KD CUT&Tag reads for PSIP1/p75, R-loops (S9.6 ab) and γ-H2AX in RWPE-1 cells across the NCBI reference genes. c upSet plot and Venn diagram (right) showing the unique and overlapping peaks obtained from CUT&Tag reads for PSIP1, S9.6 and γ-H2AX in HEK293T cells. The x-axis shows the number of peaks, and the Y-axis shows the number of intersections. d Average profile with SD (shaded regions of blue and red) of TT-seq (RPKM) across protein-coding genes (left), dotted box shows promoter region and around the centre of the S9.6 peaks gained in PSIP KD RWPE-1 cells (right). e Slot blot using S9.6 antibody in control and PSIP-KD RWPE-1 cells after treatment with transcriptional inhibitor (triptolide 50 nM; 36 h), methylene blue staining of the same DNA served as a loading control. Normalised intensity of S9.6 intensities was plotted as mean ± SD (n = 3 independent experiments; p-values by one-way ANOVA followed by Tukey’s multiple comparison test). f Representative PLA image between α-PCNA and α-RNAPII antibodies obtained from control and PSIP1 KD RWPE-1 cells (left). The number of PLA foci per cell observed between PCNA and RNAPII was quantified and plotted as dot blot (n > 1000 cells over three independent experiments; red line shows the median value that has been indicated; p-values obtained from two-tailed Mann–Whitney test). Source data are provided as a Source Data file.