Fig. 5: Evolution of sex-biased expression in chemosensory tissues.
From: Evolution of chemosensory tissues and cells across ecologically diverse Drosophilids

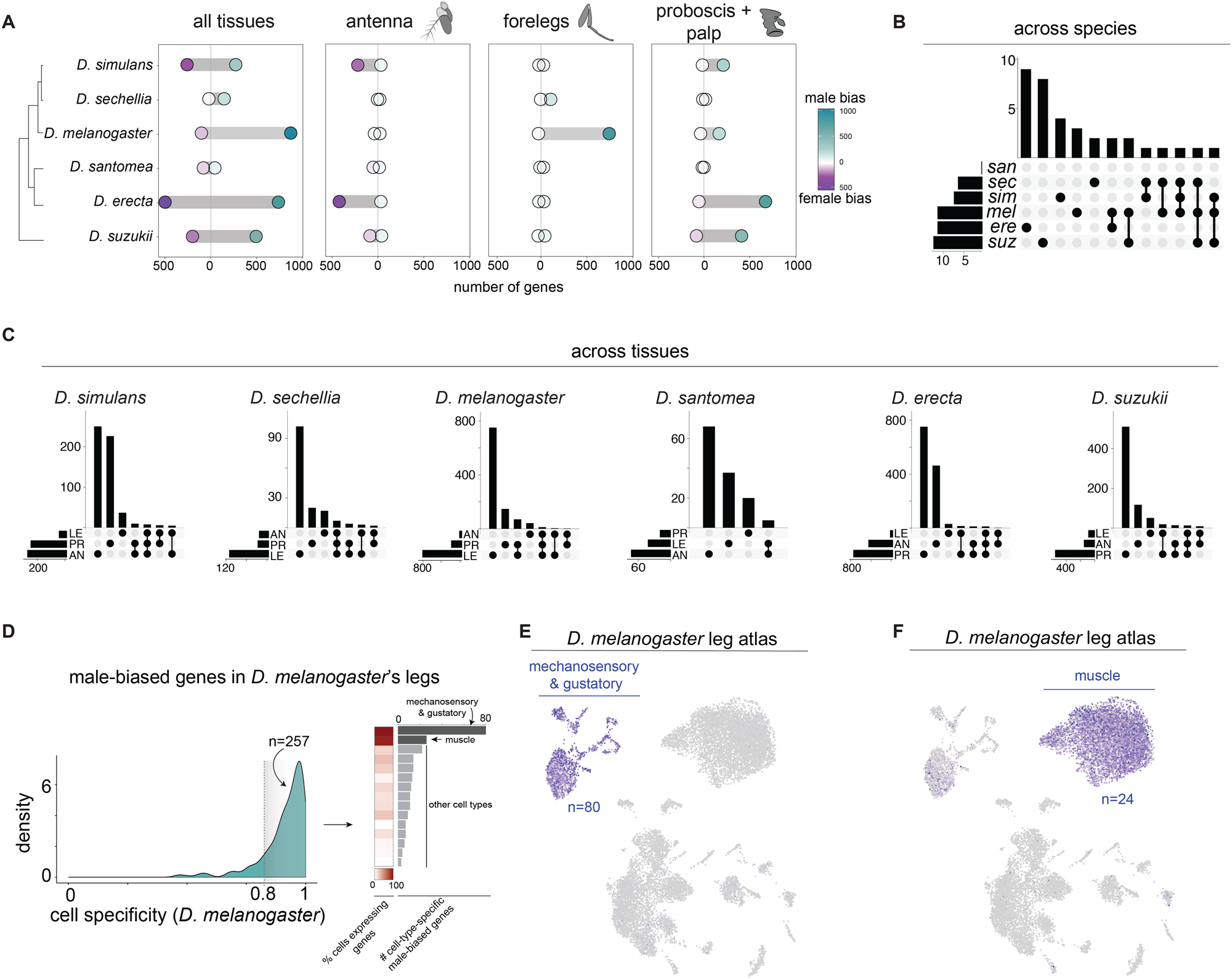
A Number of male- and female-biased genes across species and tissues. Sex-biased gene expression does not match the species’ phylogenetic relationships demonstrating many species-specific changes. B Overlap across species (regardless of tissue) for the number of genes that share the same direction of sex-bias (male or female), illustrating that sex-biased genes are species-specific. Species names are abbreviated to their first three letters. C Number of sex-biased genes that overlap across tissues within species. Most sex-biased genes are tissue-specific (LE = forelegs, AN = antenna, PR = proboscis+palps). D (left) Density plot for D. melanogaster’s male-biased genes relative to cell-type specificity. (right) Heat map showing the fraction of cells in a given cell population that express the male-biased genes and bar plot displaying the total number of male-biased genes found expressed within a given cell population. Most male-biased genes are cell type-specific and predominantly found within cells associated with mechanosensation, gustation, and muscles. E, F Cell atlas for D. melanogaster legs with the total mean expression of 104 male-biased genes displayed, highlighting their restricted expression in mechanosensory/gustatory and muscle cells. Location of source data for this figure can be found in “Source_data.xlsx”.