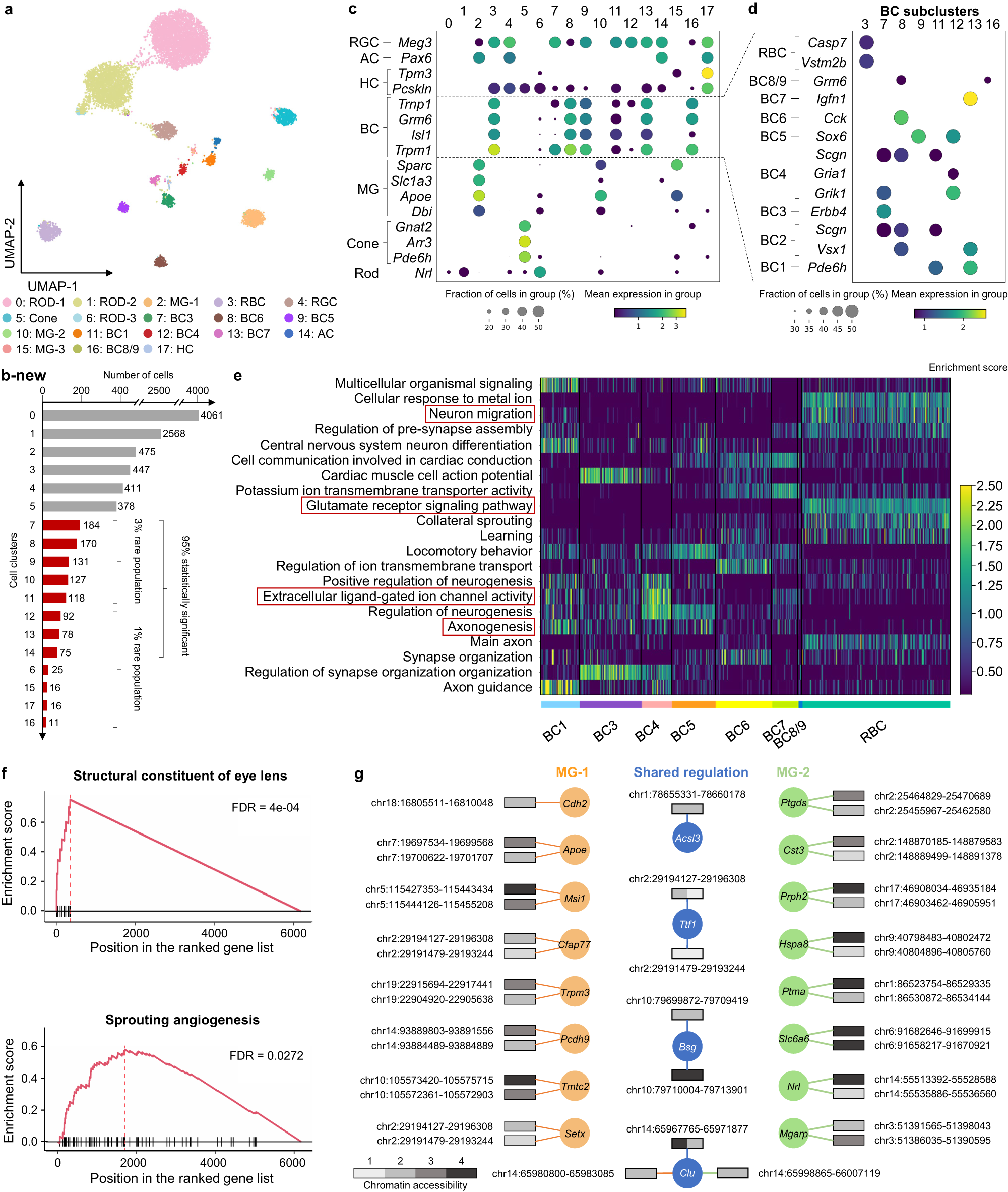
Fig. 3: MarsGT effectively captures differential regulatory mechanisms and uncovers biologically meaningful rare cell populations often missed by other tools.
From: MarsGT: Multi-omics analysis for rare population inference using single-cell graph transformer

a A UMAP visualizing the cell clusters predicted by MarsGT, annotated based on marker genes. b The number of cells in each cell cluster, with the red color signifying a 95% confidence level for rare cell populations. \(p\)-values were calculated based on two-tail negative binomial test. Multiple testing correction was performed by using FDR-adjusted \(p\)-values for scPower calculation. c Dotplot depicts the expression value and proportion of marker genes for the cell clusters predicted by MarsGT. d Dot plot represents the expression value and proportion of BC marker genes for the cell clusters predicted by MarsGT. e The enrichment score across each pathway is calculated using differentially expressed genes (DEGs) across various BC subpopulations. Pathways within the red box have been validated in the literature. f Pathway enrichment as determined by Gene Set Enrichment Analysis (GSEA), based on the DEGs of MG-1 and MG-2. The structural constituent of the eye lens is the pathway enriched in MG-2, and Sprouting angiogenesis is the pathway enriched in MG-1. g The different peak-gene networks of MG-1 and MG-2. Rectangles symbolize the peaks, and their colors represent the mean accessibility of the peak in the cell population. Accessibility levels ranging from 0 to 0.1 are denoted as 1, those from 0.1 to 0.5 as 2, from 0.5 to 1 as 3, and anything above 1 is denoted as 4. The color of the line and circle represent the cell populations. The orange color signifies genes or relationships unique to MG-1, green indicates those unique to MG-2, while blue represents genes or relationships shared between MG-1 and MG-2.