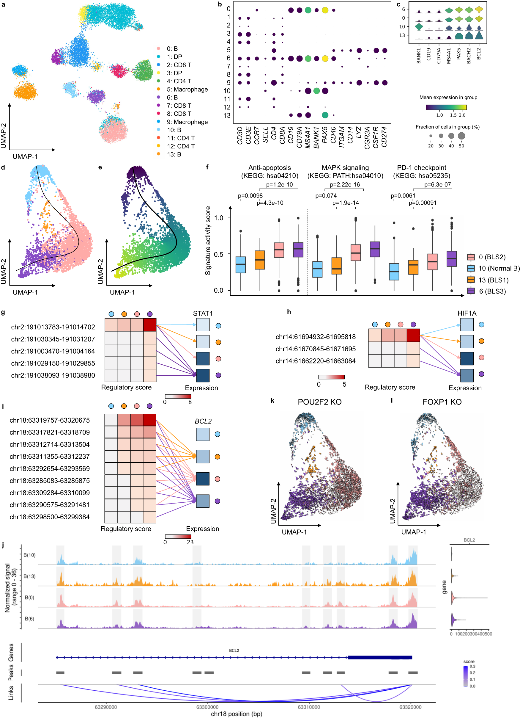
Fig. 4: MarsGT identifies the rare cells in the intermediate transition state on B lymphoma data.
From: MarsGT: Multi-omics analysis for rare population inference using single-cell graph transformer

a UMAP visualizes cell clusters predicted by MarsGT, annotated based on the marker genes. b Dot plot demonstrates the expression value and proportion of marker genes within the cell clusters predicted by MarsGT. c A stacked violin plot represents the subpopulations of B cells, annotated with the marker genes for both normal and tumorous B cells. d A cell development trajectory for the four B cell subpopulations, with the line representing the lymphoma development trajectory. e The pseudotime of the four B cell subpopulations. f The gene signature scores of anti-apoptosis, metastatic, and PD-PDL1 pathways. Each box showcases the minimum, first quartile, median, third quartile, and maximum gene signature enrichment scores of different pathways in four cell clusters (Cluster 0: \(n\) = 2754, Cluster 6: \(n\) = 731, Cluster 10: \(n\) = 456, Cluster 13: \({n}\) = 72). \(p\)-values were calculated based on two-tail t-test. Color represents cell clusters, and the Y-axis is the enrichment score. g The regulatory relationship of the PDL1 gene across the four B cell subpopulations. The red color signifies the regulatory score for each enhancer of the STAT1 coding gene across different B cell subpopulations, while blue indicates gene expression. h The regulatory relationship of the PDL1 gene across the four B cell subpopulations. The red color signifies the regulatory score for each enhancer of the HIF1A coding gene across different B cell subpopulations, while blue denotes gene expression across these subpopulations. i The regulatory relationship of the BCL2 gene (an anti-apoptosis promoting gene) across the four B cell subpopulations. The red color represents the regulatory score of each enhancer for the BCL2 coding gene across different B cell subpopulations, while the blue color represents gene expression in these subpopulations. j The Coverage plot for gene BCL2. The Coverage Plot encompasses the tracks of scATAC-seq (upper), peak links (lower), and gene expression (right). k Observed and extrapolated future states (depicted as arrows) following the POU2F2 knockout in the four B cell subpopulations. The color represents the different cell clusters. l Observed and extrapolated future states (depicted as arrows) following the FOXP1 knockout in the four B cell subpopulations. The color represents the different cell clusters. Source data are provided as a Source Data file.