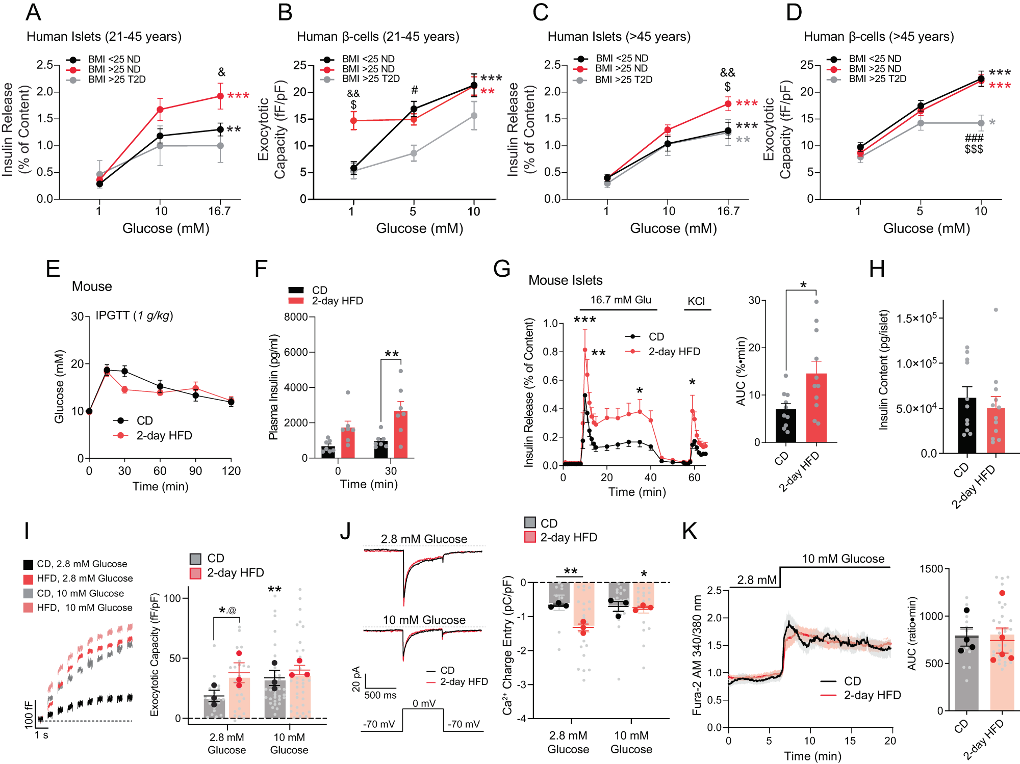
Fig. 1: Higher insulin secretion and β-cell exocytosis from islets of overweight donors and 2-day HFD mice.
From: A role and mechanism for redox sensing by SENP1 in β-cell responses to high fat feeding

A Insulin secretion from islets of young (21–45 years) donors at 1 (n = 27, 47, 5), 10 (n = 27, 41, 4) and 16.7 mM (n = 27, 47, 5) glucose. Effect of glucose (**p = 0.0010; ***p = 1 × 10−11) and vs BMI < 25 (&p = 0.034). B Exocytosis from β-cells of young (21–45) donors at 1 (n = 55, 120, 22), 5 (n = 130, 236, 36) and 10 mM (n = 88, 151, 21) glucose. Effect of glucose (**p = 0.0056; ***p = 4.6 × 10−7), vs BMI < 25 (&&p = 0.0039), vs T2D BMI > 25 ($p = 0.046; #p = 0.028). C Insulin secretion from islets of older (>45 years) donors 1 (n = 61, 111, 21), 10 (n = 40, 88, 18) and 16.7 mM (n = 55, 110, 21) glucose. Effect of glucose (**p = 0.0029; ***p = 2.3 × 10−10, 2.8 × 10−7), vs BMI < 25 (&&p = 0.0047), vs T2D BMI > 25 ($p = 0.040). D Exocytosis from β-cells of older (>45 years) donors at 1 (n = 164, 285, 78), 5 (n = 310, 474, 112) and 10 mM (n = 173, 364, 112) glucose. Effect of glucose (*p = 0.031; ***p = 7.9 × 10−11; 5.8 × 10−11), vs BMI > 25 (###p = 1.8 × 10−4), vs BMI > 25 ($$$p = 5.3 × 10−5). Data in A–E compared by two-way ANOVA followed by Tukey post-test. See Supplementary Fig. 1 for breakdown by sex and donor. E IPGTT of mice after CD and 2-day HFD (n = 14, 14). F Plasma insulin during IPGTT (n = 7, 7; **p = 0.0077). G, H Insulin secretion (panel G; n = 10, 11; ***p = 5.1 × 10−5; **p = 0.0015, *p = 0.041, 0.011) and content (panel H; n = 11, 12). AUC – area under the curve (*p = 0.019). I Representative traces (left), and average total responses, of β-cell exocytosis at 2.8 and 10 mM glucose (n = 21, 26, 32, 33 cells, @p = 0.017, from 3 pairs of mice, *p = 0.015, 0.040). J Representative traces, and average Ca2+ currents, of β-cells at 2.8 and 10 mM glucose (n = 9, 22, 19, 19 cells, *p = 0.023, 0.026, from 3 pairs of mice). K Single cell [Ca2+]i response (n = 16, 34 cells from 4, 5 mice). Data are mean ± SEM, compared with student unpaired Student’s t test (two-sided; panels G, H, K) or two-way ANOVA followed by Tukey post-test (panels F, G, I, J), uncorrected Fisher’s LSD (panel J) or RM two-way ANOVA with matching and Bonferroni post-test (panel I). Source data are provided as a Source Data file.