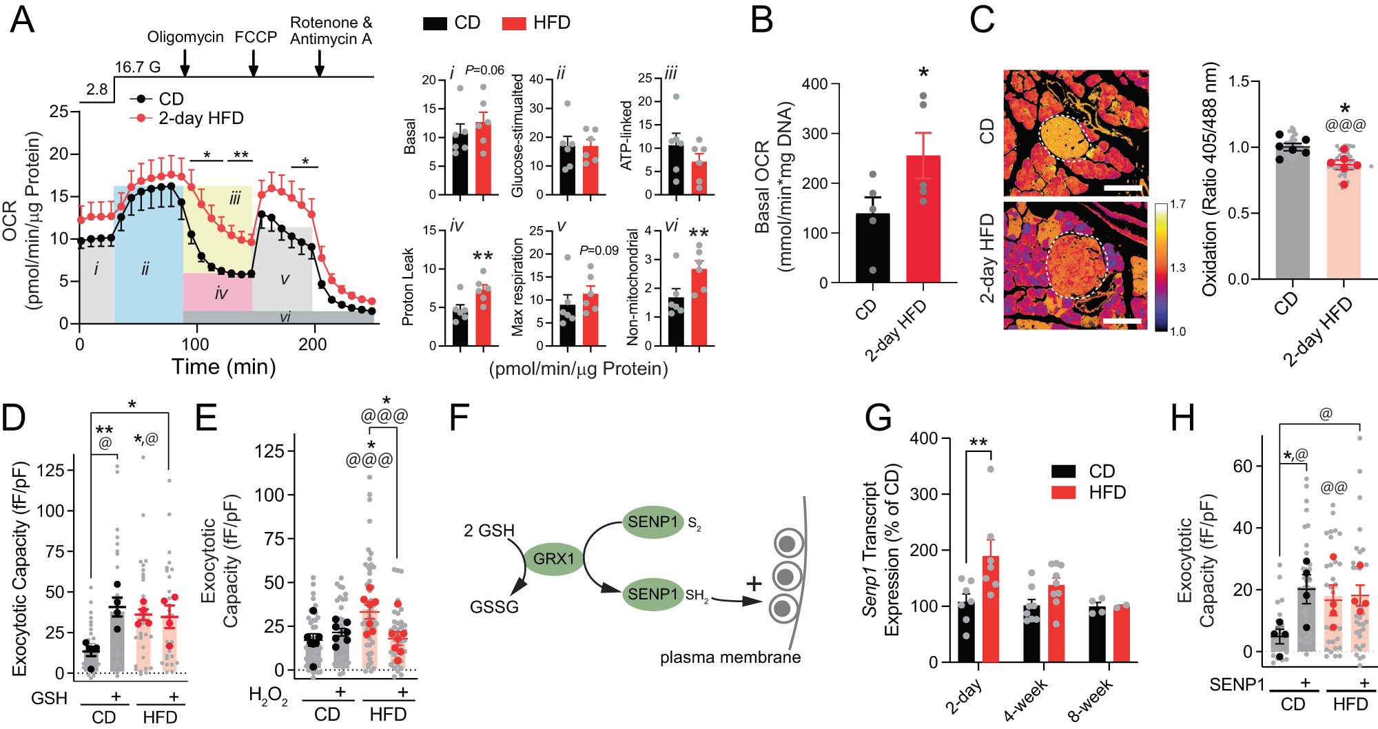
Fig. 3: Reductive cytosolic redox signaling via SENP1 contributes to enhanced exocytosis during 2-day HFD.
From: A role and mechanism for redox sensing by SENP1 in β-cell responses to high fat feeding

A Oxygen consumption rate (OCR) measured by Seahorse assay (n = 6 pairs of mice, *p = 0.017, 0.030; **p = 0.0039), with relevant respiration parameters calculated at right as shown by italicized numbers (**p = 0.0036, 0.0089). B Basal OCR measured by Fluorescence Lifetime Micro Oxygen Monitoring at 2.8 mM glucose (n = 4, 5 mice; *p = 0.018). C Representative image of pancreatic islets (white dashed circle) carrying cyto-roGFP2-Orp1 sensor (left). Scale bar = 100 µm. Redox ratio of individual islets (n = 65, 41 islets, @@@p = 1.3 × 10−12, from 6 pairs of mice, *p = 0.041). D, E Exocytosis with infusion of 10 µM GSH (panel D; n = 27, 30, 31, 38 cells, @p = 0.046, 0.017; from 4 pairs of mice, *p = 0.026, **p = 0.0073) or 200 µM H2O2 (panel E; n = 43, 39, 56, 39 cells, @@@p = 7.1 × 10−6, 2.9 × 10−4; from 7 pairs of mice, *p = 0.015, 0.022) at 2.8 mM glucose after 2-day HFD. F Illustration of redox-control of insulin exocytosis. GRX1-glutaredoxin 1; GSH – reduced glutathione; GSSG- glutathione; SENP1- sentrin-specific SUMO-protease 1. G Senp1 expression by qRT-PCR in islets from CD or HFD fed mice (n = 7, 7, 8, 9, 4, 2 mice, **p = 0.0017). H Exocytosis with infusion of 4 μg/mL catalytic SENP1 (n = 21, 32, 31, 33 cells, @p = 0.032, 0.026, @@p = 0.0044; from 4 pairs of mice, *p = 0.18) at 2.8 mM glucose. In panels C, D, E, H data are shown as individual cells (gray) or cells averaged by animal (dark). Data are mean ± SEM, compared with students paired t-test (two-sided; panels A–C) or RM two-way ANOVA with matching and Bonferroni post-test (panel A), or two-way ANOVA followed by Tukey post-test (panels D, E, G, H). Levels of significance are indicated for analysis with cells as replicates (‘@’) or with animals as replicates (*). @/*P < 0.05, @@/**P < 0.01, @@@/***P < 0.001 versus CD or as indicated. Source data are provided as a Source Data file.