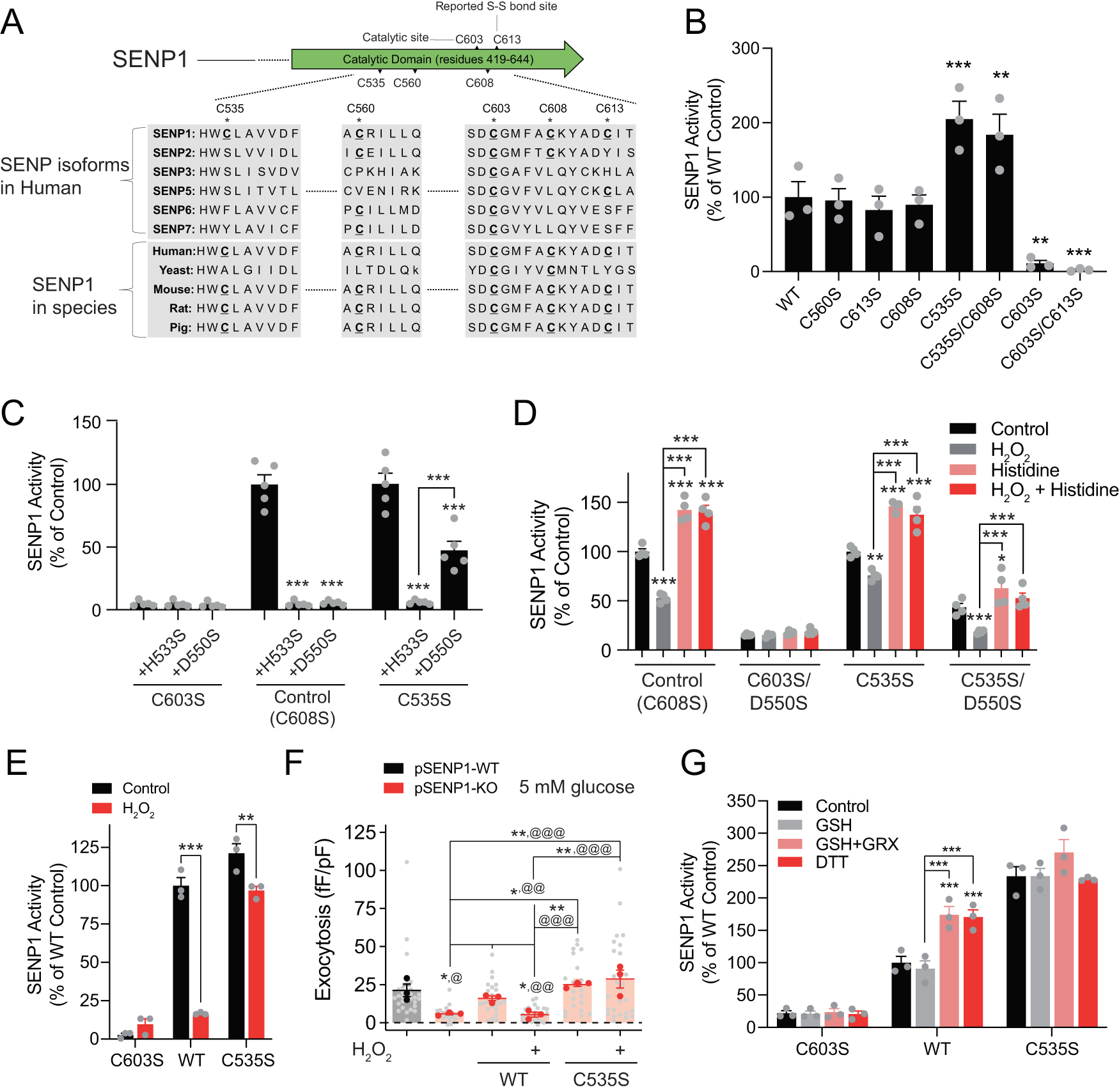
Fig. 5: Redox regulation of SENP1 activity requires C535.
From: A role and mechanism for redox sensing by SENP1 in β-cell responses to high fat feeding

A Multiple amino acid comparison among different isoforms of SENP across species. B SENP1 activity after indicated cysteine-to-serine substitution (n = 3 experiments, **p = 0.0034, 0.0020, ***p = 0.00040, 0.00079). C SENP1 activity after cysteine-to-serine mutation and subsequent mutation of histidine 533 or aspartic acid 550 to serine (n = 5 experiments, ***p = <1 × 10−15, <1 × 10−15, <1 × 10−15, 6.1 × 10−7). Control here was C608S that does not affect activity, but used to balance thiol groups. D SENP1 activity of control (C608S) SENP1 compared with serine mutants in the presence of H2O2 (100 μM), excess histidine (1 mM), or both (n = 4 experiments, Control: ***p = 2.6 × 10−9, <1 × 10−15, <1 × 10−15, 3.8 × 10−8, 9.8 × 10−8; C535S: **p = 0.0013, ***p = 4.6 × 10−9, <1 × 10−15, <1 × 10−15 5.9 × 10−7; C535S/D550S: *p = 0.012, ***p = 8.3 × 10−4, 1.3 × 10−8, 4.9 × 10−6). E Activity of SENP1 C603S, WT, and C535S upon full activation by DTT (10 mM), and subsequent inhibition by 5 mM H2O2 (n = 3 experiments, **p = 0.0024, ***p = 0.9.6 × 10−9). F In β-cells from pSENP1-KO (red) mice the effect of 4 μg/mL glutathione-S-transferase (GST) peptide (Control), SENP1 WT, or C535S were infused with/without 10 µM H2O2 on exocytosis at 5 mM glucose compared with pSENP-WT β-cells (black) (n = 30, 21, 24, 26, 21, 29 cells, @p = 0.015, @@p = 0.0062, 0.0025, @@@p = 5.4 × 10−5, 9.6 × 10−4, 1.1 × 10−5; from 3, 3 mice, *p = 0.040, 0.033, 0.011, **p = 0.0031, 0.0089, 0.0026). G Activity of SENP1 C603S, WT, and C535S in the presence of GSH (0.1 mM) alone or with GRX1 (10 μg/ml). DTT (10 mM) was used to fully activate the enzymes (n = 3 experiments, ***p = 3.3 × 10−4, 5.8 × 10−4, 7.5 × 10−5, 1.3 × 10−4). In panel F data are shown as individual cells (gray) or cells averaged by animal (dark). Data are mean ± SEM, compared with RM one-way ANOVA followed by Tukey post-test (panels B, F) or two-way ANOVA followed by Tukey (panels C, D, G) or Bonferroni (panel E) post-test within groups. Source data are provided as a Source Data file.