Fig. 6: Zn2+ tunes SENP1 redox sensitivity and SENP1-dependent β-cell exocytosis.
From: A role and mechanism for redox sensing by SENP1 in β-cell responses to high fat feeding

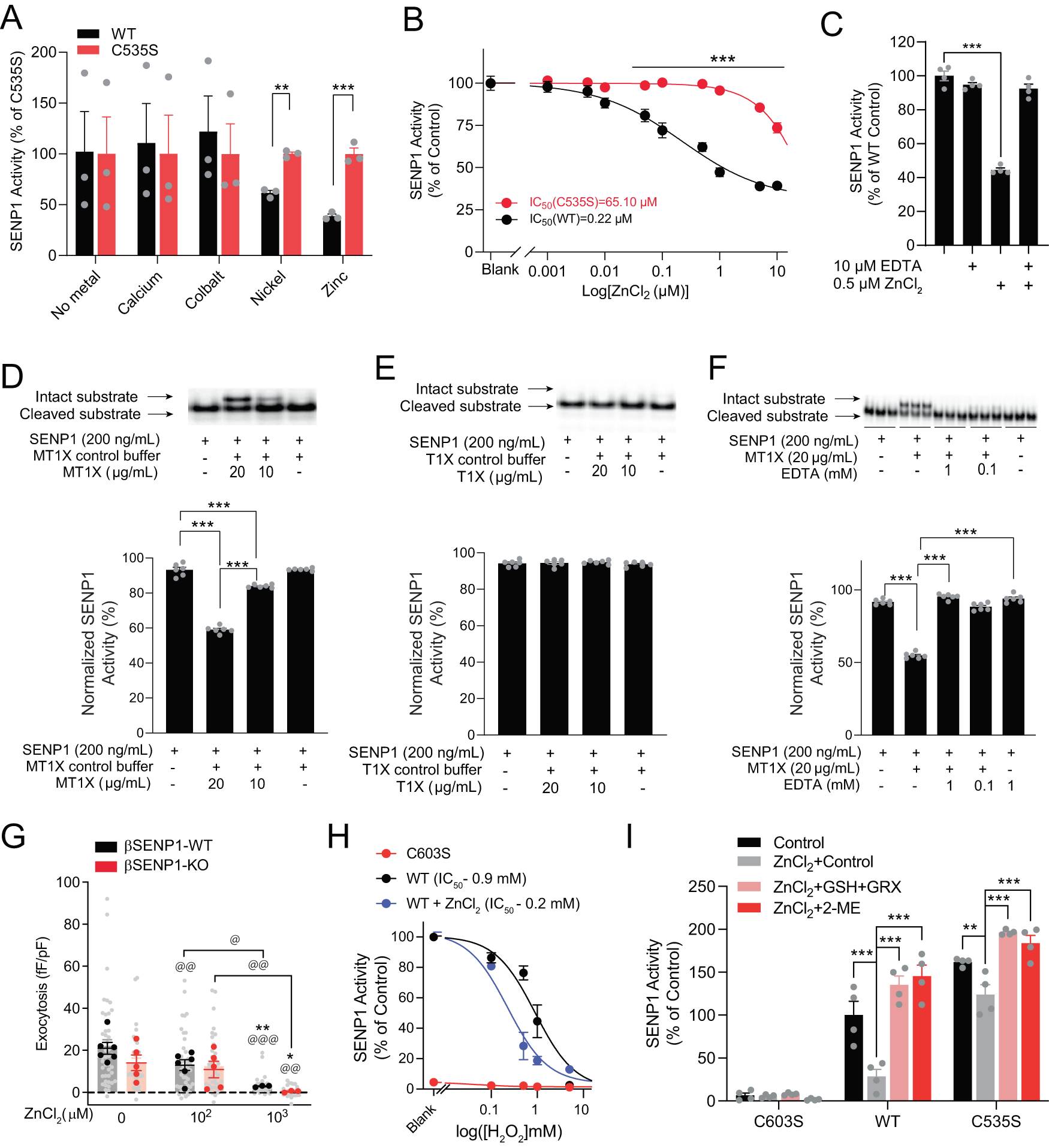
A Activity of SENP1 WT and C535S in the presence or absence of Ca2+, Co2+, Ni2+ and Zn2+ (n = 3 experiments, **p = 0.0071, ***p = 0.00029). Data were normalized to C535S activity, as this is more resistant to oxidation. B Dose-response curve of SENP1 inhibition by ZnCl2 (n = 3 experiments, ***p = 1.9 × 10−14). C SENP1 inhibition by ZnCl2 could be reversed with the chelating reagent EDTA (n = 4 experiments, ***p = 1.6 × 10−8). D–F SENP1 activity, measured using a native-PAGE assay, inhibited by Zn2+-carrying (MT1X, panel D, ***p = <1 × 10−15, 1.5 × 10−6, 1.5 × 10−12) but not Zn2+-depleted (T1X, panel E) metallothionine or by Zn2+-carrying MT1X in the presence of EDTA (panel F, ***p = all are 1.9 × 10−14) (n = 6 experiments). G Effect of Zn2+ on exocytosis from β-cells of βSENP1-WT and -KO mice at 5 mM glucose (n = 46, 35, 46, 39, 23, 23 cells, @p = 0.023, @@p = 0.0035, 0.0041, 0.0012, @@@p = 7.4 × 10−7; from 6, 6, 3 pairs of mice, *p = 0.030, **p = 0.030). H Concentration-response curve of SENP1 activity, with enzyme prepared with or without ZnCl2 during refolding, to inhibition by H2O2. Activity of SENP1 C603S is shown for comparison (n = 6 experiments). I Activity of SENP1 C603S, WT, and C535S in the presence of 1 µM Zn2+ and subsequent activation with 5 mM GSH and 10 µg/ml GRX1. 2-mercaptoethanol (2-ME, 1 mM) was used to fully activate enzymes (n = 4 experiments, *p = 0.014, ***p = 3.5 × 10−6, 5.1 × 10−10, 5.1 × 10−11, 2.6 × 10−6, 6.5 × 10−5). In panel G data are shown as individual cells (gray) or cells averaged by animal (dark). Data are mean ± SEM, compared with RM one-way ANOVA followed by Tukey post-test (panels C–F) or RM two-way ANOVA followed by Bonferroni post-test within groups (panels A, I) or across conditions (panels B, G). Source data are provided as a Source Data file.