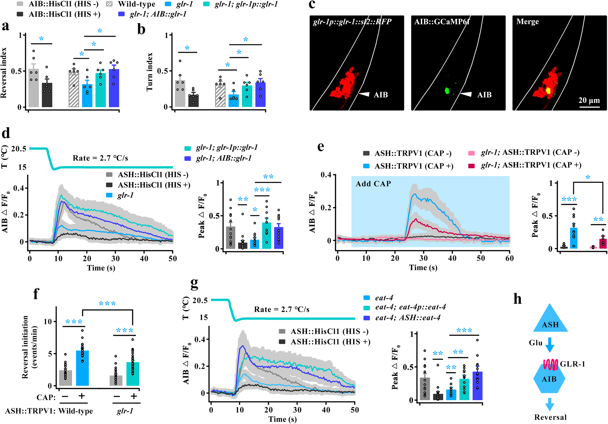
Fig. 6: The glutamate receptor GLR-1 on AIB mediates excitatory input from ASH.
From: Molecular and circuit mechanisms underlying avoidance of rapid cooling stimuli in C. elegans

a, b Calculation of reversal (a) and turn (b) index induced by rapid cooling in wild-type, AIB-silenced, glr-1 mutant, glr-1; glr-1p::glr-1 and glr-1; AIB::glr-1 genetically rescued worms. n = 6 groups in (a or b) ≥10 worms/group. c Expression pattern of glr-1p::glr-1::sl2::RFP and AIB::GCaMP6f in glr-1 mutants. The results show that GLR-1 is expressed in AIB neurons. Scale bar, 20 µm. d AIB calcium transients induced by rapid cooling stimuli in the worms denoted in (a). n = 11, 8, 12, 10 and 13 worms for each bar. e, f Comparison of AIB calcium transients (e, n = 8, 10, 5 and 7) and reversal initiation in free locomotion (f, n = 18, 19, 26 and 30) between wild-type and glr-1 mutant worms after chemogenetic activation of ASH neurons. g AIB calcium transients evoked by rapid cooling in ASH-silenced, eat-4 mutant, eat-4; eat-4p::eat-4 and eat-4; ASH::eat-4 genetically rescued worms. n = 11, 8, 10, 12 and 12 worms for each bar. h Schematic model showing that ASH stimulates AIB neurons by releasing glutamate to act on GLR-1 in AIB. Data are showed as mean ± SEM. Student’s t test or Mann‒Whitney rank sum tests (two-sided) in (a, b, e, f). One-way ANOVA test followed by Dunnett’s multiple comparisons in (a, b, d, g). *p < 0.05, **p < 0.01, ***p < 0.001.