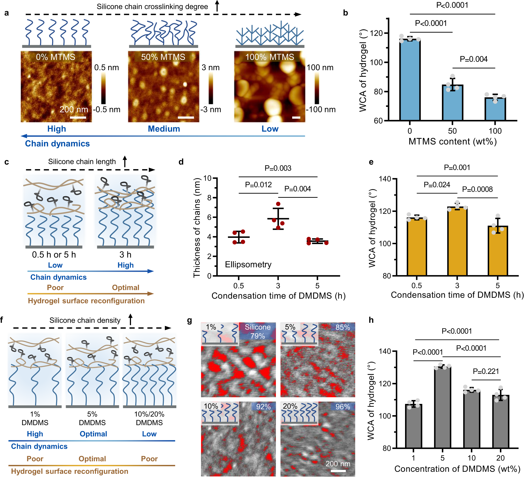
Fig. 2: The structural dynamics of silicone chains grafted on the mold surface is essential to hydrogel surface network reconfiguration.
From: Surface hydrophobization of hydrogels via interface dynamics-induced network reconfiguration

a Schematic illustration and corresponding atomic force microscopy (AFM) images of the DNR mold surface grafted with silicone chains of different crosslinking degrees prepared by adjusting the amount of crosslinker methyltrimethoxysilane (MTMS). The scale bar is 200 nm. Three times each experiment was repeated independently with similar results. b Water contact angle (WCA) of DNR hydrogels prepared by DNR molds with different crosslinking degrees of silicone chain. c Schematic illustration of the hydrogel surface network interacting with grafted silicone chains of varying chain lengths obtained by adjusting the condensation time of dimethyldimethoxysilane (DMDMS). d Thickness of the silicone chain coating with different chain lengths determined by ellipsometry. e WCA of hydrogels prepared by DNR molds with different lengths of grafted silicone chains. f Schematic illustration of the interaction between hydrogel surface networks and silicone chains with varying chain density obtained by adjusting the DMDMS concentration during grafting. g Processed AFM images showing the area of the silicone chain (gray) grafted on DNR molds with different chain densities. Three times each experiment was repeated independently with similar results. h WCA of hydrogels prepared by DNR molds with different densities of silicone chains. Values in (b), (d), (e), and (h) are shown as the mean ± SD; n = 4 independent samples. Statistical analyses were performed by using ordinary one-way analysis of variance (ANOVA) with Tukey’s post hoc test. P values less than 0.05 were considered statistically significant differences among the compared groups.