Fig. 2: Dynamics of lipid metabolism in cells visualized by OPTIR imaging.
From: Single-cell mapping of lipid metabolites using an infrared probe in human-derived model systems

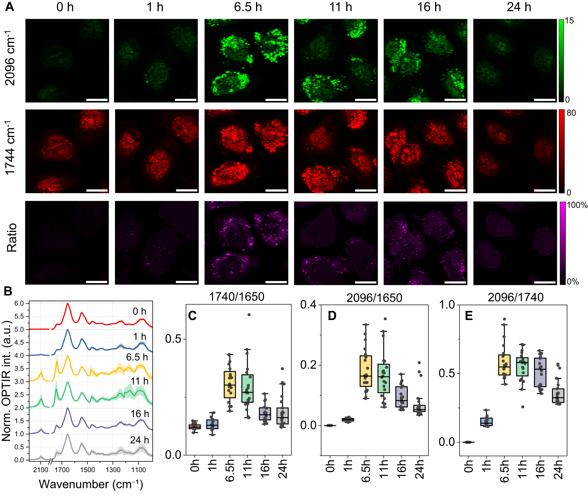
A Neuroglioma H4 cells were incubated with azide-PA and images were collected at 0, 1, 6.5, 11, 16, and 24 h. Representative OPTIR images for newly synthesized lipids (2096 cm−1), total lipids (1744 cm−1), and the ratioed image of 2096 cm−1 to 1744 cm−1. Scale bars, 20 μm. B OPTIR spectra of cells at corresponding incubation times. Mean and standard deviation are shown in solid curves and shaded areas. Spectra were offset for better visualization. C–E Peak ratio calculated from spectral-fitting. Central horizontal lines in the box plot indicate medians, box limits indicate first and third quartiles, vertical whisker lines indicate minimal and maximum values, the outliers were identified using a coefficient of 1.5 times the interquartile range C–E. The number of cells used to plot spectra and peak ratio calculation: 0 h (n = 12), 1 h (n = 15), 6.5 h (n = 20), 11 h (n = 20), 16 h (n = 20), 24 h (n = 22). Source data are provided as a Source Data file.