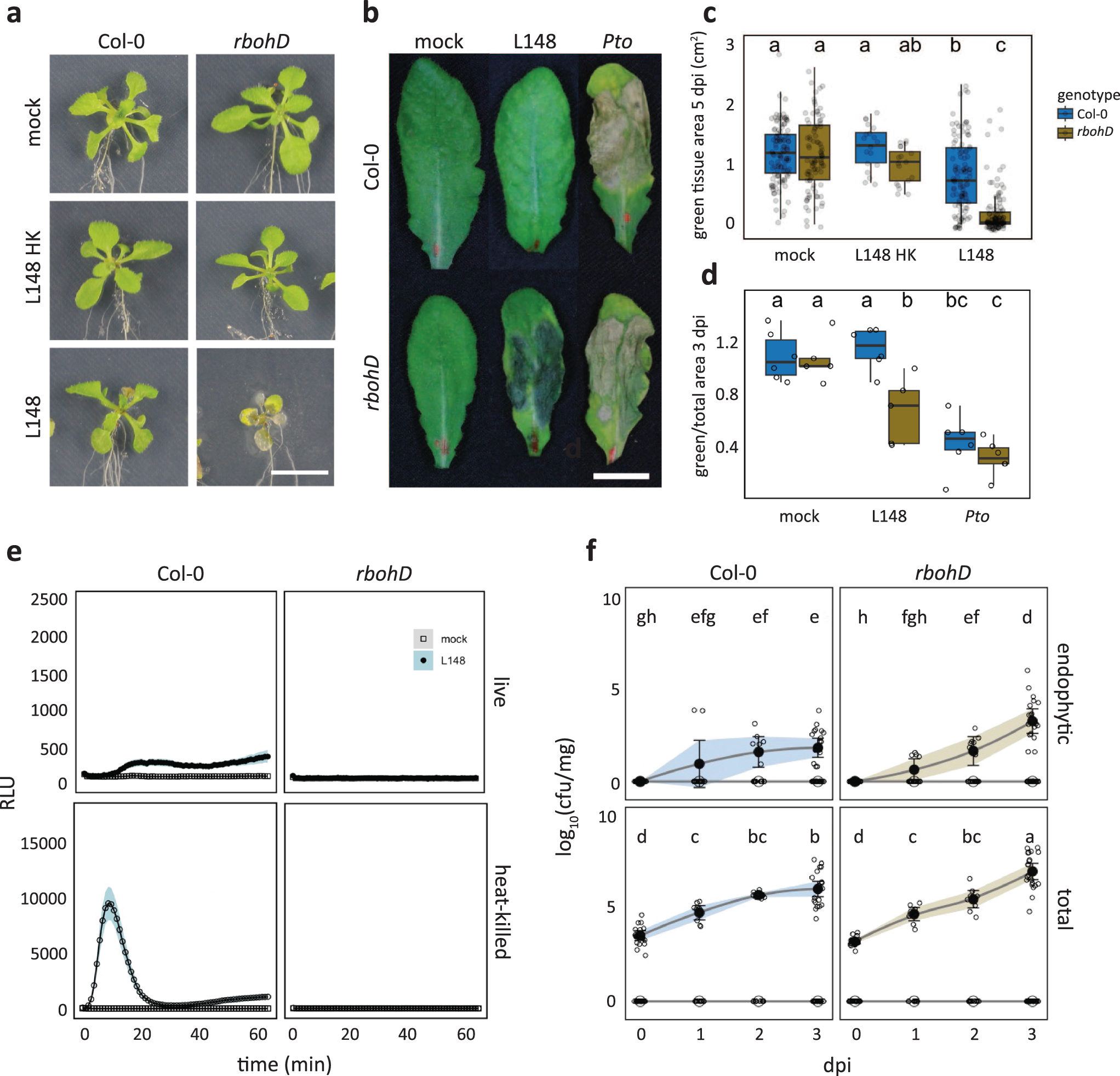
Fig. 2: Xanthomonas L148 is detrimental to rbohD mutant but not to Col-0 wild-type plants.

a–c Representative images (a) and quantification of green tissue area (c) as the plant health parameter. 14-day-old Col-0 and rbohD plants grown on agar plates were flood-inoculated with mock and live and heat-killed (HK) Xanthomonas L148 (OD600 = 0.005). Samples were taken at 5 dpi (4 independent experiments each with at least 5 biological replicates, n = 114, 112, 19, 18, 115, and 114, from left to right). b–d Representative images (b) and quantification of percentage green tissue of leaves (d) hand-infiltrated with mock, Xanthomonas L148 and Pto (OD600 = 0.2). Samples were taken at 3 dpi (2 independent experiments each with 3–4 biological replicates, n ≥ 6). e ROS burst profile of leaf discs of 5–6-week-old Col-0 and rbohD plants treated with live and heat-killed Xanthomonas L148 (OD600 = 0.5) (at least 4 independent experiments each with 8 biological replicates, n ≥ 40 and 32 for Col-0 and rbohD plants, respectively). f, Infection dynamics of Xanthomonas L148 upon flood inoculation of 14-day-old Col-0 and rbohD plants grown in agar plates (OD600 = 0.005). Leaf samples were harvested at 0 to 3 dpi for total and endophytic compartments (2 independent experiments each with 3–4 biological replicates, n = 14, 9, 9, and 21, for 0, 1, 2, and 3 dpi). Results in c and d are depicted as box plots with the boxes spanning the interquartile range (IQR, 25th to 75th percentiles), the mid-line indicates the median, and the whiskers cover the minimum and maximum values not extending beyond 1.5x of the IQR. Results in (e, f) are shown as line graphs using Locally Estimated Scatter Plot Smoothing (LOESS) with error bars and shadows indicating the standard errors of the mean. c, d–f two-sided ANOVA with post hoc Tukey’s test. Different letters indicate statistically significant differences (P ≤ 0.05).