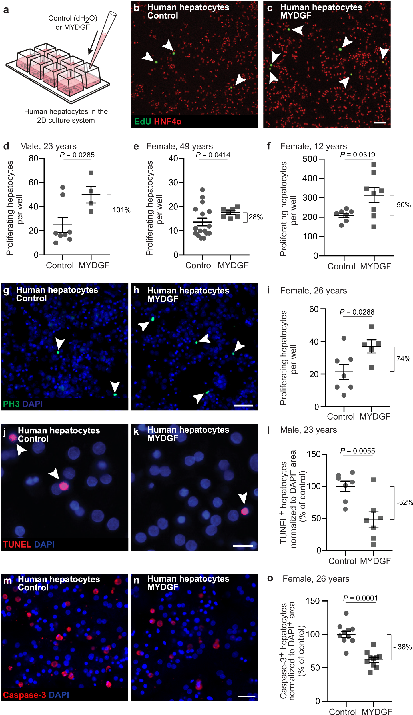
Fig. 2: MYDGF stimulates proliferation and prevents apoptosis of primary human hepatocytes in vitro.

a Schematic illustration of how human hepatocytes were treated with recombinant myeloid-derived growth factor (MYDGF). Representative laser scanning microscopy (LSM) images of human hepatocytes treated without (b) or with (c) recombinant MYDGF. White arrowheads point to proliferating cells stained for 5-ethynyl-2’-deoxyuridine (EdU, green); hepatocytes stained for hepatocyte nuclear factor 4α (HNF4α, red). Quantification of proliferating hepatocytes from three different human donors: (d) male, 23 years, n = 8 wells and n = 4 wells treated without or with MYDGF, respectively; (e) female, 49 years, n = 16 wells and n = 7 wells treated without or with MYDGF, respectively; (f) female, 12 years, n = 7 wells and n = 8 wells treated without or with MYDGF, respectively. Representative LSM images of human hepatocytes treated without (g) or with (h) recombinant MYDGF, stained for the proliferation marker phospho-Histone H3 (PH3, green). Cell nuclei were counterstained for DAPI (blue). i Quantification of proliferating human hepatocytes from a female, 26-year-old donor; n = 7 wells and n = 5 wells treated without or with MYDGF, respectively. Representative LSM images of human hepatocytes treated without (j) or with (k) recombinant MYDGF. Apoptotic cells were visualized by TUNEL (red) and cell nuclei were counterstained for DAPI (blue). l Quantification of TUNEL+ human hepatocytes from a male, 23-year-old donor; n = 7 wells each. Representative LSM images of human hepatocytes treated without (m) or with (n) recombinant MYDGF. Apoptotic cells were visualized by caspase-3 staining (red), and cell nuclei were counterstained for DAPI (blue). o Quantification of caspase-3+ human hepatocytes from a female, 26-year-old donor; n = 10 wells each. Scale bars: 100 µm (c), 50 µm (h, n), 20 µm (k). Data are presented as mean ± SEM. P values were calculated using two-tailed unpaired Student’s t-test with Welch’s correction. Source data are provided as a Source Data file.