Fig. 2: Ectopic Expression of Bmal1 Affects Immune Infiltration and Accelerates Tumorigenesis of YUMM2.1.
From: Cell state dependent effects of Bmal1 on melanoma immunity and tumorigenicity

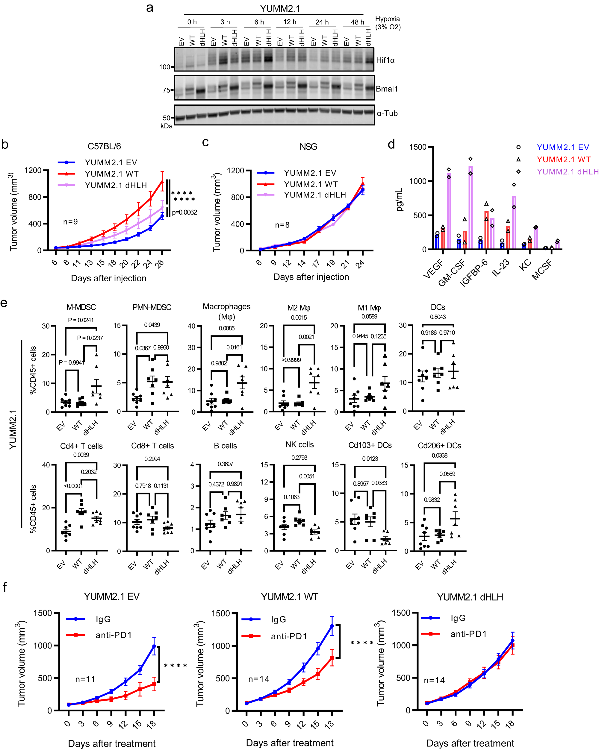
a Immunoblot for Hif1α and Bmal1 in YUMM2.1 with EV, WT-Bmal1 and dHLH-Bmal1. RE of 2. b, c Tumor growth rates of YUMM2.1 EV, WT-Bmal1 and dHLH-Bmal1 in male C57BL/6 mice (b; n = 9) or NSG mice (c; n = 8). Mean ± SEM. RE of 3 in b. RE of 2 in c. ****p < 0.0001 by Two-way ANOVA test followed by Tukey’s multiple comparisons test. d The level of cytokines secreted from YUMM2.1 EV, WT-Bmal1 and dHLH-Bmal1 cells as determined by immunoassay (RayBiotech, Mouse Cytokine Array 1000, QAM-CYT-1000). BR of 2. Each dot represents one biologically independent sample. e Flow cytometric immunophenotyping of YUMM2.1 EV (n = 8), WT-Bmal1 (n = 7) and dHLH-Bmal1 (n = 7) tumors in C57BL/6 mice. Mean ± SEM. p-value by one-way ANOVA test followed by multiple comparison test. f Response of YUMM2.1 EV (n = 11 each treatment), WT-Bmal1 (n = 14 each treatment) and dHLH-Bmal1 (n = 14 each treatment) tumors in male C57BL/6 mice to control IgG or anti-PD1 treatment given IP every 3 days. Mean ± SEM. ****p < 0.0001 by Two-way ANOVA test. BR = biological replicate, RE = replicate experiment. Source data are provided as a Source Data file.