Fig. 4: Bmal1 Interacts with Myh9 in Nucleus.
From: Cell state dependent effects of Bmal1 on melanoma immunity and tumorigenicity

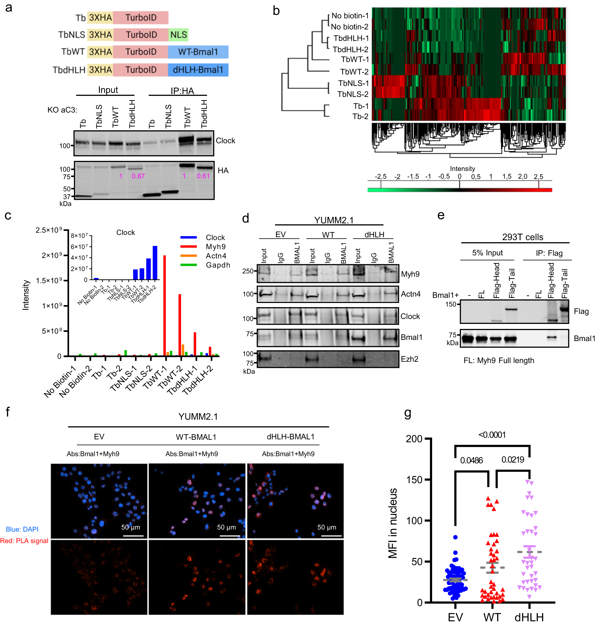
a Upper panel: Diagram of TurboID fusion proteins. Tb: 3 Hemagglutinin (HA) tags fused to the 5’ end of TurboID; TbNLS: Nuclear localization signal fused to the 3′ end of Tb; TbWT: WT-Bmal1 fused to the 3′ end of Tb; TbdHLH: dHLH-Bmal1 fused to the 3′ end of Tb. Created with BioRender.com. Lower panel: Immunoblot for HA and Clock with whole cell lysate (Input) and proteins pulled down with HA antibody (IP: HA) from cells: KO aC3-Tb, KO aC3-TbNLS, KO aC3-TbWT and KO aC3-TbdHLH. Numbers underneath the rows represent relative expression. RE of 3. b Heatmap of peptide intensities for proteins that were biotinylated, pulled down, and digested from streptavidin beads. Enriched labeled proteins were from cells (shown in Fig. 4a) exposed to biotin and identified by LC-MS/MS analysis. No biotin treated samples were used as negative control for endogenously biotinylated proteins. BR of 2. c Peptide intensities for Clock (inset), Myh9, Actn4, and Gapdh are shown from Fig. 4b. d Immunoblot of proteins that were co-immunoprecipitated by BMAL1 antibody from nuclear extracts of cross-linked YUMM2.1 EV, YUMM2.1 WT-Bma1 and YUMM2.1 dHLH-Bmal1 cells. Normal rabbit IgG was used as antibody control; Clock and Ezh2 were separately used as positive and negative control for immunoprecipitation. RE of 3. e Immunoblot of proteins co-immunoprecipitated by Flag antibody from 293 T cells without (−) or with different Myh9 constructs (FL: Full length of Myh9 without Flag tag; Flag-tagged Myh9 Head; Flag-tagged Myh9 Tail) and Bmal1 overexpression. RE of 3. f Bmal1 and Myh9 in situ interaction in YUMM2.1 EV, WT-Bmal1 and dHLH-Bmal1 detected by Proximity Ligation Assay (PLA) using anti-Bmal1 and anti-Myh9 antibodies. Fluorescent micrographs show nuclear staining with DAPI (blue) and PLA signal (red). RE of 2. g Mean fluorescence intensity (MFI) of nuclear PLA signals from YUMM2.1 EV (n = 66), WT-Bmal1 (n = 43) and dHLH-Bmal1 (n = 38) cells. Mean ± SEM. Adjust p-value by one-way ANOVA test followed by multiple comparison test. BR = biological replicate, RE = replicate experiment. Source data are provided as a Source Data file.