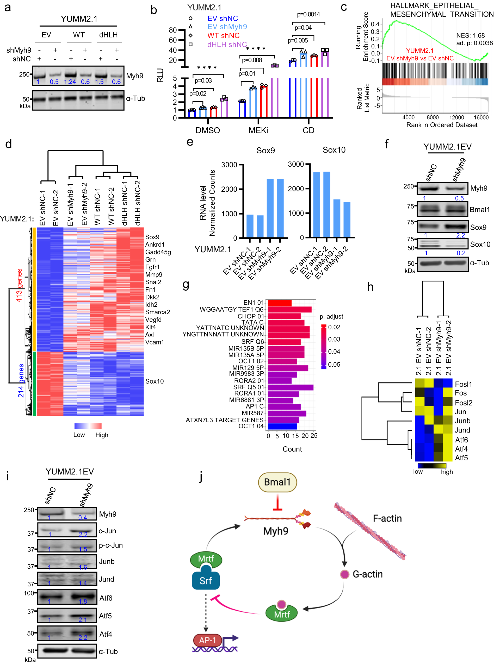
Fig. 6: Myh9 Knockdown Drives YUMM2.1 Cells to More Mesenchymal Cell State.
From: Cell state dependent effects of Bmal1 on melanoma immunity and tumorigenicity

a Immunoblot of Myh9 in YUMM2.1 EV, YUMM2.1 WT-Bmal1 and YUMM2.1 dHLH-Bmal1 cells with shNC or shMyh9. RE of 3. b Relative luminescence (RLU) from cells EV shNC, EV shMyh9, WT-Bmal1 shNC and dHLH-Bmal1 shNC respectively transiently transfected with SRF-RE luciferase and Renilla luciferase plasmids and treated with 10 nM Trametinib (MEKi) or 2 µM Cytochalasin D (CD) for 20 or 2 h, respectively. DMSO was a control for 20 h treatment. Mean ± SEM of 3 BR. RE of 3. Adjust p-value by one-way ANOVA test followed by multiple comparisons test. ****p < 0.0001. c–e RNA-seq analyses of YUMM2.1 EV with shNC, shMyh9, YUMM2.1 WT-Bmal1 with shNC and YUMM2.1 dHLH-Bmal1 shNC. Samples are from biological duplicates. c GSEA showing enrichment of EMT genes with shMyh9 versus shNC in YUMM2.1 EV cells. d Heatmap for 627 overlapping genes shown in Supplementary Fig. 5d. e Expression Sox9 and Sox10 mRNA level in YUMM2.1 EV cells with shNC and shMyh9. f Immunoblot for Myh9, Bmal1, Sox9 and Sox10 in YUMM2.1 EV with shNC and shMyh9. RE of 3. g Transcription factor motif enrichment among 413 up-regulated genes shown in Fig. 5d. h Heatmap for AP-1 factors from duplicated Quant-seq data of YUMM2.1 EV shNC and shMyh9. i Immunoblot of Myh9 and AP-1 factors in YUMM2.1 EV shNC and shMyh9. RE of 3. Numbers underneath the rows represent relative expression of proteins on different gels but from the same experiment. j Cartoon illustrating the negative feedback loop in which Myh9 as a target gene of MRTF-SRF, suppresses MRTF-SRF activity through regulating MRTF and G-actin interaction. Created with BioRender.com. BR = biological replicate, RE = replicate experiment. Source data are provided as a Source Data file.