Fig. 7: Loss of Myh9 Affects Immune infiltration and Increases Tumorigenesis of YUMM2.1.
From: Cell state dependent effects of Bmal1 on melanoma immunity and tumorigenicity

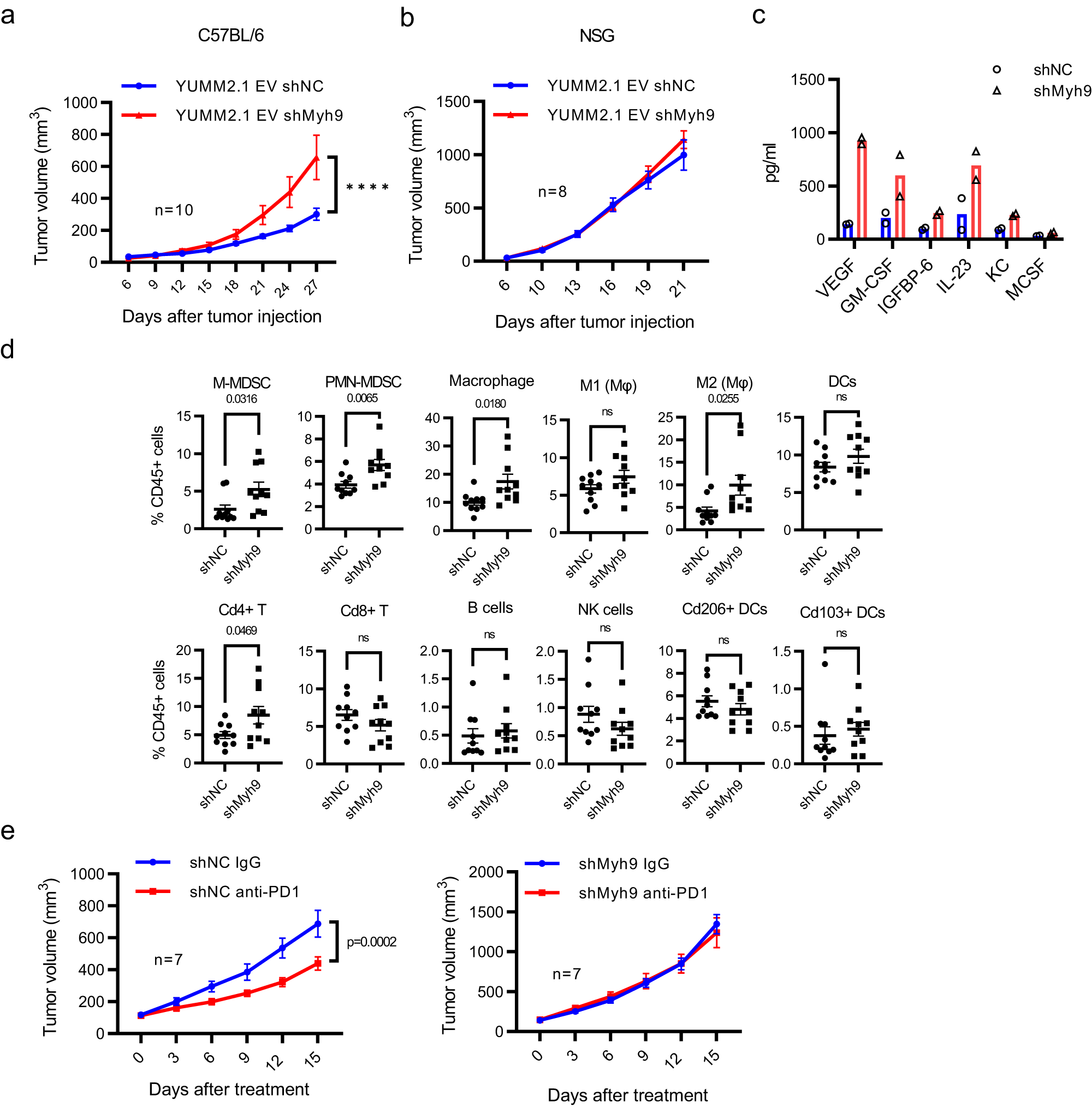
a In vivo tumorigenesis of YUMM2.1 EV with shNC or shMyh9 in male C57BL/6 mice (n = 10 each group). Mean ± SEM. ****p-value < 0.0001 by Two-way ANOVA test. RE of 2. b In vivo tumorigenesis of YUMM2.1 EV with shNC or shMyh9 in male NSG mice (n = 8 each group). Mean ± SEM. RE of 2. c The level of cytokines secreted from YUMM2.1 EV cells with shNC or shMyh9 as determined by immunoassay. BR of 2. Each dot represents one biologically independent sample. d Flow cytometric immunophenotyping of tumors formed with YUMM2.1 EV with shNC or shMyh9 cells in C57BL/6 mice (Fig. 7a). Mean ± SEM. Two-tailed p-value by unpaired t-test. e Response of YUMM2.1 EV shNC and shMyh9 tumors in C57BL/6 mice to control IgG and anti-PD1 treatment given IP every 3 days (n = 7 each group). Mean ± SEM. p value by Two-way ANOVA test. BR = biological replicate, RE = replicate experiment. Source data are provided as a Source Data file.