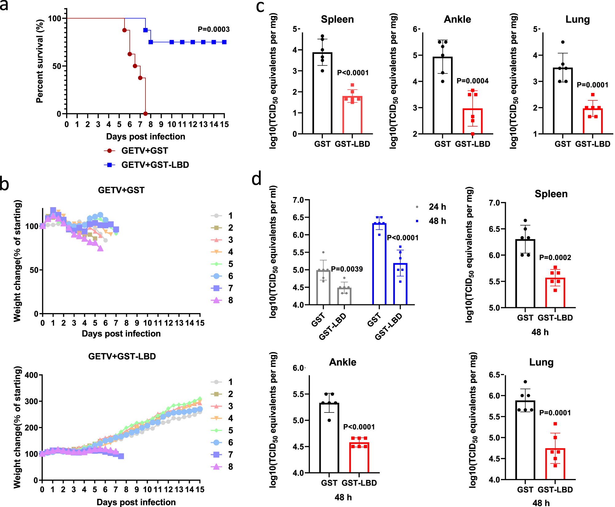
Fig. 5: Treatment with GST-LBD protein protects mice against GETV infection.
From: LDLR is used as a cell entry receptor by multiple alphaviruses

a–c Two-day-old ICR mice were infected with GETV and 4.5 h later subcutaneously inoculated with 100 μg GST-LBD or GST fusion protein (n = 8 for both treatment groups). Kaplan-Meier blot of survival data. Comparison of survival curves was performed by log-rank test, P = 0.0003 (a). Mice were monitored for weight change (b). Viral titers in tissues of another group of two-day-old mice infected and treated as described for 5a were assessed 6 days post-infection (n = 6 for both treatment groups) (c). d Six-week-old ICR mice were subcutaneously infected with GETV; 5 h later mice were intraperitoneally inoculated with 700 μg GST-LBD or GST (n = 6 for both treatment groups). Viral titer in serum was measured at 24 or 48 h post-infection, the viral titers in tissues were measured at 48 h post infection. All titrations were made on BHK-21 cells. Mean ± SD are shown, dots designate individual animals. Two-tailed P-values are calculated by unpaired Student’s t test (c, d). Source data are provided as a Source Data file.