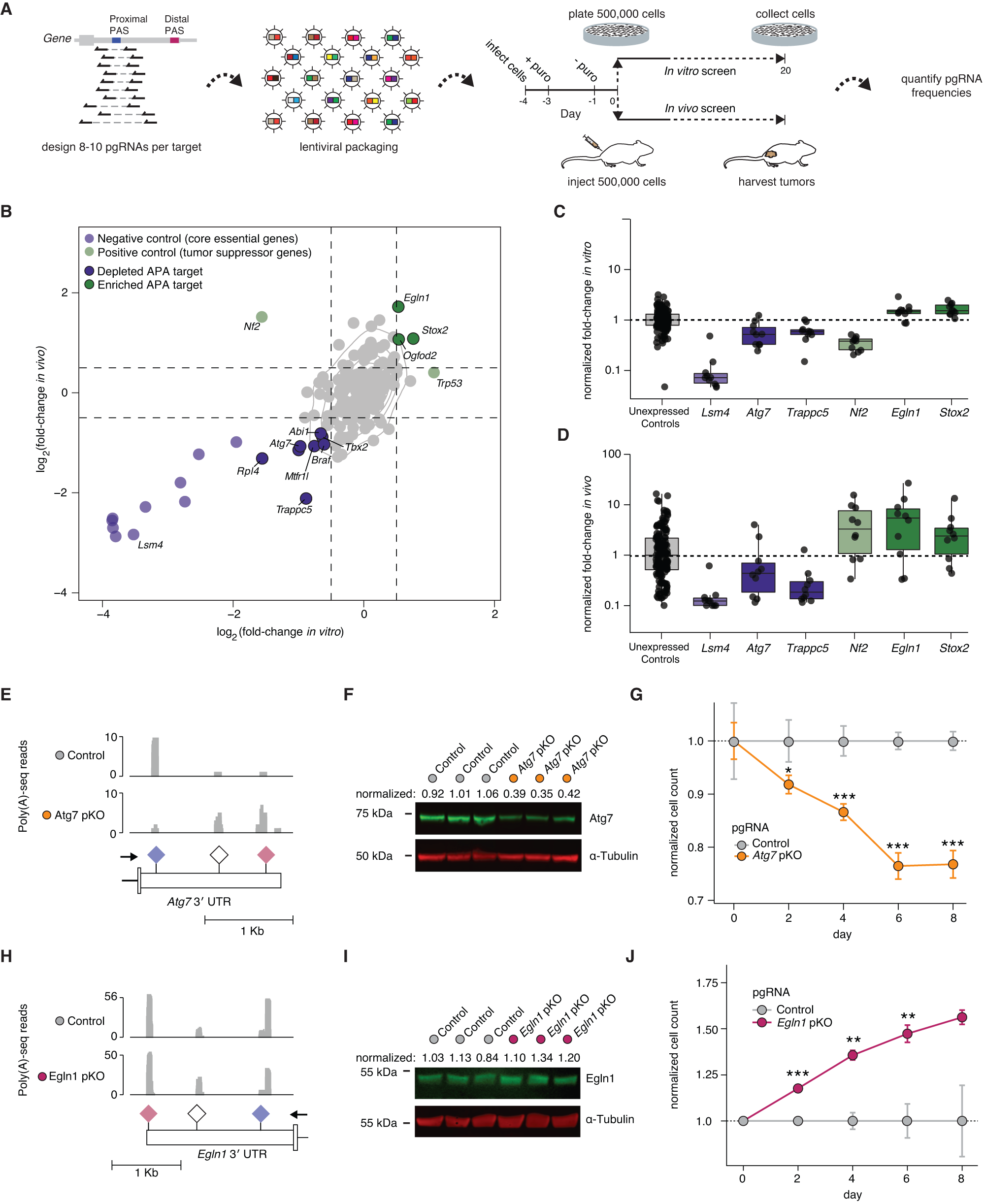
Fig. 4: A high-throughput functional CRISPR-Cas9 screen reveals APA events that influence melanoma growth.

A Schematic of CRISPR-Cas9 pgRNA library design (8–10 pgRNAs per target), cloning and paired in vitro and in vivo screen format, and timing. B Mean log2 (fold-change) of all pgRNAs targeting a specific gene or proximal poly(A) site normalized to negative control pgRNAs targeting proximal poly(A) sites of unexpressed genes for paired in vitro and in vivo screens in Cas9-expressing B16-F10 cells (n = 8 biological replicates). Black outlines, significantly enriched (green) or depleted (purple) proximal poly(A) targets. No outlines, positive (light green) and negative (light purple) control genes. Dashed lines indicate a log2(fold-change) of 0.5 and −0.5, respectively for in vitro (vertical) and in vivo (horizontal) data. C Log fold-changes associated with the indicated targets. Each point, reflects the mean value of a single pgRNA across n = 8 biological replicates. Dashed line indicates a normalized fold-change of 1. D As (C), but in vivo. Dashed line indicates a normalized fold-change of 1. E Read coverage plots of Poly(A)-seq data for Cas9-expressing B16-F10 cells treated with either a control pgRNA (gray) or Atg7 pKO1 (orange). Schematic shows the Atg7 terminal exon and 3′ UTR with the annotated poly(A) signal sequences (PAS). F Western blot of lysates from Cas9-expressing B16-F10 cells treated with a control pgRNA or Atg7 pKO pgRNA. ATG7 protein level normalized to alpha-tubulin control. G In vitro cell growth of Cas9-expressing B16-F10 cells treated with a control pgRNA or Atg7 pKO pgRNA measured by CellTiter-Glo. Measurement is average of three experimental replicates +/- S.E.M. Significance denoted as *p < 0.05, **p < 0.01 or ***p < 0.001 using a two-sided Student’s t test (exact p values 0.023, 0.00011, 9 × 10−8, and 0.00096). H As (E), but for Egln1 and Egln1 pKO1. I Western blot of lysates from Cas9-expressing B16-F10 cells treated with a control pgRNA or Egln1 pKO pgRNA. Egln1 protein level normalized to alpha-tubulin control. J In vitro cell growth of Cas9-expressing B16-F10 cells treated with a control pgRNA or Egln1 pKO pgRNA measured by CellTiter-Glo. Measurement is the average of three experimental replicates +/- S.E.M. Significance denoted as *p < 0.05, **p < 0.01 or ***p < 0.001 using a two-sided Student’s t test (exact p values 0.0005, 0.0011, 0.0079, and 0.059).