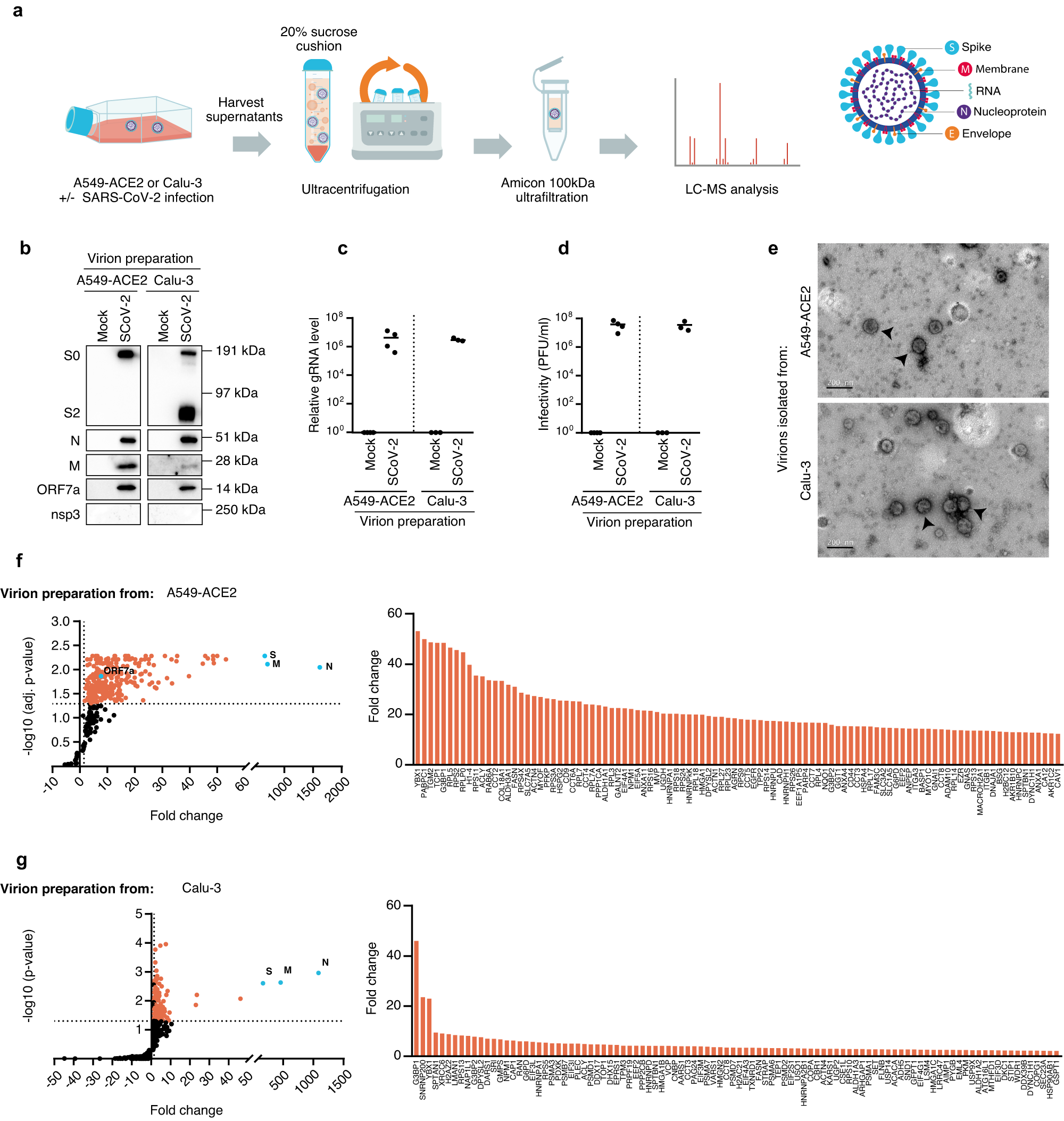
Fig. 1: Proteomic analysis of factors associated with SARS-CoV-2 virions isolated on sucrose cushion and ultrafiltration.
From: Proteomic analysis of SARS-CoV-2 particles unveils a key role of G3BP proteins in viral assembly

a Outline of SARS-CoV-2 virion preparation for LC-MS analysis: A549-ACE2 and Calu-3 cells were either mock- or SARS-CoV-2-infected for 48 and 40 h, respectively. Supernatants were harvested and subjected to ultracentrifugation on a 20% sucrose cushion. Isolated virions were lysed and analyzed by LC-MS. A schematic representation of a SARS-CoV-2 virion highlighting the structural proteins is shown. b Representative immunoblotting of uncleaved S0 and cleaved S2, N, M, ORF7a and nsp3 viral proteins in virion preparations using the indicated antibodies. For analysis, 1.25% of the input, flow through and affinity capture samples were loaded. c Quantification of SARS-CoV-2 genomic RNA (gRNA) by qPCR in virion preparations from mock- or SARS-CoV-2-infected A549-ACE2 and Calu-3 cells (n = 4 and n = 3 independent experiments, respectively). d Infectious viral titer of virion preparations derived from A549-ACE2 and Calu-3 cells (n = 4 and n = 3 independent experiments, respectively), quantified by plaque assay. e The presence of intact virions was assessed by electron microscopy in virion preparations from SARS-CoV-2 infected A549-ACE2 cells and Calu-3 cells. Black arrows indicate typical SARS-CoV-2 virions in representative images of two independent experiments, scale bar = 200 nm. Cellular factors identified by LC-MS analysis in preparations from mock- and SARS-CoV-2-infected A549-ACE2 (f) and Calu-3 (g) cells. Scatter plots show statistically enriched SARS-CoV-2 viral proteins (blue dots) and host factors (orange dots) in virion preparations with (f) adj. p ≤ 0.05 and FC ≥ 1.5, (n = 4 independent experiments) and (g) p ≤ 0.05, FC ≥ 1.5, (n = 3 independent experiments). One-tailed paired Student’s t-test adjusted with Benjamini–Hochberg correction and one-tailed paired Student’s t-test were applied in f and g, respectively. The mean fold change of the top one hundred virion-associated factors is detailed. Source data are provided as a Source Data file.