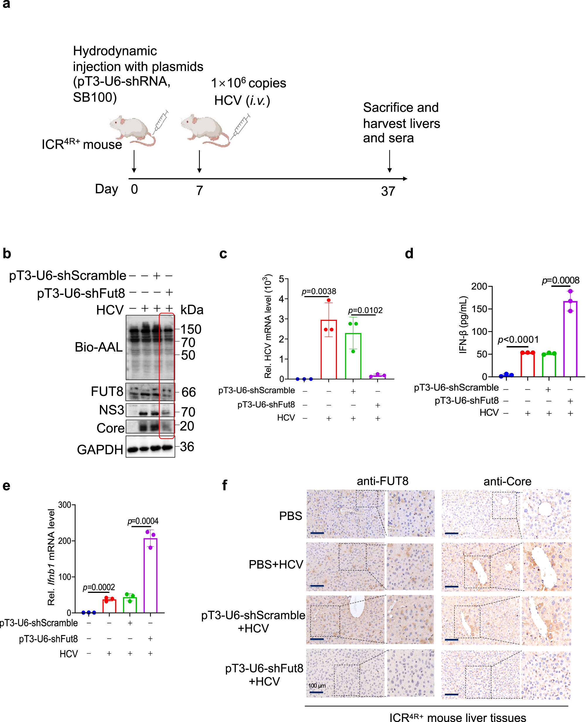
Fig. 6: FUT8 silencing suppresses HCV RNA replication and viral protein translation in ICR4R+ transgenic mouse infection models.

a Scheme of mouse HCV infection models. The figure is created with Biorender.com. b Lectin and immunoblot analysis of core fucosylation, FUT8, NS3 or Core in the liver tissues of ICR4R+ mice infected with HCV for 30 d. c RT-qPCR analysis of HCV RNA in the liver tissues of ICR4R+ mice infected with HCV for 30 d (n = 3 mice per group per study). d ELISA of serum IFN-β in ICR4R+ mice infected with HCV for 30 d (n = 3 mice per group per study). e RT-qPCR analysis of Ifnb1 in the liver tissues of ICR4R+ mice infected with HCV for 30 d (n = 3 mice per group per study). f Immunohistochemical staining for FUT8, HCV Core protein in liver tissue of HCV-infected ICR4R+ mice. Data in all quantitative panels are presented as mean ± SD. Data are representative of three independent experiments. Data are normalized based on Gapdh for c and e. Two-tailed unpaired Student’s t test was used to assess the statistical difference in c–e. Source data are provided as a Source Data file.