Fig. 4: Using the BSV sensor to detect bacterial isolates in various body fluid samples.
From: Rapid and visual identification of β-lactamase subtypes for precision antibiotic therapy

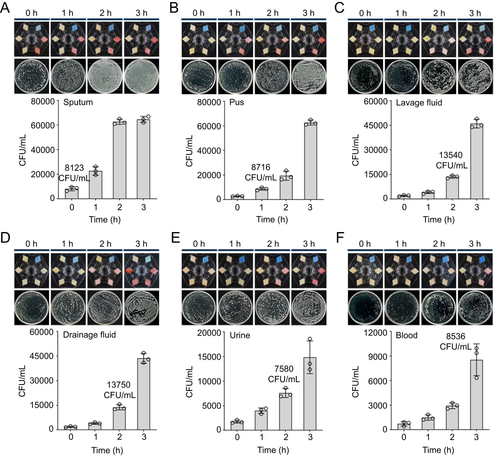
A The sputum sample count on a culture medium rich in cefotaxime/clavulanic acid was 8123 CFU/mL, which can be directly detected without cultivation (n = 3 biologically independent samples). Error bars: mean ± s.d. B The pus sample count on a culture medium rich in cefotaxime/clavulanic acid was 2853 CFU/mL, which required cultivation for 1 h to proliferate to 8716 CFU/mL before testing (n = 3 biologically independent samples). Error bars: mean ± s.d. C The lavage fluid sample count on a culture medium rich in cefoxitin was 2020 CFU/mL, which requires cultivation for 2 h to proliferate to 13,540 CFU/mL before testing (n = 3 biologically independent samples). Error bars: mean ± s.d. D The drainage fluid sample count on a culture medium rich in meropenem was 1863 CFU/mL, which requires cultivation for 2 h to proliferate to 13750 CFU/mL before testing (n = 3 biologically independent samples). Error bars: mean ± s.d. E The urine sample count on a culture medium rich in cefotaxime/clavulanic acid was 1756 CFU/mL, which required cultivation for 2 h to proliferate to 7580 CFU/mL before testing (n = 3 biologically independent samples). Error bars: mean ± s.d. F The blood sample count on a culture medium rich in cefotaxime/clavulanic acid was 723 CFU/mL, which required cultivation for 3 h to proliferate to 8536 CFU/mL before testing (n = 3 biologically independent samples). Error bars: mean ± s.d.