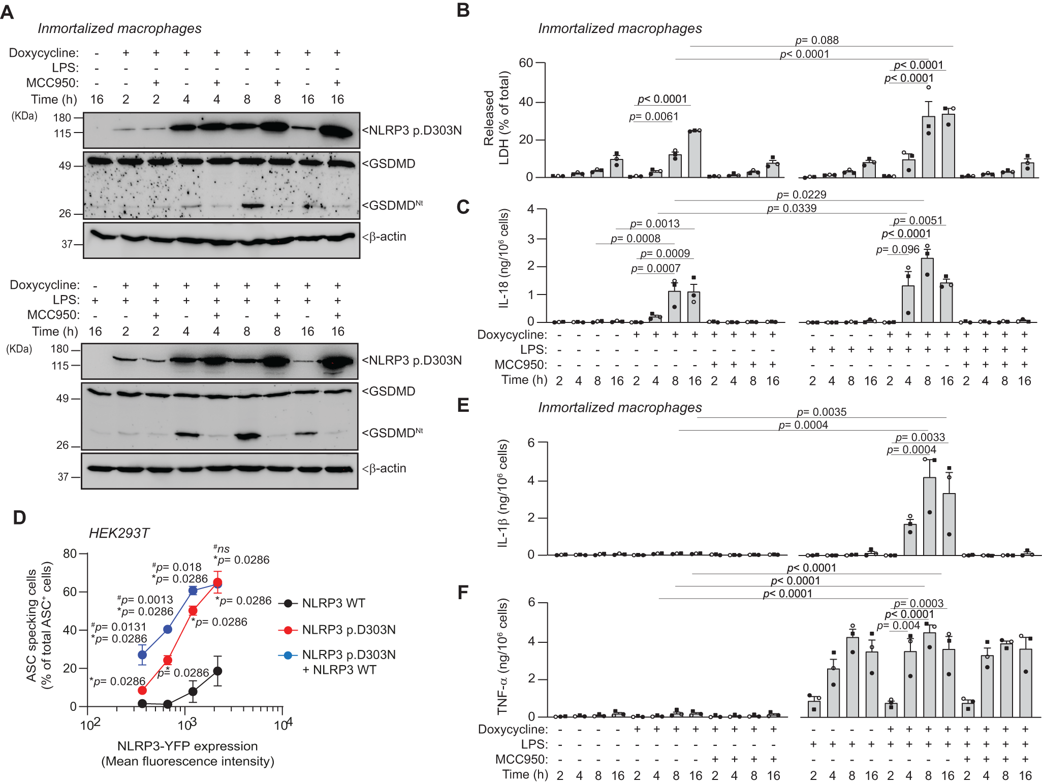
Fig. 3: Increased expression of NLRP3 p.D303N results in higher inflammasome activation.

A Western blot for NLRP3, GSDMD, and β-actin in cell lysates from Nlrp3−/− immortalized macrophages (iMos) treated for different times with or without 1 µg/ml doxycycline (2, 4, 8 or 16 h) to induce the expression of the human NLRP3 p.D303N, with or without LPS (100 ng/ml) and MCC950 (10 µM). B, C Extracellular LDH (B) and ELISA for IL-18 release (C) from iMos treated as described in A, each independent experiment is represented by a different symbol in the histograms. D Percentage of ASC specking HEK293T cells transfected with ASC-RFP and either NLRP3-YFP wild type (WT), the NLRP3 p.D303N-YFP variant, or a co-expression of both NLRP3 WT and p.D303N-YFP. The expression levels of NLRP3 were determined by an increase in the mean fluorescence intensity. E, F ELISA for IL-1β (E) and TNF-α (F) release from cells treated as indicated in A. Western blots are representative of n = 2 independent experiments; Graphics are representative of n = 3 independent experiments (each one represented by a different symbol in the histograms) and data are represented as mean ± SEM; Two-way ANOVA test was used for B, C, E, F; for D t-test two-sided to compare p.D303N and the co-trasfection was used and Mann–Whitney U test two-sided was used when the wild type was compared to the co-trasfection or the p.D303N alone, significance levels are indicated as follows: ns indicates no significant difference (p > 0.05). For D, *indicates comparison with the wild-type NLRP3, and #indicates comparison within the p.D303N NLRP3 and the co-expression. Source data are provided as a Source Data file.