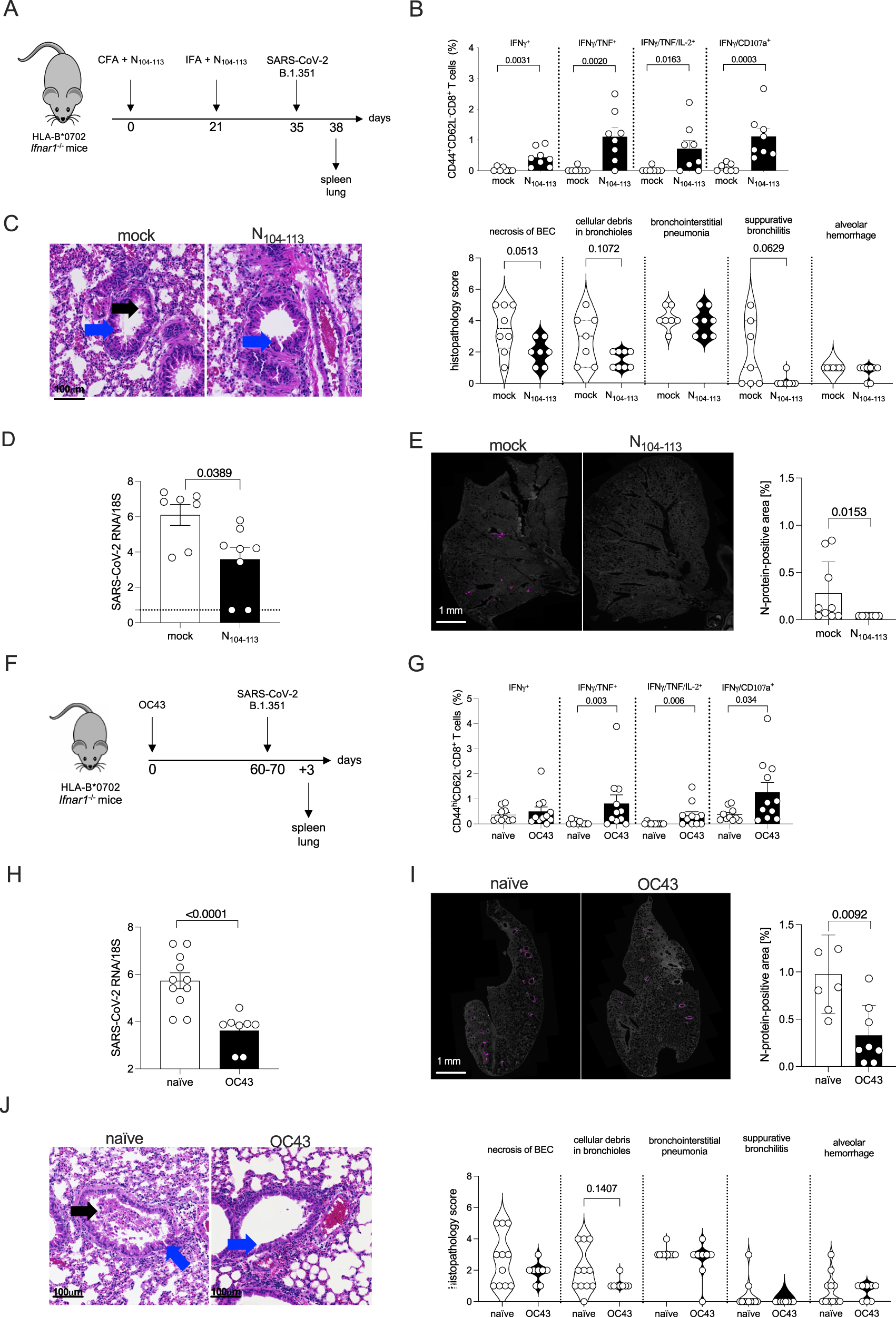
Fig. 5: Protective effect of OC43 pre-exposure and SARS-CoV-2 N104-113 immunization on SARS-CoV-2 infection and lung disease in HLA-B*0702 Ifnar1−/− mice.
From: Human coronavirus OC43-elicited CD4+ T cells protect against SARS-CoV-2 in HLA transgenic mice

A Experimental protocol for B to E. Mice were injected with SARS-CoV-2 N104-113 vs DMSO (mock) on day 0 (complete Freund’s adjuvant, CFA) and again on day 21 (incomplete Freund’s adjuvant, IFA). Two weeks later, mice were challenged with SARS-CoV-2 B.1.351 (105 PFU, IN), and tissues were collected at 3 days post-challenge. Mice/group: 8 (peptide-immunized) and 7 (mock). B ICS analysis of activated CD8+ T cells. Splenocytes were stimulated for 6 h with SARS-CoV-2 N104-113 peptide, immunolabeled for cell surface markers, intracellular cytokines, and CD107a, and analyzed by flow cytometry. N = 7 and N = 8, respectively, for the mock and N104-113 groups. C Representative H&E-stained sections of lungs. Blue arrows, bronchiolar epithelial cells (BEC); black arrows, epithelial cells within bronchioles. Sections were scored from 0 (least severe) to 5 (most severe) for standard histopathological features of SARS-CoV-2-induced lung disease. D, E RT-qPCR of SARS-CoV-2 genomic RNA in lungs, and representative immunofluorescence of SARS-CoV-2 N protein (magenta) in lung sections with quantification of the N protein staining. In figure D, N = 7 and N = 8, respectively, for the mock and N104-113 groups. In figure E, N = 9 and N = 7, respectively, for the mock and N104-113 groups. F Experimental protocol for G to J. Mice were infected with OC43 (109 GE, IN) vs PBS (naïve) and challenged with SARS-CoV-2 B.1.351 (105 PFU, IN) 60–70 days later. Tissues were collected 3 days post-challenge. G ICS analysis of activated CD8+ T cells as described in B. Mice/group: 11 (OC43-infected) and 10 (naïve). H, I RT-qPCR of genomic SARS-CoV-2 RNA in lungs, and N protein staining in lung as described in D and E. Mice/group: 8 (OC43-infected) and 7-11 (naïve). J Lung histopathology and scoring as described in C. Mice/group: 8 (OC43-infected) and 11 (naïve). B, D, E, G–I Data pooled from 2 to 3 independent experiments and presented as the mean ± SEM. C, J Data pooled from 2 independent experiments and presented as violin plots. The means were compared using the two-sided Mann–Whitney test. Exact P values are indicated directly on the figure. Circles, individual mice.