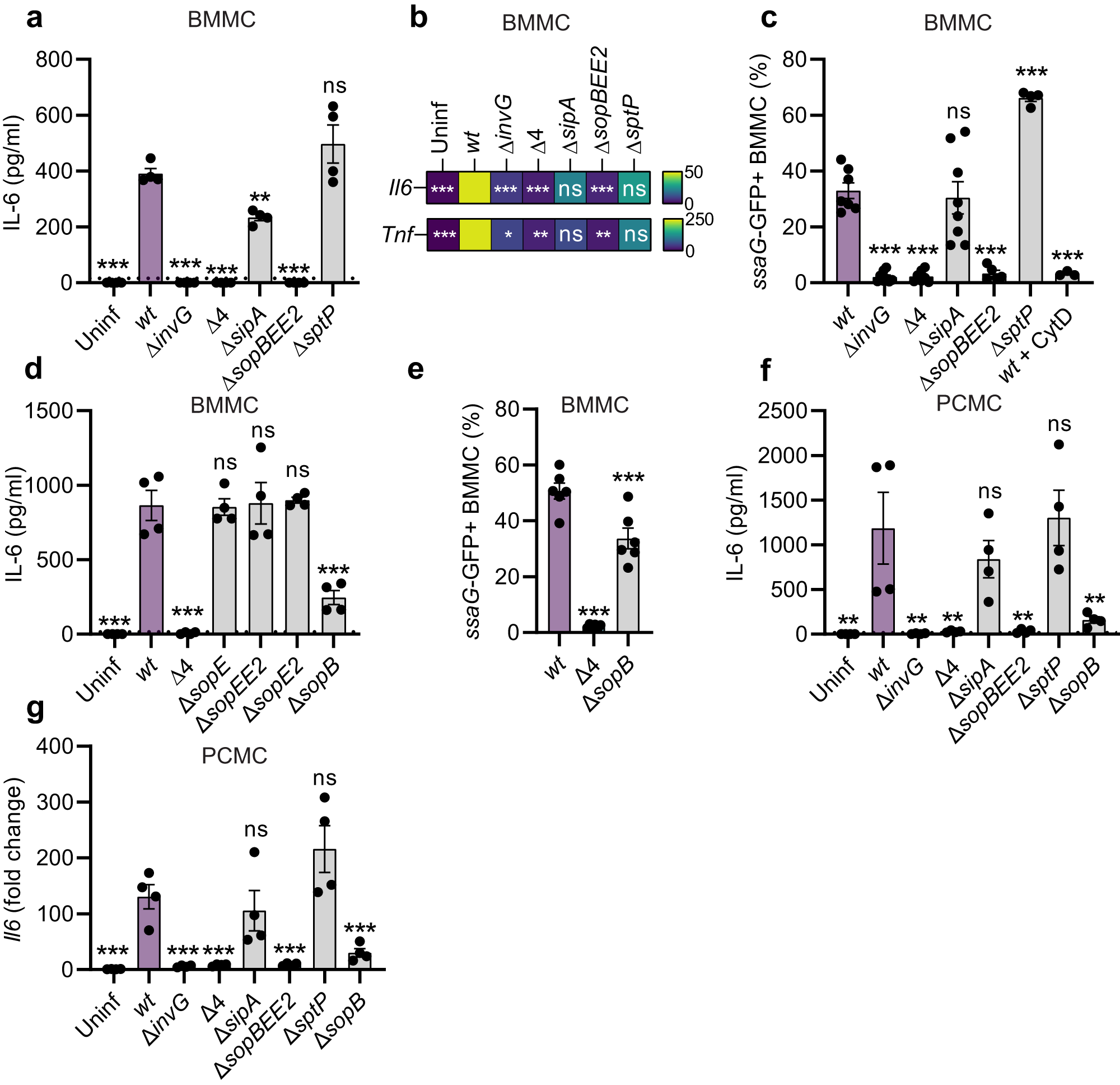
Fig. 3: The TTSS-1 effectors SopB, SopE, and SopE2 induce mast cell cytokine expression and secretion upon Salmonella infection.

a–g BMMCs (a–e) or PCMCs (f, g), infected with MOI 50 of S.Tmwt SL1344 or the indicated TTSS-mutants for 4 h. a (n = 4), d (n = 4), and f (n = 4) show IL-6 secretion, b shows a heatmap for RT-qPCR-quantified transcript levels of Il6 and Tnf in BMMCs, g shows Il6 transcript levels in PCMCs (n = 4). c (n = 7, 8, 7, 8, 5, 4, 3, respectively, for groups from left to right) and e (n = 6) show percentage of BMMCs harboring vacuolar (ssaG-GFP + ) S.Tm. Every experiment was performed 2–4 times and mean ± SEM of pooled biological replicates is shown. S.Tmwt-infected cells were used for statistical comparisons by one-way ANOVA and Dunnett’s posthoc test to all other groups. *P < 0.05; **P < 0.01; ***P < 0.001; ns nonsignificant. Exact P values given in source data.