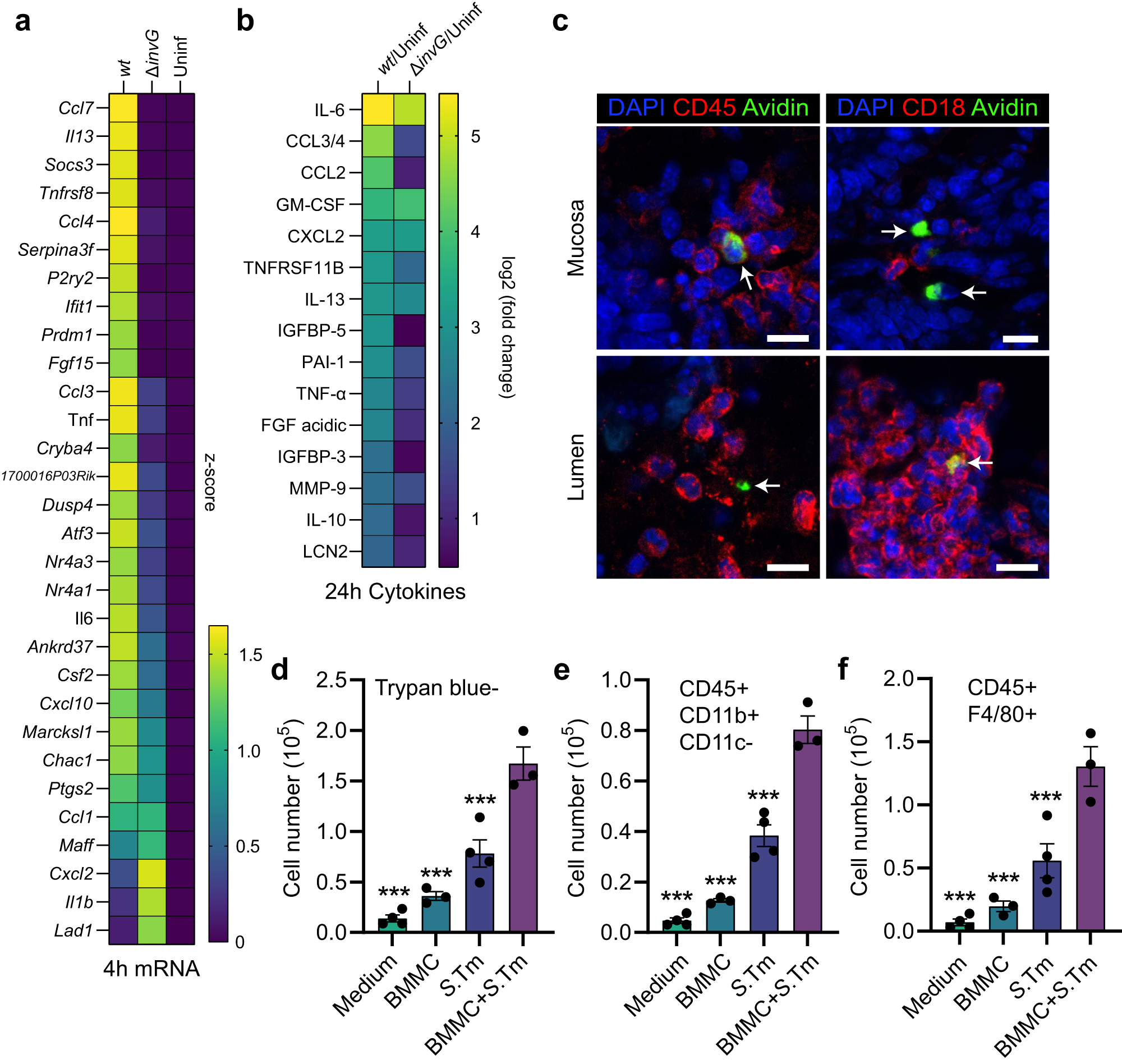
Fig. 6: Salmonella induces a broad transcriptional and cytokine secretion response in mast cells with functional consequences on myeloid cells.

a RNA sequencing of BMMCs left uninfected, or infected with MOI 50 of S.Tmwt or S.Tm∆invG SL1344 for 4 h, presented as the top 30 significantly upregulated genes between S.Tmwt-infected and uninfected control, displayed as a z-score-transformed heatmap. Genes are sorted by the formula “S.Tmwt—S.Tm∆invG” to highlight differences between those two groups. b Heatmap of relative log2-fold changes between the indicated groups, derived from a cytokine array of 24-h supernatants from BMMCs infected with MOI 50 of S.Tmwt or S.Tm∆invG SL1344. c Representative IF images of MCs in close contact to CD45+ and CD18+ immune cells in the S.Tmwt SL1344 -infected intestinal mucosa and lumen at 48 h p.i. Arrows indicate MCs, scale bars: 10 µm. d Trypan blue-based live cell counts of bone marrow nucleated cells, cultured for 7 days in base medium supplemented with either medium alone, 24 h uninfected BMMC supernatant, S.Tm inoculum-conditioned supernatant, or supernatant of BMMCs infected with S.Tmwt for 24 h. e, f Similar setup as in (d), but quantification of the total number of CD45+ CD11b+ CD11c− cells (containing monocytes) (e) and CD45+ F4/80+ cells (containing macrophages) (f) in bone marrow cultures treated with the indicated supernatants, or base medium alone. d–f Data were statistically analyzed with one-way ANOVA and Dunnett’s post hoc test, using “BMMC + S.Tm” for comparisons to all other groups. Experiments were performed two times and mean ± SEM of pooled biological replicates is show, n = 4 (n = 3 for BMMCs and BMMCs + S.Tm), derived from bone marrow cultures of individual mice. ***P < 0.001. Exact P values given in source data.