Fig. 4: GmWRKY100 is a senescence enhancer and mediates LBL-induced leaf senescence in soybean.
From: The mechanism of low blue light-induced leaf senescence mediated by GmCRY1s in soybean

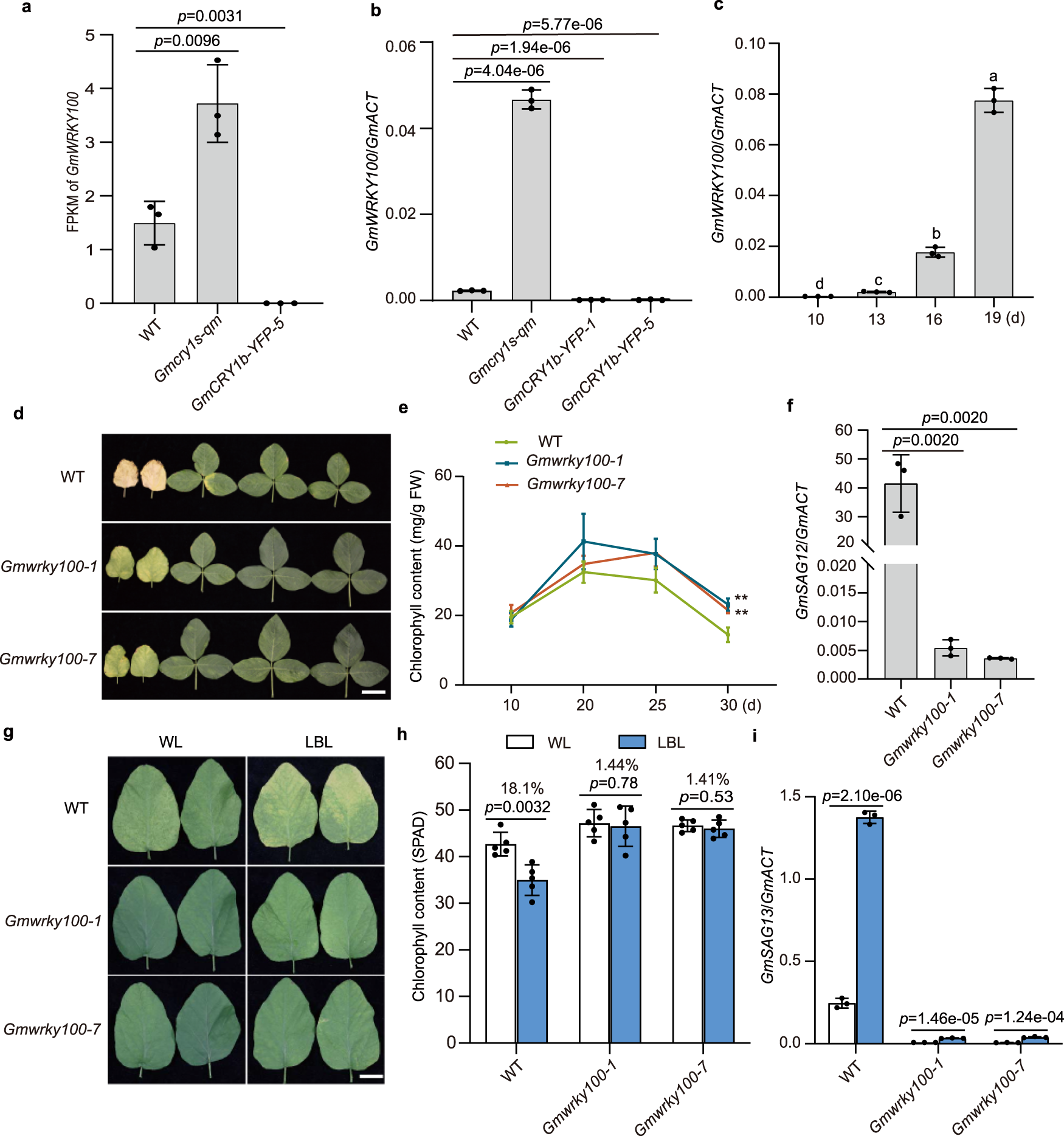
a Normalized mRNA expression levels (FPKM) of GmWRKY100 in the indicated genotypes. Values are means ± SD (n = 3 biological replicates). b Relative transcript levels of GmWRKY100 in the indicated genotypes under long-day conditions for 12 days. Values are means ± SD (n = 3 biological replicates). c Relative transcript levels of GmWRKY100 in wild-type TL1 cultivar at the indicated leaf age under long-day conditions. Values are means ± SD (n = 3 biological replicates). Different lowercase letters indicate significant differences (One-way ANOVA with two-sided Tukey test at a significance level of 0.05). d Leaf senescence phenotypes of the indicated genotypes under long-day conditions for 35 days. Scale bar, 5 cm. e Chlorophyll content at the indicated leaf age as in (d). Values are means ± SD (n = 5 biologically independent plants), **P < 0.01. f Relative transcript levels of GmSAG12 at the indicated leaf age 25 days. Values are means ± SD (n = 3 biological replicates). g Leaf senescence phenotypes of Gmwrky100 mutants and TL1 under WL or LBL conditions. Seedlings were grown under continuous white light for 10 days, then a pair of unifoliate leaves were treated with the different light regimes for 14 days. Scale bar, 3 cm. h Chlorophyll content (Measured as SPAD) of the unifoliate leaf in the indicated lines under WL and LBL conditions. Seedlings were grown under long-day conditions for 10 days, then a pair of unifoliate leaves were treated with LBL or WL for 12 days. Values are means ± SD (n = 5 biologically independent plants). i Relative transcript levels of GmSAG13 in the unifoliate leaves of indicated lines in response to LBL treatment as in (g). Values are means ± SD (n = 3 biological replicates). The GmActin gene was used as the internal control. All above P values were calculated by unpaired two-tailed t-test. Source data as well as the results of two-way ANOVA statistical analysis for significant interaction between genotypes and light treatments are provided in the Source Data file.