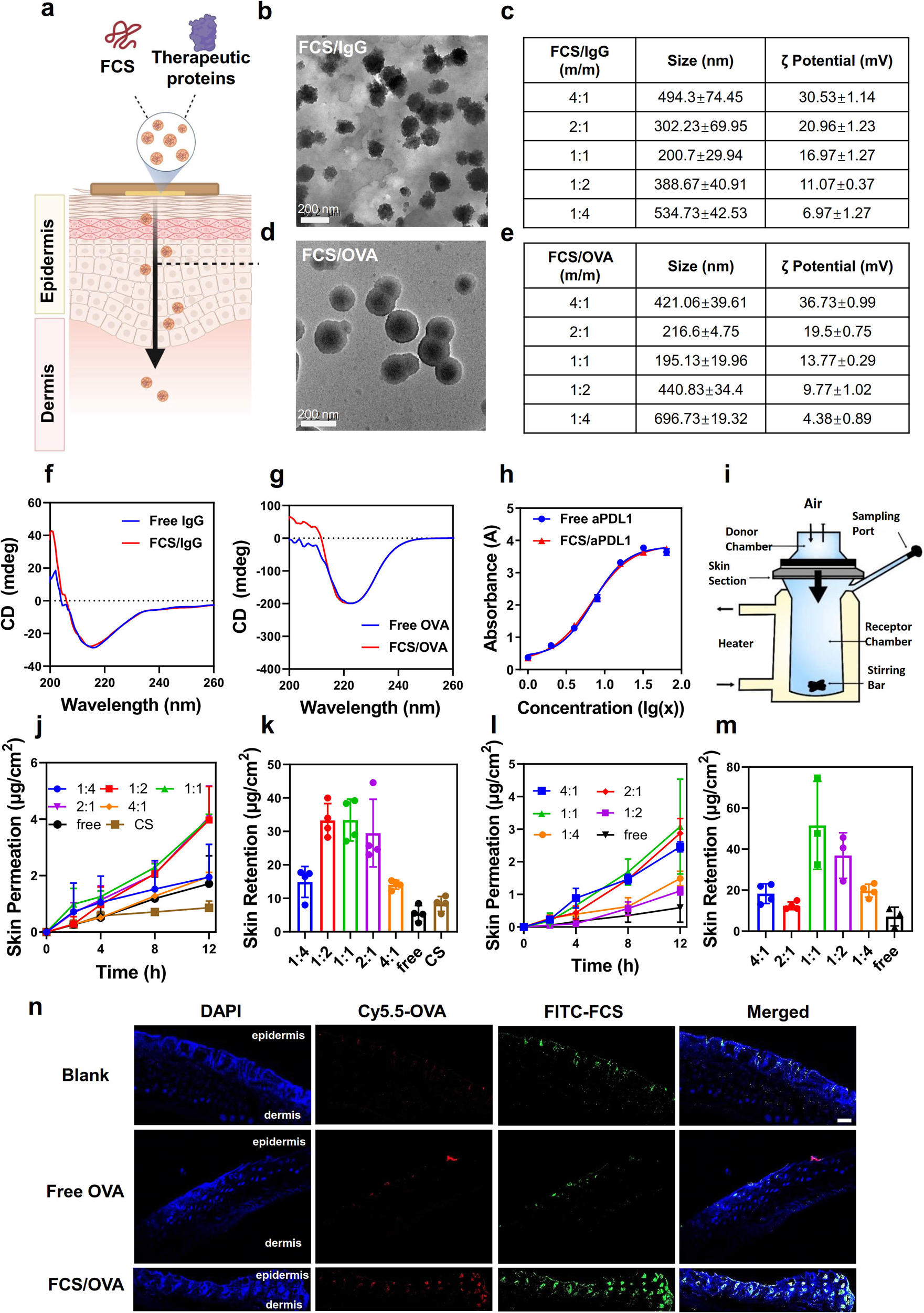
Fig. 1: The characterization of FCS-containing nanocomplexes.

a The schematic image of FCS-containing nanocomplexes for transdermal delivery. b Representative TEM images of FCS/IgG and d FCS/OVA. c, e Size distribution and zeta potential of FCS-containing nanocomplexes including c FCS/IgG and e FCS/OVA (n = 3). f, g Circular Dichroism (CD) spectra of f IgG and g OVA pre and post FCS coating. h The relative binding affinity of aPDL1 with or without FCS measured by the standard indirect ELISA (iELISA) assay (n = 2). i Schematic illustration of Franz diffusion cell system used for the skin permeation study. j Cumulative permeation and k retention of FCS/IgG-FITC and l, m FCS/OVA-FITC permeated across the mouse skin after incubation with different FCS-containing formulations over time (n = 4 for IgG and n = 3 for OVA). Total dosage: 200 μg/cm2. n Representative confocal images of mice skin treated with FITC-FCS/OVA-Cy5.5 for 12 h (n = 3). Scale bar: 200 μm. All illustrations were created with BioRender.com. Data are presented as mean ± standard deviation. Source data are provided as a Source Data file.