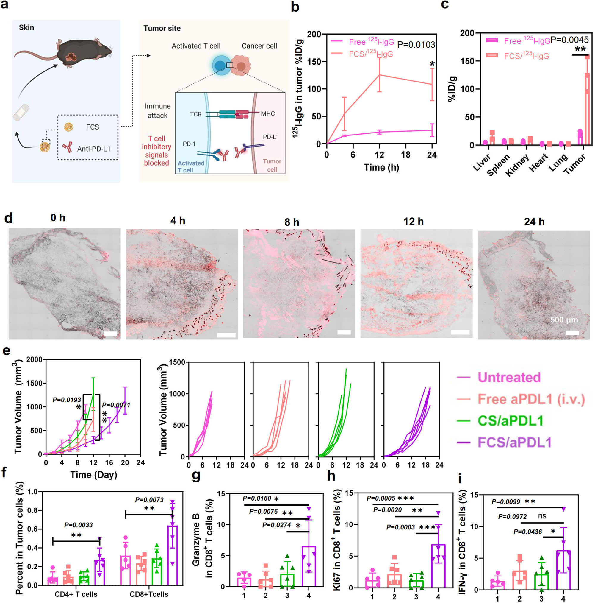
Fig. 3: Transdermal delivery of aPDL1 for the treatment of B16F10 melanoma tumors.

a Schematic illusions illustrating the localized transdermal administration of FCS/aPDL1 for the treatment of B16F10 melanoma tumors. b The accumulation of FCS/125I-IgG in the tumor at different time intervals (n = 3). c Biodistribution of FCS/125I-IgG at 12 h based on radioactivity measurement. The total accumulation and biodistribution analysis was illustrated in Fig. S10 (n = 3). d Representative confocal images showing the accumulation of FCS/IgG-Cy5.5 in the tumor at different time intervals (n = 3). Scale bar: 500 μm. e Tumor growth curves of mice in different groups (n = 5). Growth curves were stopped when the first mouse in the related group was dead, or its tumor size exceeded 1000 mm3. f Quantification of CD4+ T cells and CD8+ T cells in the tumor after different treatments (n = 6). The representative flow cytometric plots were illustrated in Fig. S15. g–i Quantification of granzyme B+ (CD3+CD8+Granzyme B+), Ki67+ (CD3+CD8+Ki67+), and IFN-γ+ (CD3+CD8+ IFN-γ+) T cells in the tumor after different treatments (n = 4). The representative flow cytometric plots were illustrated in Figs. S16–S18. All illustrations were created with BioRender.com. Data are presented as mean ± standard deviation. Statistical significance was calculated via one-way ANOVA with a Tukey post-hoc test. *P < 0.05; **P < 0.01; ***P < 0.001. Source data are provided as a Source Data file.