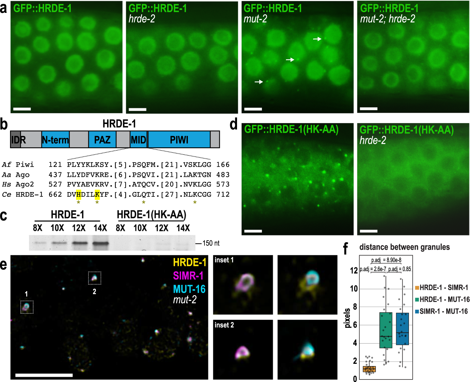
Fig. 3: Unloaded HRDE-1 localizes to SIMR foci.
From: HRDE-2 drives small RNA specificity for the nuclear Argonaute protein HRDE-1

a Live imaging of GFP::3xFLAG::HRDE-1 in wild-type, hrde-2, mut-2, and mut-2; hrde-2 mutants. Arrows indicate perinuclear HRDE-1 granules visible only in mut-2 single mutants. b Diagram of HRDE-1 protein domains. HRDE-1 includes an N-terminal intrinsically disordered region (IDR), PAZ, MID, and PIWI domains. Below, sequence alignment of the conserved 5’-phosphate binding residues across various species of Argonaute proteins. Prefix Af, Archaeoglobus fulgidus; Aa, Aquifex aeolicus; Hs, human; Ce, Caenorhabditis elegans. Asterisk indicates conserved Y-K-Q-K. The highlighted amino acids in HRDE-1 are mutated to alanine to generate the HRDE-1(HK-AA) small RNA-binding mutant. c Small RNA binding assay in HRDE-1 and HRDE-1(HK-AA) small RNA-binding mutant. The assay was performed using different PCR cycles (8X, 10X, 12X, 14X) to assess the amount of small RNA recovered from a HRDE-1 IP. This small RNA binding assay has been repeated three times with the same result. d Live imaging of GFP::3xFLAG::HRDE-1(HK-AA) in wild-type and hrde-2 mutant strains. Small RNA-binding defective HRDE-1 is excluded from the nucleus and recruited to germ granules, and HRDE-2 is required for germ granule association. e Confocal imaging of SIMR-1::mCherry::2xHA, MUT-16::3xMyc, and GFP::3xFLAG::HRDE-1 in a dissected germline of a day-one adult mut-2 mutant, using antibodies against FLAG, HA, and MYC. Insets, at right, show examples of SIMR-1 and MUT-16 proximity to HRDE-1. Images are a single focal plane. f Box plot showing distance between the centers of fluorescence for HRDE-1, SIMR-1, and MUT-16 granules. Measurements for each of the 24 granules are shown as individual dots. Bolded midline indicates median value, box indicates the first and third quartiles, and whiskers represent the most extreme data points within 1.5 times the interquartile range, excluding outliers. Two-tailed t-tests were performed to determine statistical significance and p values were adjusted for multiple comparisons. All microscopy images are from the pachytene region of day-one adult animals and individually adjusted for brightness and contrast to optimize visualization of germ granules or lack thereof. At least five individual germlines were imaged for each strain. All scale bars, 5 μM. Source data are provided as a Source Data file.