Fig. 7: H3K9me3 is enriched at CSR-1 target genes in hrde-2 mutants.
From: HRDE-2 drives small RNA specificity for the nuclear Argonaute protein HRDE-1

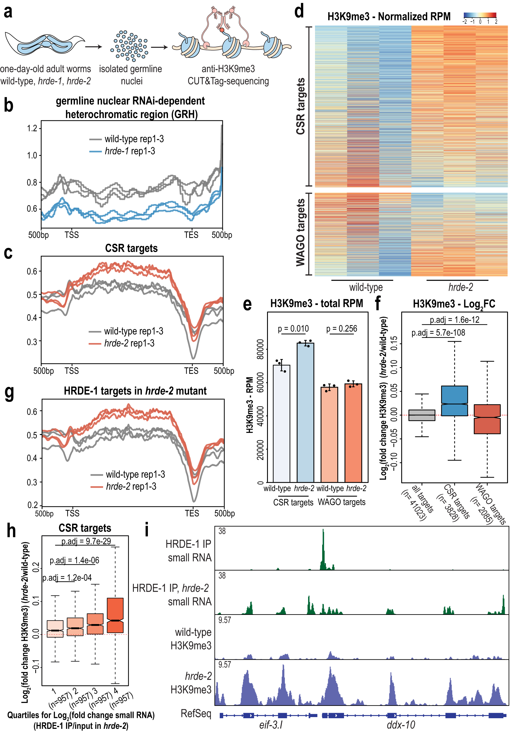
a Schematic representation of germline nuclei isolation followed by CUT&Tag sequencing. b Density plot of H3K9me3 level on germline nuclear RNAi-dependent heterochromatic region (GRH) with one point five log fold threshold in wild-type (gray) and hrde-1 mutants (blue). c Density plot of H3K9me3 level on CSR-target genes in wild-type (gray) and hrde-2 mutants (red). d Heatmap of CSR targets (top) and WAGO targets (bottom) normalized H3K9me3 RPM reads in wild-type (left three lanes) and hrde-2 mutants (right three lanes). e Total RPM of CSR targets (blue) and WAGO targets (red) in wild-type and hrde-2 mutants. Bar graphs representing mean for three biological replicates and error bars indicate Standard Deviation (SD). Two-tailed t-tests were performed to determine statistical significance. f Log2(fold change H3K9me3) of all targets (gray), CSR targets (blue), and WAGO targets (red) in wild-type and hrde-2 mutants. g Density plot of H3K9me3 level on WAGO-target genes in wild-type (gray) and hrde-2 mutants (red). h Log2(fold change) of H3K9me3 at CSR targets, sorted into 4 quartiles based on the log2(fold change) of small RNAs(HRDE-1 IP/input in hrde-2). The first quartile represents CSR targets with the lowest HRDE-1 IP/input small RNA log2(fold change), and the fourth quartile includes CSR targets with the highest HRDE-1 IP/input small RNA log2(fold change). i Normalized small RNA and H3K9me3 read distribution across two CSR target genes (eif-3.I and ddx-10) in wild-type and hrde-2 mutants. For all box plots (f, h), bolded midline indicates median value, box indicates the first and third quartiles, and whiskers represent the most extreme data points within 1.5 times the interquartile range, excluding outliers. Two-tailed t-tests were performed to determine statistical significance and p values were adjusted for multiple comparisons. For all density plots (b, c, g), 500 bp upstream transcription start site (TSS) and downstream transcription end site (TES) were plotted using normalized H3K9me3 reads. For density plots and heat map (b–d, g) all three replicates are shown. For normalized small RNA reads (i), one representative replicate is shown.