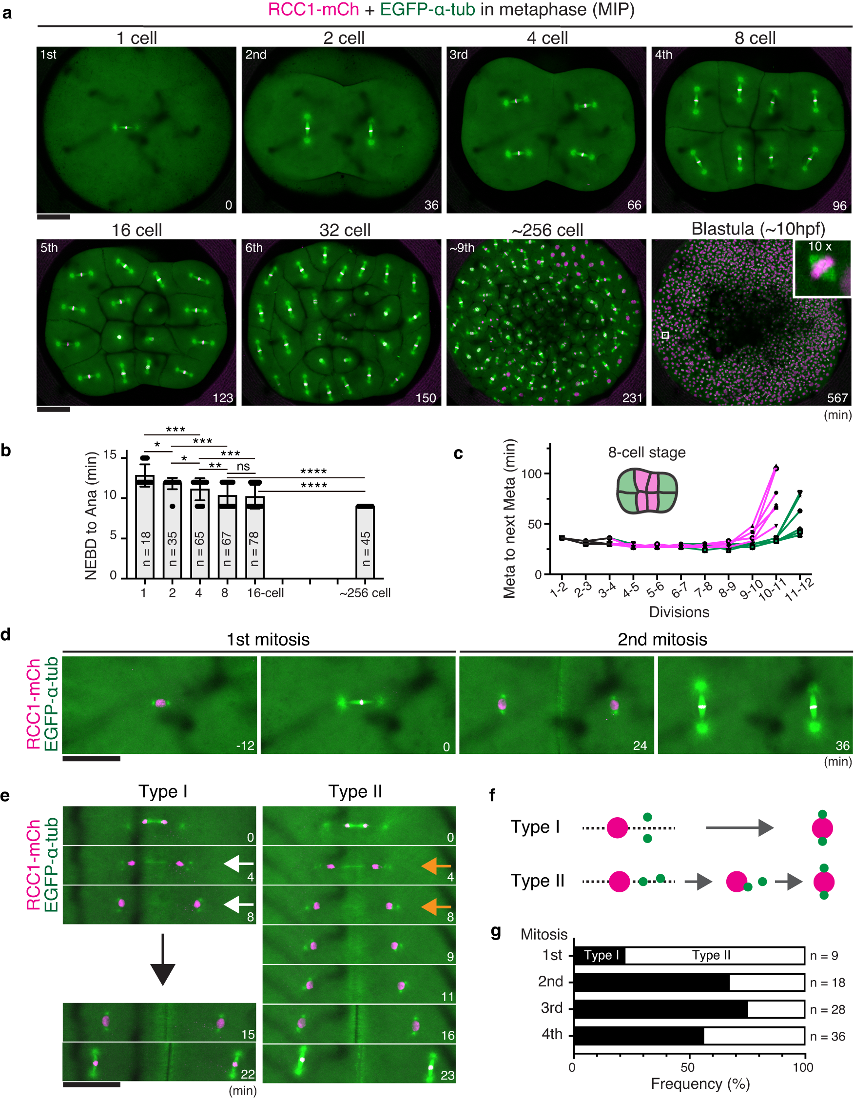
Fig. 2: Live imaging shows dynamic regulation of the cell cycle and spindle positioning during medaka early cleavage.

a Representative live-cell images showing metaphase spindles in indicated embryonic stages. b Quantification of time elapsed from NEBD to anaphase onset at each stage. Indicated numbers of blastomeres in focal planes were measured in 18 embryos. c Quantification of time from one metaphase to the next. Cell-division lineages were tracked and measured for inner (magenta) and peripheral (green) blastomeres, respectively (n = 6). d Live-cell images showing the correlation between centrosomes and spindle orientation in the first and second mitosis. e Centrosomes are initially separated either vertically (Type I, white arrows) or horizontally (Type II, orange arrows) after mitosis. Centrosomes in Type II cells subsequently oriented vertically before entering the next mitosis. f Classification of centrosome separation patterns based on (e). g Quantification of centrosome separation types in early embryonic divisions. Error bars indicate mean ± SD. Scale bars = 100 μm. Source data for (b, c, g) are provided as a Source Data file. One-way ANOVA with Dunnett’s multiple comparisons test was performed for (b). *p < 0.1, **p < 0.01, ***p < 0.001 and ****p < 0.0001.