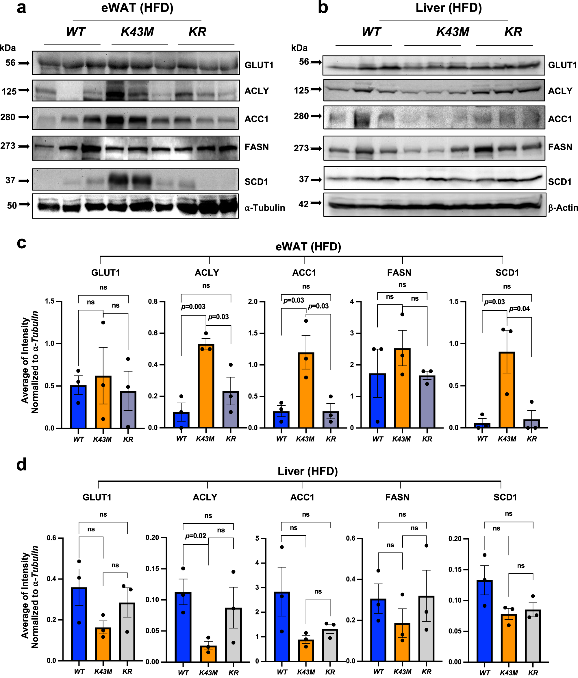
Fig. 3: K43M mice under HFD have increased lipogenic enzymes in eWAT but not in the liver.
From: CDK6 inhibits de novo lipogenesis in white adipose tissues but not in the liver

a, b Representative immunoblots of the indicated protein levels in eWAT a or liver b from 100 μg of cell lysates of male WT (n = 3), K43M (n = 3), and KR (n = 3) mice under HFD for 14 weeks, starting at the age of 4 weeks (similar data were obtained in female mice, data not shown). α-tubulin/β-actin was used as loading control. Three independent experiments were repeated with similar results. c, d Bar graphs summarized fold changes of different protein expression from 3 different mice either from eWAT c or from liver d. The intensity of each protein was measured by FluorChem M system and then normalized to α-tubulin/β-actin . Data were shown as mean ± SE (n = 3 per group). We calculated statistical significance using Student’s two-tailed T-test, with p < 0.05 considered significant. P values were displayed above two groups. NS indicates no significance between two groups.