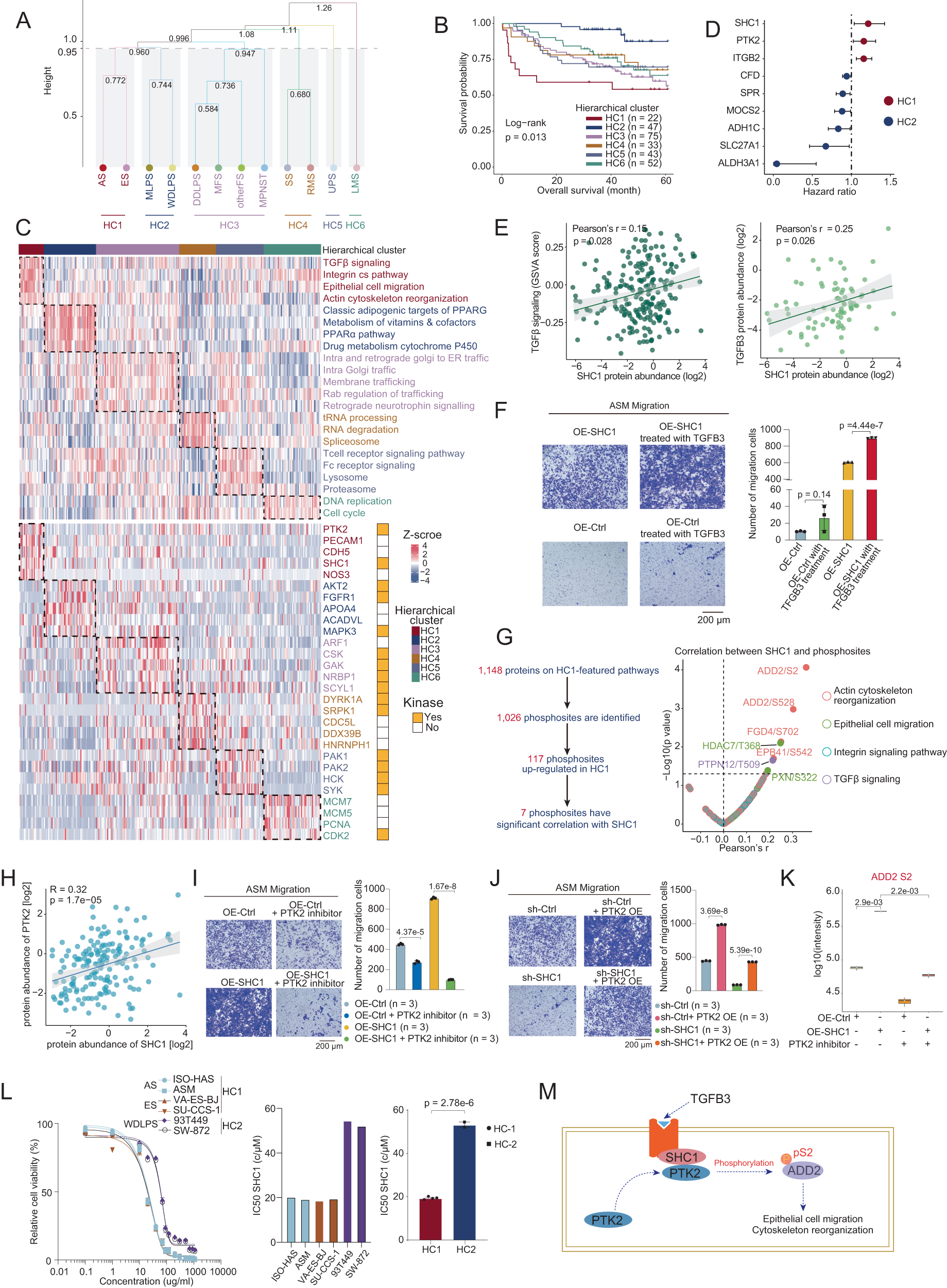
Fig. 2: Hierarchical clusters of STS histological subtypes.
From: Proteomic characterization identifies clinically relevant subgroups of soft tissue sarcoma

A Dendrogram of hierarchical clusters (HCs). B Kaplan-Meier curves for OS of tumor patients stratified by HCs (log-rank test). C The heatmap indicates differentially enriched pathways (up panel) and key proteins (down panel) in different HCs. Two-sided student’s t test is used for detecting the enrichment of pathways and proteins. D The forest plot presents the prognosis-related proteins in HC1 and HC2. Multivariate Cox proportional hazard models is used for survival analysis. The dots represent the hazard ratio values and the bars represent the 95% confidence intervals. The survival information from all 272 sarcoma patients were used for calculating the hazard values. E The scatter plot describes the correlation between the SHC1 abundance and TGFβ signaling GSVA scores (left, n = 214) or the TGFB3 abundance (right, n = 170). F The effect of TGFB3 on the migration of ASM cells is confirmed by transwell assay. The bar plot indicates the migrated ASM cells under different treatments. G The flow chart and the volcano plot present the phosphosites both up-regulated in HC1 and significantly correlated with SHC. Pearson’s correlation is used for associated analysis. H The scatter plot presents the positive correlation between the protein expression of PTK2 and SHC1 (n = 170). I, J The transwell assay and bar plots indicate the migrated cell counts of ASM cells under different treatments. K The boxplot indicates the phosphorylation intensity of ADD2 S2 under different treatments (n = biological repeats per group). The middle bar represents the median and the box represents the interquartile range. Bars extend to 1.5× the interquartile range. L Dose-response curves and IC50 values presents the different response effects to the SHC1 inhibitor in 6 cell lines. M The diagram displays the mechanism of SHC1-dependent cell migration. For (F, I, J, L), three biologically independent experiments were performed for each group. Data are presented as mean values ± SE. Unpaired two-side Student’s t test was used for statistical test. For (E, H), the Pearson’s correlation is used for associated analysis. The error band represents the 95% confidence interval of the regression line. Source data are provided as Source Data files.