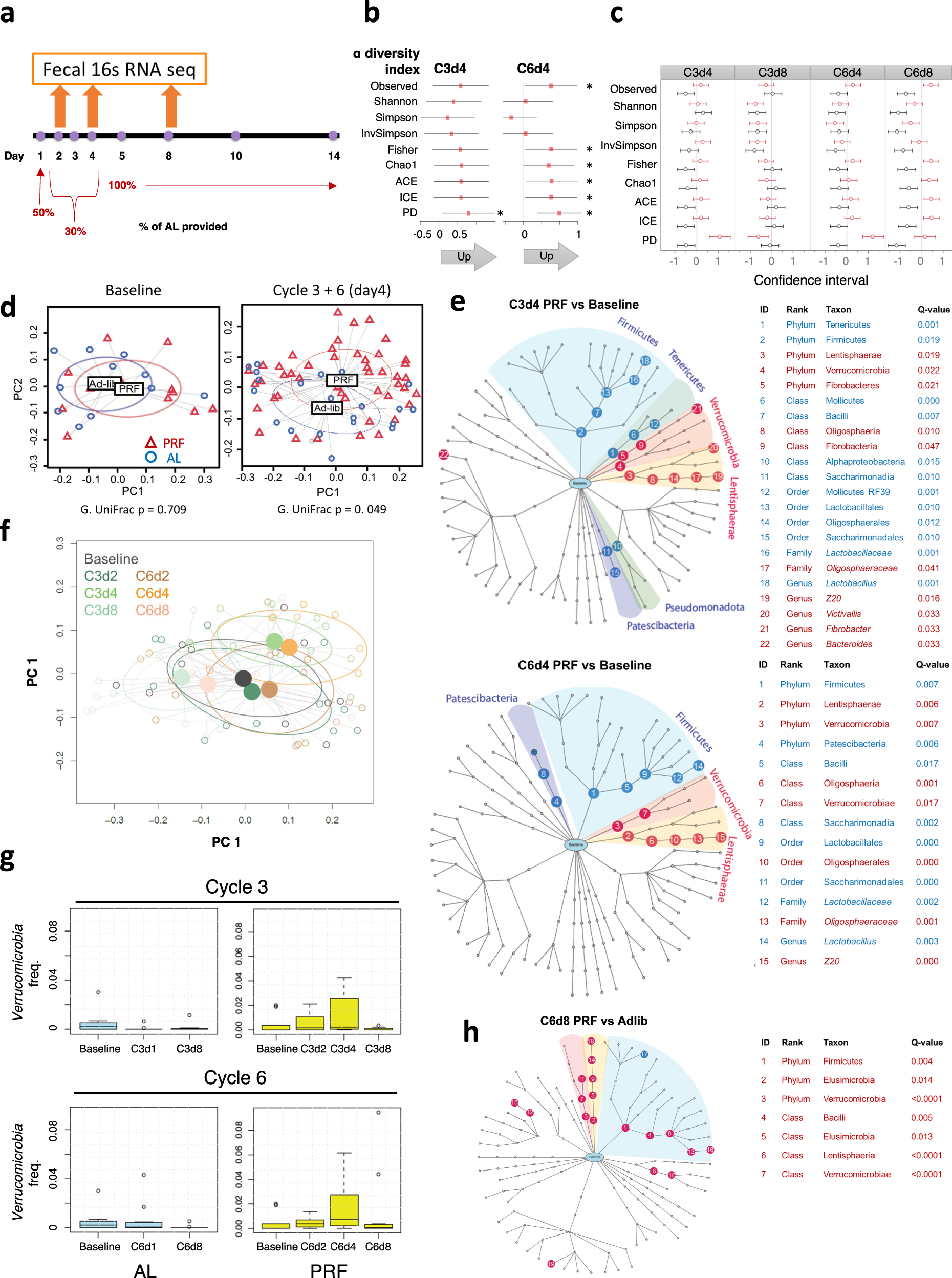
Fig. 3: Microbiome changes as a result of the PRF diet.

a Timepoints of fecal collection for 16S RNA sequencing. b α-diversity comparison between PRF (n = 12) and AL (n = 11) at 4 day of cycle 3 (C3d4) and cycle 6 (C6d4). c α-diversity comparison of PRF (n = 12) and AL (n = 11) to baseline at the indicated time points. Black and red lines represent the AL and PRF groups, respectively. d Principal coordinates analysis (PCoA) plots for the AL (blue circles, n = 12) and PRF (red triangles, n = 12) groups at baseline, C3d4, and C6d4. The ellipses correspond to 95% confidence intervals for a normal distribution. The p-value represents the generalized UniFrac beta-diversity comparison score. e Differential abundance analysis of PRF animals (n = 12) at C3d4 (upper panel) and C6d4 (lower panel) vs. baseline, presented with a hierarchical tree. Specific increased (red) and decreased (blue) OTUs are listed in the right panel. f PcoA of PRF animals at baseline and at the indicated timepoints. The ellipses correspond to 95% confidence intervals for a normal distribution and centroids for each experimental group are depicted. g Abundance of Verrucomicrobia under AL and PRF regimen. h Differential abundance analysis between PRF (n = 12) and AL (n = 11) animals at the C6d8 time point.