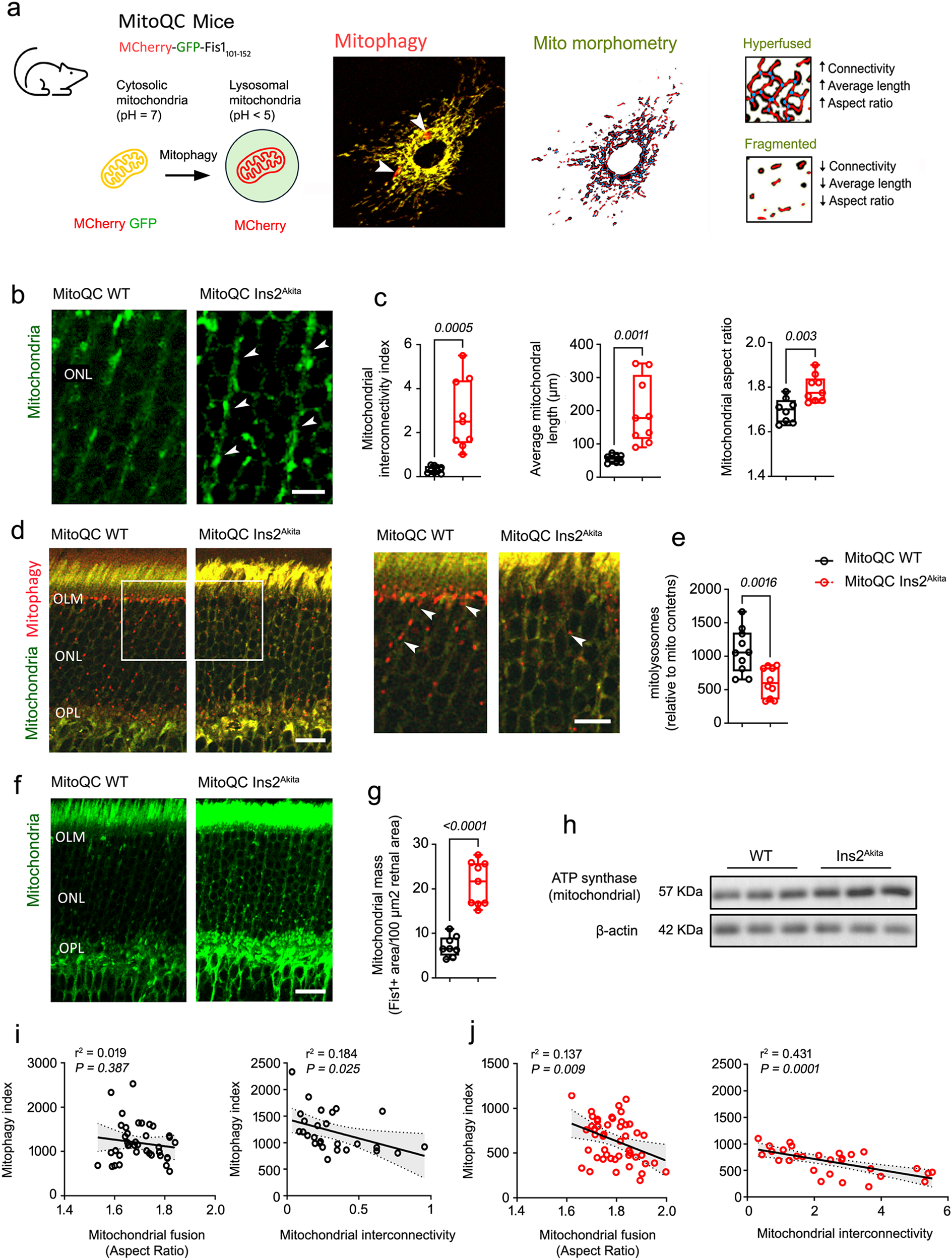
Fig. 2: Mitochondrial hyperfusion underpins impaired mitophagy in the retina of 8-month diabetic Ins2Akita male mice.

a Quantification of mitophagy (mCherry-only-foci, arrowheads) and mitochondrial morphology (Fis1-GFP) using the Mito-QC reporter. b, c Mitochondrial fusion was evaluated using Fis1-GFP signal at the outer nuclear layer (ONL) of 8-month diabetic mitophagy reporter mice (mitoQC Ins2Akita) and age-matched non-diabetic siblings (mitoQC WT). Arrowheads indicate hyperfused mitochondrial networks. c Morphometric quantification of mitochondrial fusion (interconnectivity, average mitochondrial length and aspect ratio) in MitoQC WT (n = 8 eyes) and MitoQC Ins2Akita (n = 9 eyes). d, e Mitolysosome density (arrowheads) at the OLM-OPL of mitoQC WT mice and mitoQC Ins2Akita (n = 10 eyes/strain). f, g Morphometric quantification of mitochondrial mass (% of Fis1+ signal) at the ONL of MitoQC WT (n = 8 eyes) and MitoQC Ins2Akita (n = 9 eyes). h Example immunoblot of mitochondrial ATP-synthase and β-actin loading controls in retinal lysates of 8-month diabetic Ins2Akita mice and age-matched WT siblings (n = 3 eyes/strain). Correlation between mitophagy and mitochondrial fusion (aspect ratio and mitochondrial interconnectivity) in i mitoQC WT and j mitoQC Ins2Akita mice. Regression line, significance levels (P), coefficient of determination (r2) and 95% confidence bands of the best fit line (grey) are shown. i MitoQC WT (n = 25 [aspect ratio], n = 27 [mito interconnectivity]) retinal sections from n = 8 eyes. j MitoQC Ins2Akita (n = 27 [aspect ratio], n = 29 [mito interconnectivity]) retinal sections from n = 8 eyes. Data are presented in box-and-whisker plots with single data points (for definition of boxplot elements see “Methods” section). P-values were calculated using 2-sided unpaired Student’s t-test. OLM outer limiting membrane, OPL outer plexiform layer. Scale bars: 40 µm (d, f), 20 µm (b and inset in d).