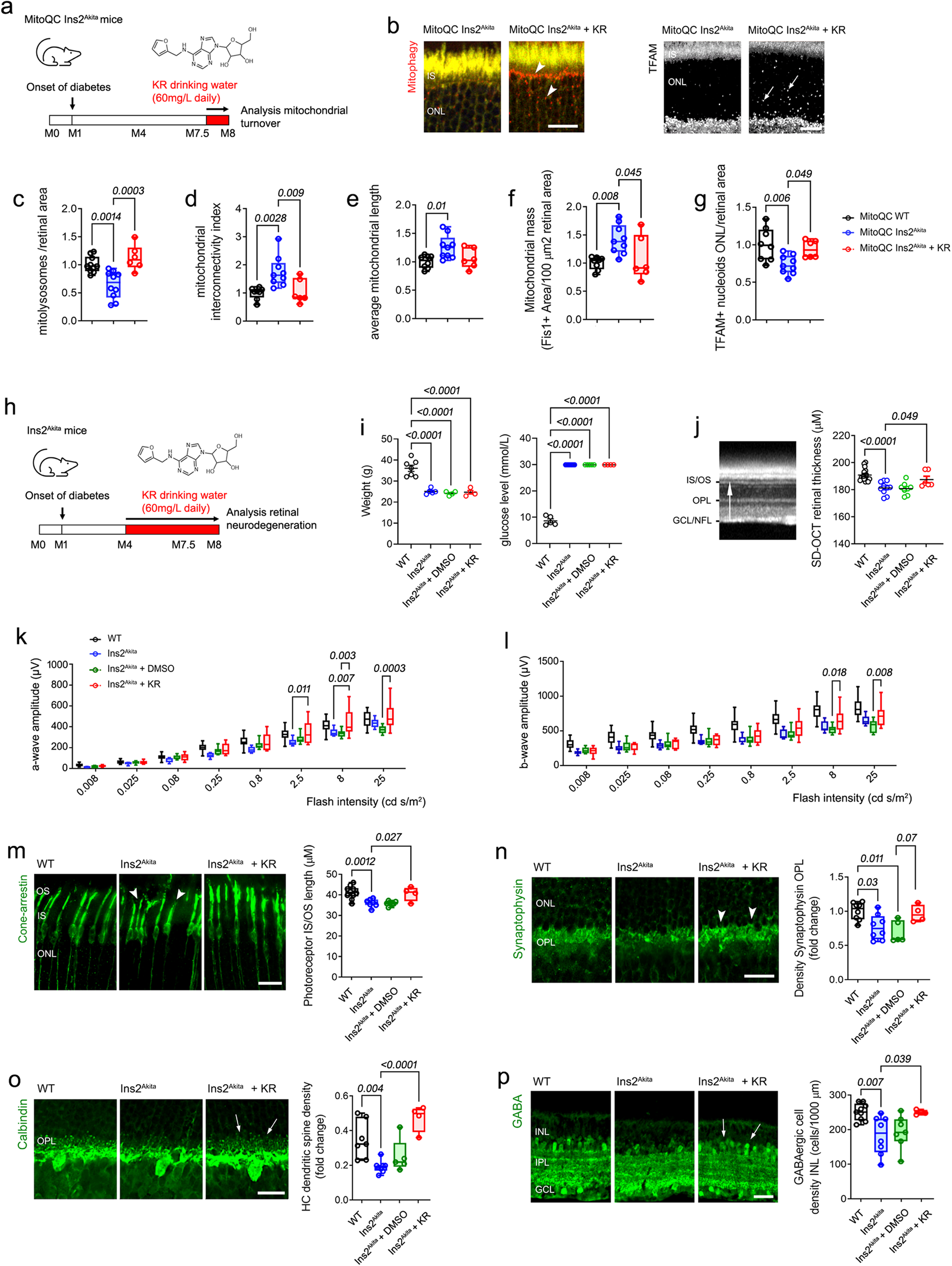
Fig. 6: Kinetin riboside (KR) rescues mitochondrial turnover in the diabetic retina conferring relevant neuroprotection independently of glycaemic status.

a–g Validation of effective KR dosage in vivo. KR was supplemented in drinking water (60 mg/L) to 7.5-month diabetic mitophagy reporter mice (mitoQC-Ins2Akita males) for 2 weeks, and its bioactivity in the diabetic retina confirmed via evaluation of b, c mitophagy (arrowheads), d, e mitochondrial fusion (interconnectivity and average mitochondrial length), f mitochondrial mass (% of Fis1+ signal) and b, g TFAM+ mitochondrial nucleoids (arrows). c–g Eyes per strain and condition: mitoQC WT (n = 10 (c), n = 8 (d–g), mitoQC Ins2Akita (n = 10 [c], n = 9 [d-g]), mitoQC Ins2Akita + KR (n = 6 [c-g]). h–p Effective KR dosage (60 mg/L) or DMSO vehicle-control (0.1%) was supplemented in the drinking water from 4-months to 8-months of diabetes in Ins2Akita male mice. Following treatment, glycaemic status and retinal neurodegeneration was evaluated by in vivo and post-mortem approaches. i Weight (g) and blood glucose levels (mmol/L). Mice per strain and condition: WT (n = 7 weight, n = 5 glucose levels), Ins2Akita (n = 5 weight, n = 8 glucose levels), Ins2Akita + DMSO (n = 4 weight, n = 5 glucose levels), Ins2Akita + KR (n = 4 weight, n = 4 glucose levels). (j) In vivo quantification of neuroretinal thickness by SD-OCT (from GCL/NFL to IS/OS, arrow). k, l Retinal function assessed via scotopic electroretinogram (a-wave and b-wave amplitudes). m The length of cone photoreceptor segments (cone-arrestin, arrowheads). n The density of synaptophysin+ processes at the OPL (arrowheads). o The density of horizontal cell dendritic boutons at the OPL (calbindin, arrows). p The density of GABAergic amacrine cells at the INL (arrows). j–p Eyes per strain and condition: WT (n = 16 [j], n = 14 [k, l], n = 10 [m], n = 8 [n], n = 7 [o], n = 9 [p]), Ins2Akita (n = 10 [j], n = 6 [k, l], n = 7 [m], n = 8 [n–p]), Ins2Akita + DMSO (n = 8 [j], n = 6 [k, l], n = 7 [m, p], n = 5 [n, o]), Ins2Akita + KR (n = 6 [j], n = 8 [k, l], n = 4 [m–p]). Data are presented as (c–g, k–p) box-and-whisker plots (for definition of boxplot elements see “Methods” section), or (i, j) mean ± SE. P-values were calculated using One-way ANOVA with Dunnett’s multiple comparison. IS, photoreceptor inner segments, OS photoreceptor outer segments, ONL outer nuclear layer, OPL outer plexiform layer, INL inner nuclear layer, IPL inner plexiform layer, GCL ganglion cell layer, NFL nerve fibre layer. Scale bars: 40 µm.