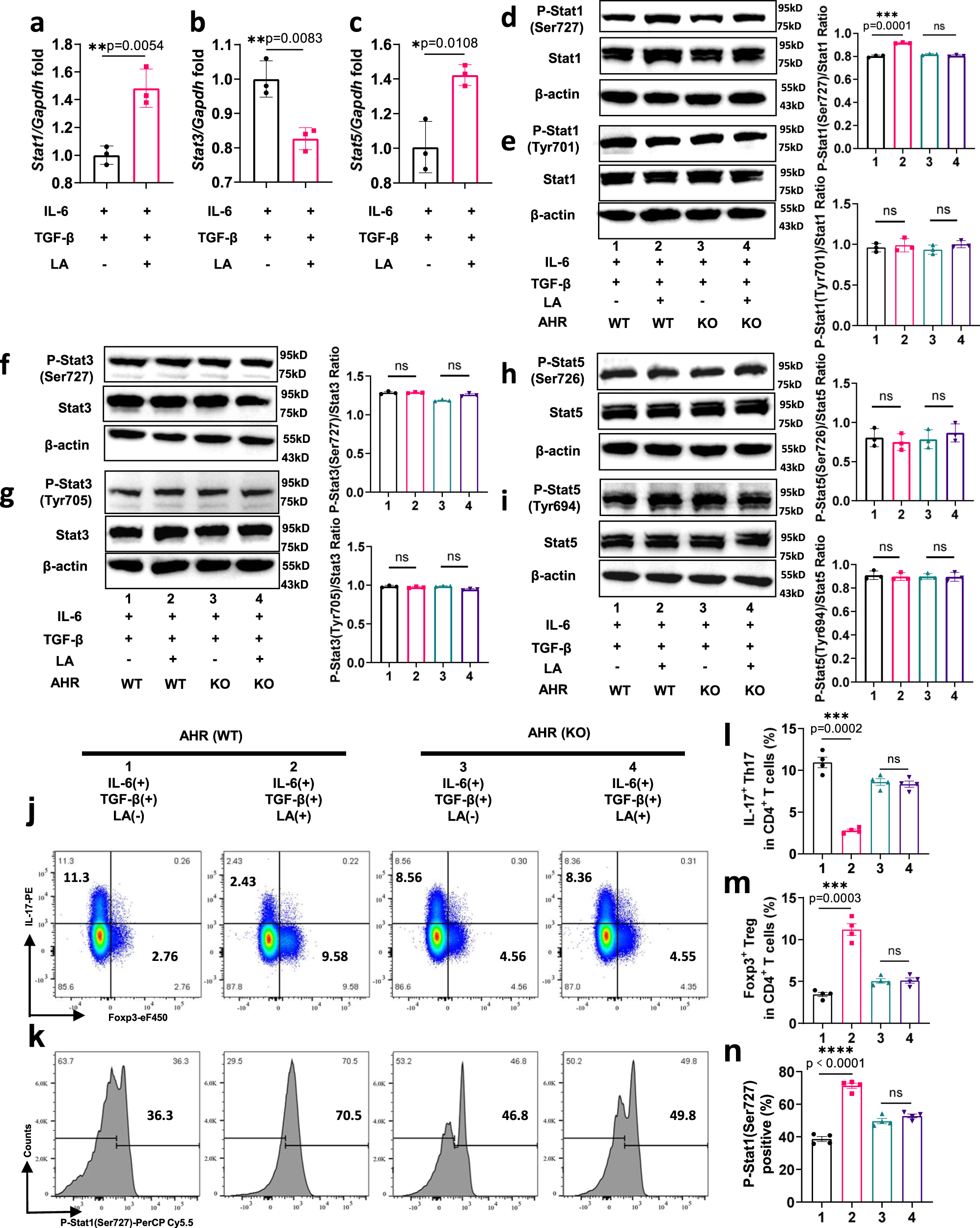
Fig. 6: LA regulated Stat1 activation via AHR to repress the differentiation of Th17 cells.

a–c MACS-sorted naïve CD4+ T cells were cultured with anti-CD3/CD28 beads and stimulated with IL-6 plus TGF-β and 50 μM LA for three days. Stat1, Stat3, and Stat5 gene expression was detected with RT‒qPCR. n = 3 independent experiments. d–i Stat1, Stat3, Stat5, and proteins phosphorylated at different sites were detected by Western blotting after adding LA into the Th17-inducing cultures isolated from AHR WT and KO splenocytes. n = 3 independent experiments. j Naïve CD4+ T cells isolated from WT and AHR−/− mice were stimulated with IL-6 plus TGF-β in the presence or absence of LA for three days, followed by restimulation with PMA and ionomycin cocktail for 6 h. Then, IL-17 and Foxp3 were detected by flow cytometry. k Naïve CD4+ T cells isolated from AHR WT and KO splenocytes were stimulated with IL-6 plus TGF-β in the presence or absence of LA for 24 h, fixed, permeabilized, and finally stained with phospho-Stat1 (Ser727). Intracellular levels of phospho-Stat1 (Ser727) were measured by flow cytometry. l, m The proportions of IL-17+ Th17 cells and Foxp3+ Treg cells to total CD4+ T cells in each group were statistically analysed. n = 4 biologically independent samples. n The positive rate of phospho-Stat1 (Ser727) was statistically analysed. n = 4 biologically independent samples. Data are presented as the mean ± SEM; ns no significant difference; *p < 0.05; **p < 0.01; ***p < 0.001 by two-tailed one-way ANOVA. MACS: magnetic-activated cell sorting. Source data are provided as a Source Data file.