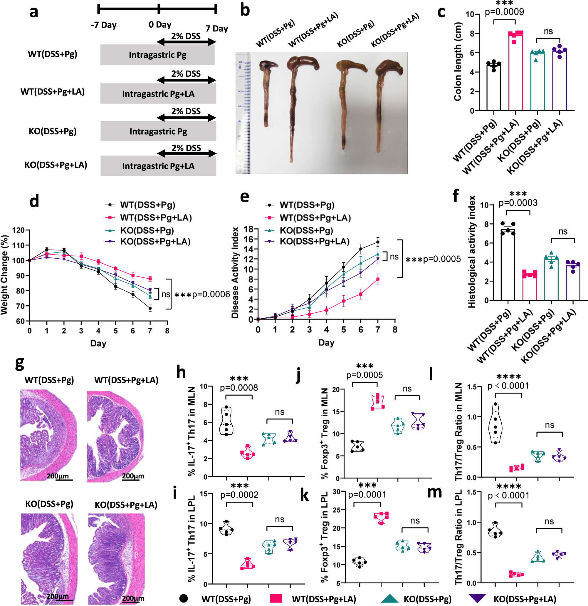
Fig. 7: LA supplementation alleviated Pg-induced aggravation of colitis and Th17/Treg cell imbalance in an AHR-dependent manner.

a The experimental design. Before the DSS-induced colitis model was established, WT or AHR KO mice were administered live Pg or Pg plus LA (named WT (DSS + Pg), WT (DSS + Pg + LA), KO (DSS + Pg), and KO (DSS + Pg + LA)). b, c Colon length of these four groups of mice on day 8 after DSS induction, n = 5. d, e Body weight (d) and disease activity index (DAI) (e) of mice during DSS-induced colitis, n = 5. f, g Histological scores of the four group mice on day 8 after DSS induction. n = 5. Scale bar, 200 μm. h–m The proportions of IL-17+ Th17 cells and Foxp3+ Treg cells and their ratio among total CD4+ T cells within the MLNs and LPLs were detected by flow cytometry and statistically analysed. n = 5. Data are presented as the mean ± SEM; ns no significant difference; ***p < 0.001 by two-tailed one-way ANOVA. MLN mesenteric lymph node cells, LPL colon lamina propria lymphocytes, ANOVA analysis of variance, DSS dextran sodium sulfate. Source data are provided as a Source Data file.