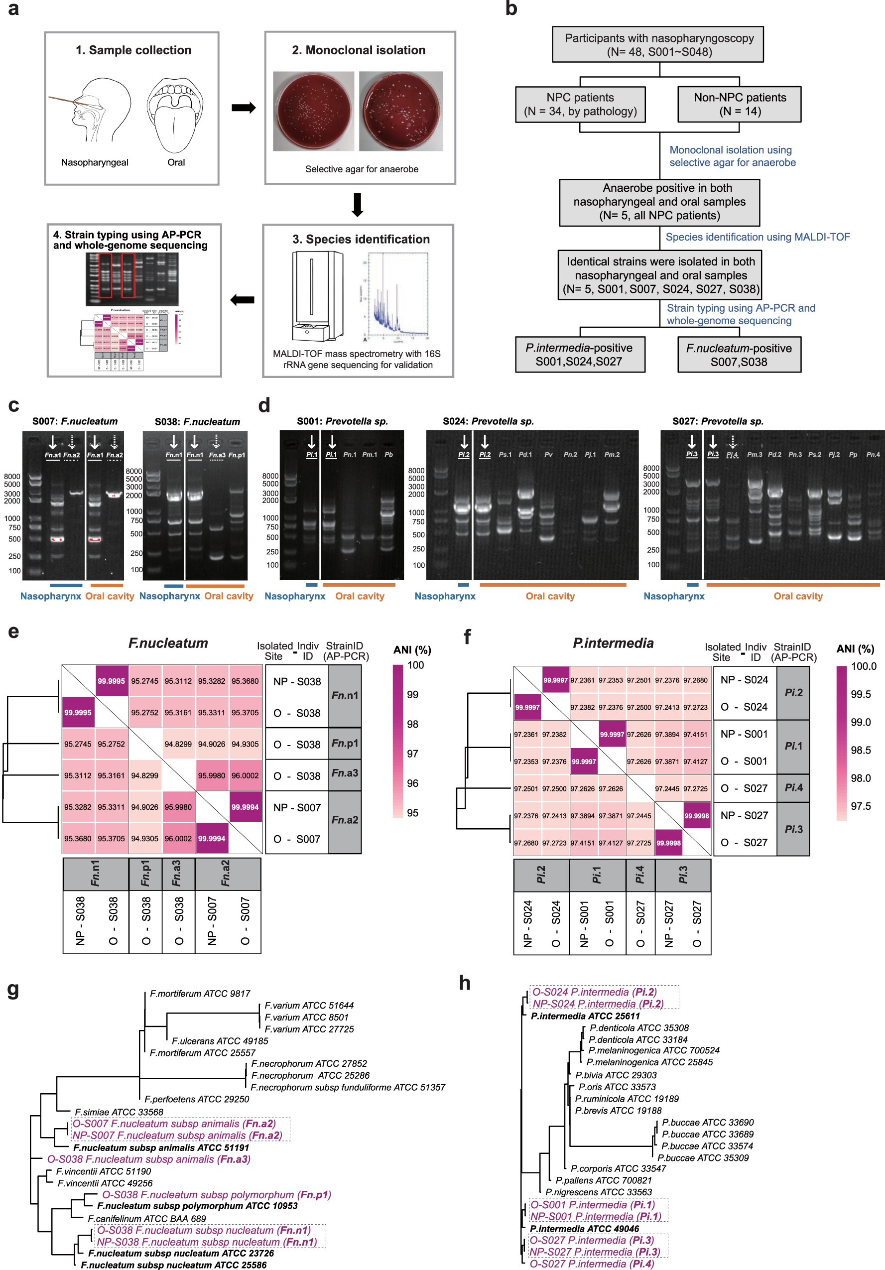
Fig. 3: Identical microbial strains colonized in the nasopharynx and oral cavity of NPC patients.
From: Microbes translocation from oral cavity to nasopharyngeal carcinoma in patients

a The schematic of the culturomics design. Nasopharyngeal swabs and saliva samples were collected and cultured in anaerobic conditions; clones were identified by MALDI-TOF MS combined with Sanger sequencing of 16S rRNA genes. Typical clones were performed strain typing using AP-PCR and whole genome sequencing. b The flowchart of the study. AP-PCR patterns of Fusobacterium nucleatum from S007 and S038 (c) and Prevotella intermedia from S001, S024 and S027 (d). Identical strains were highlighted with line/dashed lines. Three experiments were repeated independently with similar results. The comparison of ANI between different isolates of Fusobacterium nucleatum (e) and Prevotella intermedia (f). g, h Phylogenetic trees for genus Fusobacterium and Prevotella. MALDI-TOF MS, Matrix Assisted Laser Desorption/ionization Time-Of-Flight mass spectrometry, AP-PCR arbitrarily primed polymerase chain reaction, ANI average nucleotide identity, F.nuleatum Fusobacterium nucleatum, P.intermedia Prevotella intermedia, Fn.a Fusobacterium nucleatum subsp. Animals; Fn.n, Fusobacterium nucleatum subsp. nucleatum; Fn.p, Fusobacterium nucleatum subsp. polymorphum; Pi, Prevotella intermedia, Pm, Prevotella melaninogenica; Ps, Prevotella salivae; Pd, Prevotella denticola; Pn, Prevotella nigrescens; Pj, Prevotella jejuni; Pp, Prevotella pallens. Source data are provided as a Source Data file.