Fig. 7: Destabilization of hnRNPA1 regulatory pocket causes heat-induced A-body targeting.
From: Protein thermal sensing regulates physiological amyloid aggregation

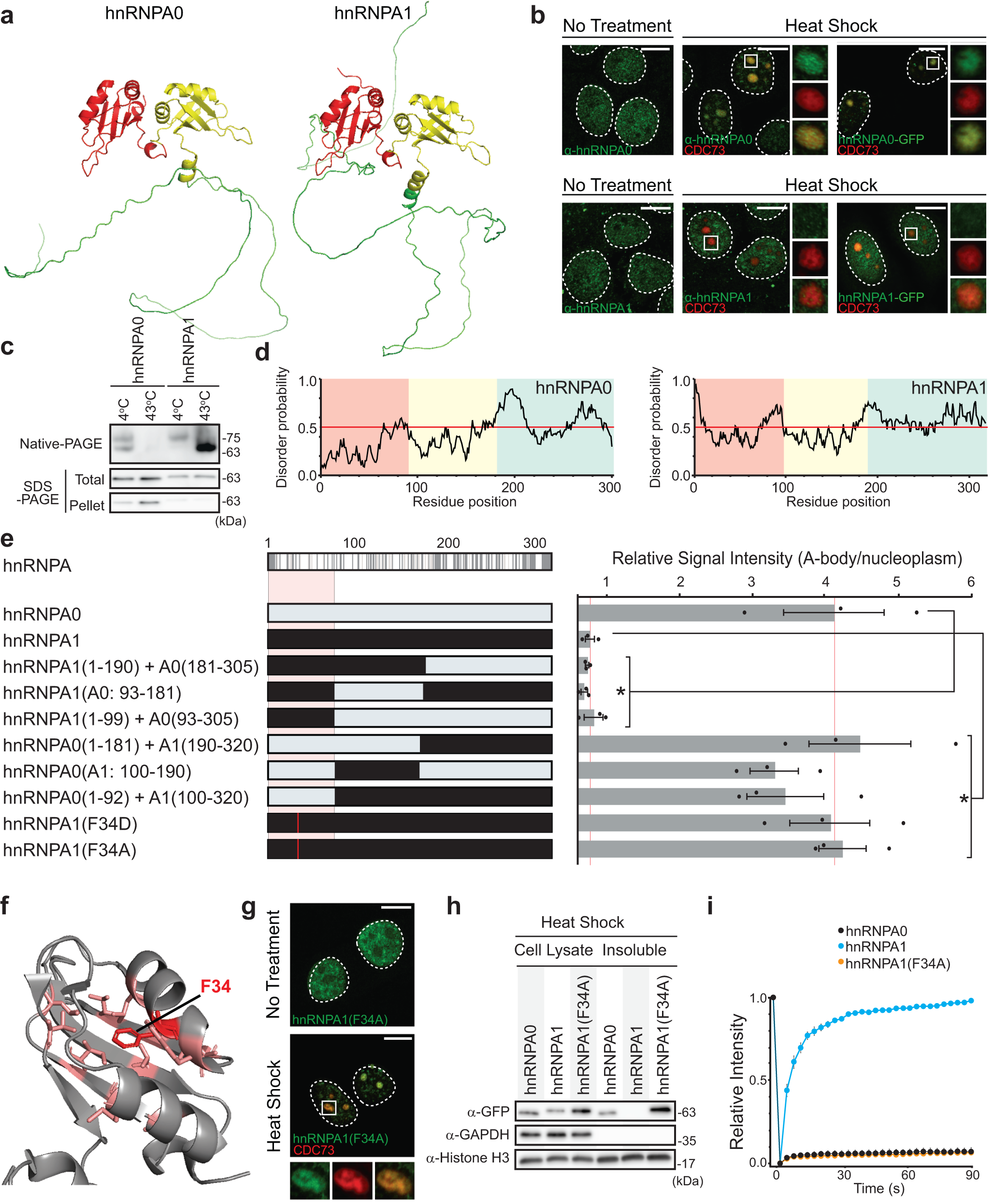
a Cartoon 3D structures of hnRNPA0 (AF-Q13151-F1) and hnRNPA1 (AF-P09651-F1) predicted by AlphaFold45. b MCF-7 cells expressing the A-body marker CDC73-mCherry were untreated or heat shocked, prior to immunostaining with α-hnRNPA0 or α-hnRNPA1 antibody (green) and imaging. Cells on far right are co-expressing CDC73-mCherry and hnRNPA0-GFP or hnRNPA1-GFP, and were imaged immediately after heat shock. c Soluble lysates were extracted from MCF-7 cells expressing hnRNPA0-GFP or hnRNPA1-GFP. Lysates were incubated at 4 °C or 43 °C for 1 h, prior to separation by Native- or SDS-PAGE (Total). Aliquots of the temperature-treated lysates were centrifuged, and pellets were run on SDS-PAGE (Pellet). d IUPred3 prediction maps of disordered protein regions in hnRNPA0 (left) and hnRNPA1(right). Background colors correspond to the regions in (a). e Schematic indicating unique residues (gray lines) within the hnRNPA proteins (top-left). MCF-7 cells expressing the indicated hnRNPA0 or hnRNPA1 chimeric constructs (left) were heat shocked, imaged, and A-body presence was quantified (right). 10 cells were analyzed per replicate, and values represent means ± s.e.m. (n  =  3 independent experiments, a two-tailed Student’s t test was used: *p ≤ 0.05). f Cartoon 3D structure of hnRNPA1 (PDB: 1L3K), highlighting the mutation site (F34: red) and surrounding residues that form a hydrophobic pocket (pink). g MCF-7 cells expressing the A-body marker CDC73-mCherry and hnRNPA1(F34A)-GFP were left untreated or heat shocked prior to imaging. h MCF-7 cells expressing the indicated hnRNPA-GFP constructs were heat shock-treated and lysed. Whole cell lysates and insoluble fractions were extracted, and western blotting detected the hnRNPA (α-GFP), GAPDH (soluble) and Histone H3 (insoluble) proteins. i Quantification of FRAP results for heat shock-treated (4 h) MCF-7 cells expressing the indicated proteins. For each quantification 10 cells were analyzed per replicate, and values represent means ± s.e.m (n  =  3 independent experiments). In representative microscopy images, dashed circles represent nuclei, selected regions (white boxes) are expanded (merge: bottom or far-right), white scale bars represent 10 μm. Source data for all graphs and blots are provided with this paper.