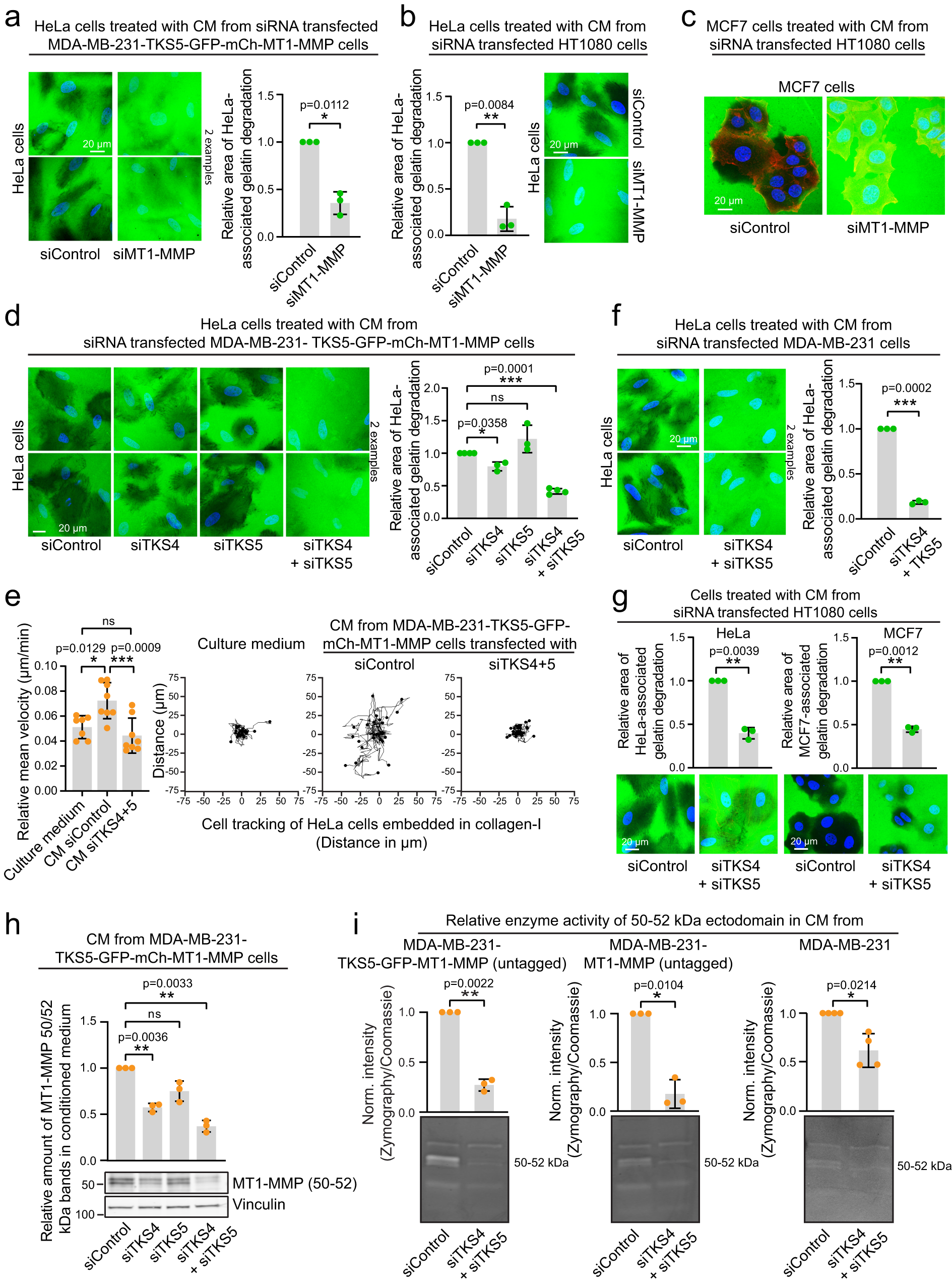
Fig. 9: TKS4/5 and MT1-MMP in the donor cell define the potency of the conditioned medium.
From: Intercellular transfer of cancer cell invasiveness via endosome-mediated protease shedding

a–d Recipient cells seeded on Oregon GreenTM 488 gelatin treated with CM from siRNA treated donor cells for 24 h. Graphs in (a) and (b) represent the relative area of gelatin degradation per cell, mean +/− SD from n = 3 independent experiments. In total >300 cells were analysed per condition. One sample two-sided t-test. Images in (c) are representative of 6 images per condition. Graph in (d) represents the relative area of gelatin degradation per cell, mean +/− SD. siControl: n = 4 (455 cells), siTKS5: n = 3 (355 cells), siTKS4: n = 3 (336 cells), siTKS4 + TKS5: n = 4 (464 cells). One sample two-sided t-test. e HeLa cells embedded in type I collagen were incubated with culture medium or CM from cells that had been depleted or not for TKS4/5 and analysed by live cell microscopy. Graph shows the relative mean velocity per cell (µm min −1) +/−SD. Dots represent the mean value of individual wells (each comprising 75–170 cells), from three independent experiments. Culture medium: n = 7 wells (679 cells), CM siControl: n = 8 wells (969 cells), CM siTKS4/5: n = 8 wells (913 cells). One-way ANOVA, Tukey’s multiple comparisons test. Rose plots represent cell tracks from one movie per condition. Culture medium: 24 cells, CM siControl: 26 cells, CM siTKS4/5: 27 cells. f, g Recipient cells seeded on Oregon GreenTM 488 gelatin treated with CM from siRNA treated donor cells for 24 h. Graph in (f) represents the relative area of gelatin degradation per cell, mean +/− SD from n = 3 independent experiments. In total >300 cells were analysed per condition. One sample two-sided t-test. Graphs in (g) represent the relative area of gelatin degradation per cell, mean +/− SD from n = 3 independent experiments. In total >250 cells (HeLa) and >450 cells (MCF7) were analysed per condition. One sample two-sided t-test. h Graph and WB showing the relative amount of the mCh-MT1-MMP 50-52 ectodomain in CM. Mean +/−SD, n = 3 independent experiments, One sample two-sided t-test. i Zymography gels and quantification of enzyme activity of the 50–52 kDa MT1-MMP ectodomain in the indicated cell lines. Graphs represent mean normalized intensity of 50–52 kDa bands, +/− SD from n = 3 (left and middle) or n = 4 (right) independent experiments. One sample two-sided t-test.