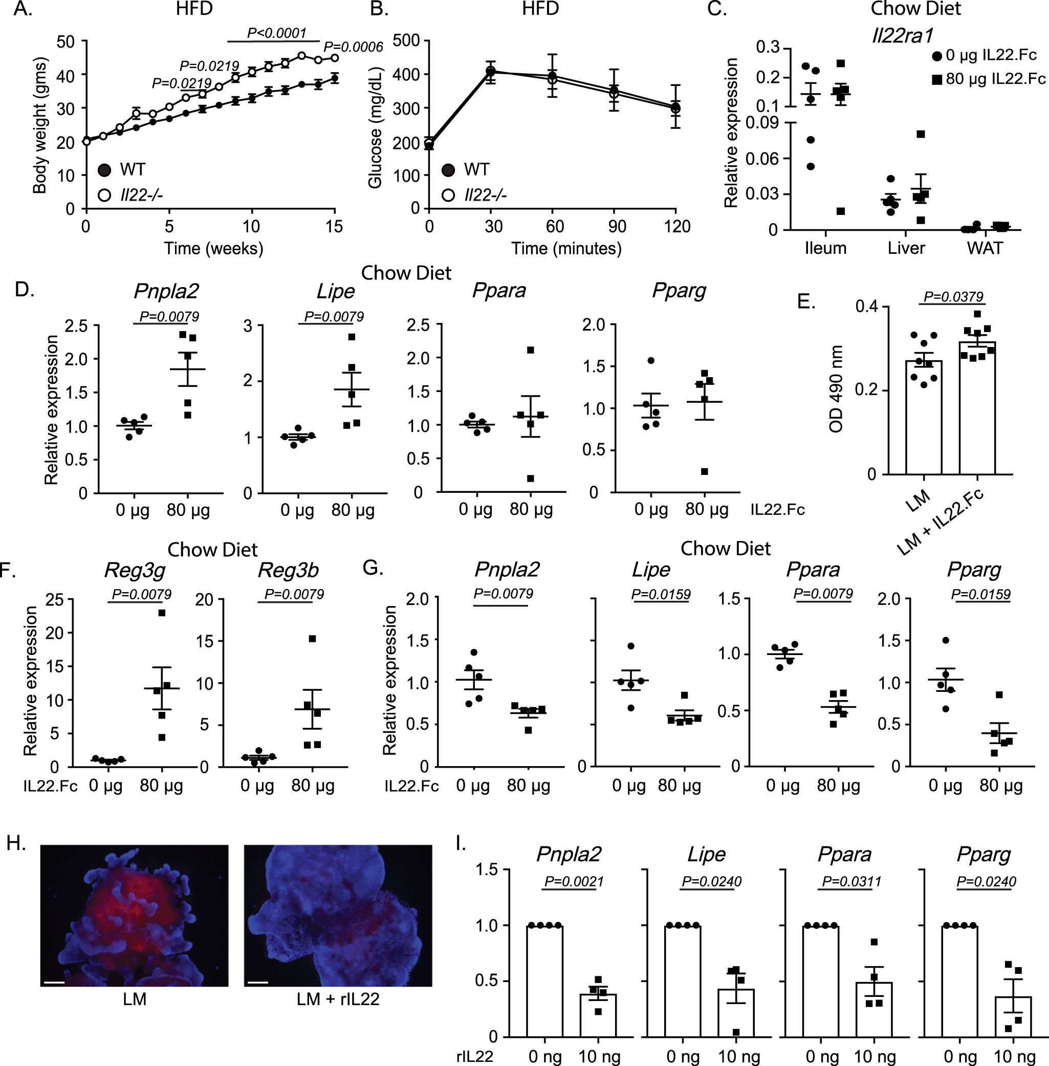
Fig. 1: IL-22 differentially regulates systemic lipid metabolism.

A Weight gain from a high-fat diet (HFD) fed wildtype (WT) and Il22−/− mice. B Glucose tolerance test (GTT) from HFD-fed Il22−/− mice. C RT-PCR analysis of Il22ra1 expression from wildtype mice injected with either 0 or 80 μg IL-22.Fc. D Expression of lipid metabolism genes from liver tissues of wildtype mice fed a chow diet and treated with or without IL-22.Fc. E Quantification of ORO staining from HepG2 cells treated with either 4% lipid mixture (LM) or 4% LM and 80 ng IL-22.Fc. Data depict OD 490 nm values. F Expression of antimicrobial genes from ileal tissues of wildtype mice fed a chow diet and treated with or without IL-22.Fc. G Expression of lipid metabolism genes from ileal tissues of wildtype mice treated with or without IL-22.Fc. H Representative image of small intestinal organoids treated with 4% LM or 4% LM and 5 ng rIL-22. I RT-PCR analysis of lipid metabolism genes from small intestinal organoids treated with 0 or 10 ng rIL-22. Figure 1A–I was generated from 2–3 independent experiments. N = 6 WT and 5 knockout mice for Fig. 1A. N = 7 WT and 5 knockout mice for Fig. 1B. Figure 1H is representative of 3 mice. N = 5 mice in each group for Fig. 1C. N = 5 mice in each group for Figs. 1D, F, and G. N = 8 replicates in Fig. 1E. N = 4 mice in Fig. 1I. Data are presented as mean ± SEM in all graphs. Mann–Whitney test, two-tailed in 1D–G, 1I; 2-way ANOVA with Sidak multiple comparisons in 1A–C. Scale bar = 100 μm.