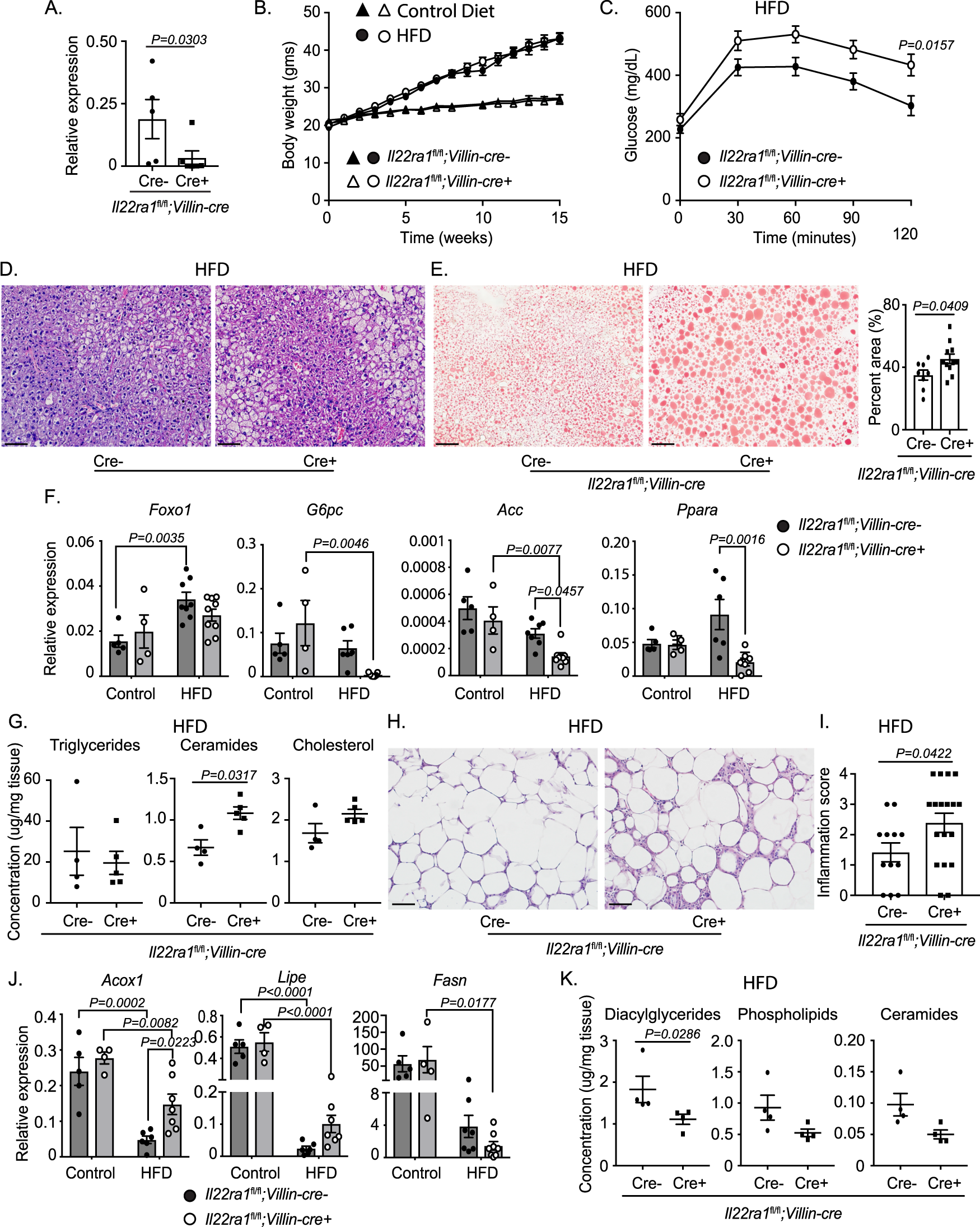
Fig. 2: Systemic metabolism (but not weight gain) is regulated by intestinal-epithelium- and liver-specific IL-22RA1 signaling.

A RT-PCR analysis of ileal Il22ra1 expression from Il22ra1fl/fl;Villin-cre mice. B Weight gain from Il22ra1fl/fl;Villin-cre mice. C GTT from HFD-fed Il22ra1fl/fl;Villin-cre mice. D Representative H&E images of liver tissue from HFD-fed Il22ra1fl/fl;Villin-cre mice. E Representative Oil Red O (ORO) images with quantification from HFD-fed Il22ra1fl/fl;Villin-cre mice. F RT-PCR analysis of hepatic glucose and lipid metabolism genes from HFD-fed Il22ra1fl/fl;Villin-cre mice. G Gas chromatography of total hepatic triglycerides, ceramides, and cholesterol from HFD-fed Il22ra1fl/fl;Villin-cre mice. H Representative H&E images of epididymal WAT from HFD-fed Il22ra1fl/fl;Villin-cre mice. I Scoring of tissues from Fig. 2H. J RT-PCR analysis of lipid metabolism genes from the epididymal WAT of Il22ra1fl/fl;Villin-cre mice. K Gas chromatography of diacylglycerides, phospholipids, and ceramides from epidydimal WAT of HFD-fed Il22ra1fl/fl;Villin-cre mice. Figure 2A represents 5 cre- and 6 cre+ mice. Figure 2B triangles represent control diet and circles represent HFD. Figure 2B represents at least 2 independent experiments for HFD (N = 6 cre- and 4 cre+) and control diet (N = 9 cre- and 8 cre+) mice. Figure 2C represents N = 4 cre- and 6 cre+ mice from 2 independent experiments. Figure 2D represents N = 4 cre- and 6 cre+ mice from 2 independent experiments. Figure 2E represents N = 8 cre- and 11 cre+ mice from 5 independent experiments. Figures 2F and J represent N = 5 (control, cre-), 4 (control, cre+), 6–8 (HFD, cre-), and 7–9 (HFD, cre+) mice per group and 2 (control diet) or 3 (HFD) independent experiments. Figure 2G (N = 4 cre- and 5 cre+ mice) and 2K (N = 4 cre- and 4 cre+ mice) are representative of 2 independent experiments. Figure 2H–I represent N = 12 cre- and 18 cre+ mice and 5 independent experiments. Data are presented as mean ± SEM in all graphs. 2-way ANOVA with Sidak multiple comparisons in 2B, C, 2F, 2J; Mann–Whitney test, two-tailed in 2A, 2E [right], 2G, 2I, and 2K. Scale bar = 50 μm.