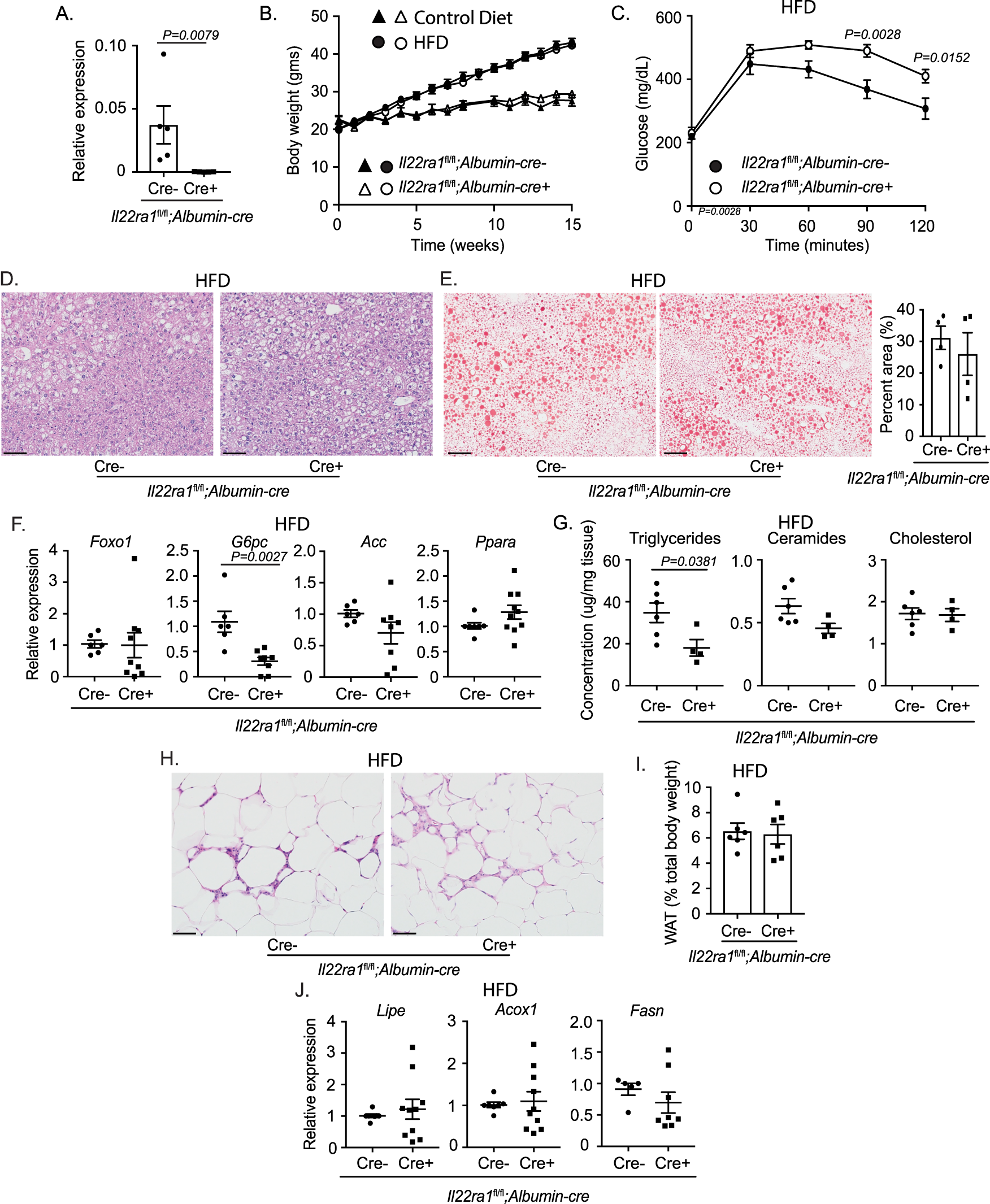
Fig. 3: Liver-specific IL-22RA1 signaling regulates systemic glucose metabolism.

A RT-PCR analysis of Il22ra1 expression from liver tissues of Il22ra1fl/fl;Albumin-cre mice. B Weight gain from HFD-fed Il22ra1fl/fl;Albumin-cre mice. C GTT from HFD-fed Il22ra1fl/fl;Albumin-cre mice. D Representative H&E images of liver tissue from HFD-fed Il22ra1fl/fl;Albumin-cre mice. E Representative ORO images (left) and quantification (right) of liver tissue from HFD-fed Il22ra1fl/fl;Albumin-cre mice. F RT-PCR analysis of glucose (Foxo1, G6pc) and lipid (Acc, Ppara) metabolism genes from the liver of HFD-fed Il22ra1fl/fl;Albumin-cre mice. G Concentration of total triglycerides, ceramides, and cholesterol from liver tissues of HFD-fed Il22ra1fl/fl;Albumin-cre mice determined by gas chromatography. H Representative H&E images of epididymal WAT from HFD-fed Il22ra1fl/fl;Albumin-cre mice. I Epidydimal WAT fat pad mass after HFD. J RT-PCR analysis of lipid metabolism genes from the epididymal WAT of HFD-fed Il22ra1fl/fl;Albumin-cre mice. Figure 3A is generated from 5 cre- and 5 cre+ mice. Figure 3B triangles represent control diet and circles represent HFD. Figure 3B is representative of at least 3 independent experiments for HFD (N = 7 cre- and 7 cre+) and control diet (N = 5 cre- and 6 cre+) mice. Figure 3C is generated from N = 7 cre- and 7 cre+ mice and 3 independent experiments. Figure 3D is representative of 6 cre- and 10 cre+ mice. Figure 3E is representative of N = 4 cre- and 4 cre+ mice from 2 independent experiments. Figures 3F and 3J are generated from N = 5–7 cre- and 8–10 cre+ mice per group. Figure 3H is representative of N = 6 cre- and 8 cre+ mice. Figures 3C, D, F, H, J are representative of 4 independent experiments. Figure 3G, I are generated from 3 independent experiments. Data are presented as mean ± SEM in all graphs. 2-way ANOVA with Sidak multiple comparisons in 3B, C, 3F, 3J; Mann–Whitney test, two-tailed in 3A, 3E (right)–G, 3I, 3K. Scale bar = 50 μm.