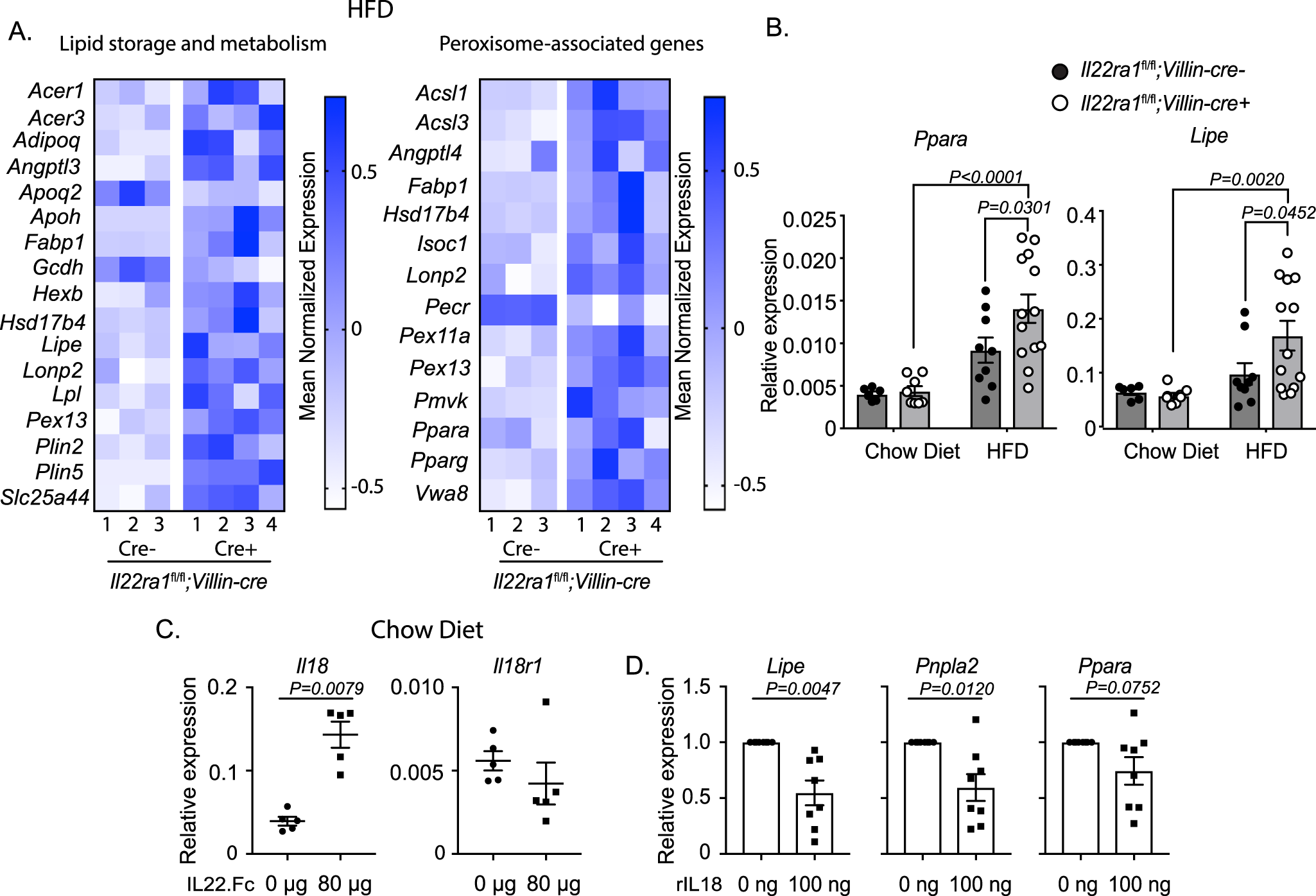
Fig. 6: Intestinal IL-22RA1 signaling downregulates the expression of lipid metabolism but not ISC- or progenitor cell-associated markers after HFD.

A RNA-seq analysis of ileal tissue from Il22ra1fl/fl;Villin-cre mice fed 16 weeks of HFD. Heatmaps of genes associated with lipid storage and metabolism (left) and peroxisome-associated genes (right) are shown. B RT-PCR analysis of lipid metabolism genes from ileal tissue of Il22ra1fl/fl;Villin-cre mice fed 16 weeks of chow diet or HFD. C RT-PCR analysis of Il18 and Il18r1 from the ileum of wildtype mice treated with or without IL22.Fc. D RT-PCR analysis of lipid metabolism genes from small intestinal C57BL6/J organoids treated with or without rIL18. Figure 6A is generated from N = 3 cre- and 4 cre+ mice from 3 independent experiments. Figure 6B is generated from N = 6 (chow diet, cre-), 8 (chow diet, cre+), 9 (HFD, cre-), and 13 (HFD, cre+) mice from 2 (chow) or 4 (HFD) independent experiments. Figure 6C is generated from N = 5 cre- and 5 cre+ mice from 2 independent experiments. Figure 6D is generated from N = 8 mice from 3 independent experiments. Data are presented as mean ± SEM in all graphs. Mann–Whitney test, two-tailed in 6 C, D; 2-way ANOVA with Sidak multiple comparisons in 6B.